长江三角洲区域医疗器械注册人制度试点工作实施方案(试行)(沪药监械管〔2019〕112号)
为深入贯彻落实中共中央办公厅、国务院办公厅印发的《关于深化审评审批制度改革鼓励药品医疗器械创新的意见》(厅字〔2017〕42号),按照国家药品监督管理局《关于扩大医疗器械
来源:医疗器械注册代办 发布日期:2024-03-18 阅读量:次
附件:腹腔内窥镜手术系统注册审查指导原则第3部分:三维内窥镜(2024年第12号).doc
本指导原则旨在指导注册申请人对腹腔内窥镜手术系统(以下简称手术系统)用三维内窥镜注册申报资料的准备及撰写,同时也为技术审评部门审查注册申报资料提供参考。
本指导原则是对三维内窥镜的一般要求,申请人应依据产品的具体特性确定其中内容是否适用。若不适用,需具体阐述理由及相应的科学依据,并依据产品的具体特性对注册申报资料的内容进行充实和细化。
本指导原则是供注册申请人和技术审评人员使用的指导性文件,但不包括审评审批所涉及的行政事项,亦不作为法规强制执行,应在遵循相关法规的前提下使用本指导原则。如果有能够满足相关法规要求的其他方法,也可以采用,但是需要提供详细的研究资料和验证资料。
本指导原则是在现行法规和标准体系以及当前认知水平下制定,随着法规和标准的不断完善,以及科学技术的不断发展,相关内容也将适时进行调整。
本指导原则应与医疗器械注册申报资料要求配合使用。
本指导原则适用于多孔腹腔内窥镜手术系统(简称手术系统)中的三维内窥镜(以下简称内窥镜),既适用于具有机械臂接口,可安装在机械臂上由系统进行操控的专用内窥镜,也适用于不由机械臂操控可独立使用的通用内窥镜。单孔腹腔内窥镜手术系统用内窥镜可参考本指导原则的适用部分。
(一)监管信息
1.注册单元划分
注册单元划分应符合《医疗器械注册单元划分指导原则》的要求,原则上以产品的技术原理、结构组成、性能指标和适用范围为划分依据。
手术系统专用的内窥镜可作为手术系统的产品组成进行注册,也可单独进行注册。通用的内窥镜及其图像处理器/摄像设备,不应与手术系统作为一个注册单元。
专用内窥镜单独注册时,需在适用范围中明确配合使用的手术系统的注册人、产品名称及型号规格。也可在手术系统的产品技术要求中明确配合使用的内窥镜。
单独注册时,电子内窥镜不能与光学内窥镜作为一个注册单元;内窥镜不能与配用的图像处理器/摄像设备、手术器械作为一个注册单元。与内窥镜具有物理连接或者电气连接的附件可与内窥镜作为一个注册单元。专用内窥镜与通用内窥镜通常不作为一个注册单元。
本指导原则仅包括对于内窥镜的要求,可与内窥镜作为一个注册单元的附件,根据具体情况提供相应的注册申报资料。
2.产品名称
内窥镜单独注册时,产品名称应符合《医疗器械通用名称命名规则》和国家标准、行业标准、规范性文件中的通用名称要求,产品名称由一个核心词和不超过三个的特征词组成,如为电子内窥镜,产品名称建议为“三维电子腹腔内窥镜”;如为光学内窥镜,特征词“光学”通常缺省,产品名称建议为“三维腹腔内窥镜”。
内窥镜作为手术系统的产品组成进行注册时,因手术系统产品名称已包括腹腔,产品组成中特征词“腹腔”可以缺省,建议规范组成名称为“三维电子内窥镜”或“三维内窥镜”。
3.结构组成
含有内置光源的,应在结构组成中体现并说明光源类型(如LED)。单独注册时建议描述为镜头、镜体以及连接部分。
4.产品分类
单独注册时,产品分类编码为06-14-01或06-14-03。与手术系统一起注册时,分类编码为01-07-03。
(二)综述资料
1.概述
需描述内窥镜的通用名称及确定依据、适用范围。如适用,应提供背景信息概述。
2.产品描述
2.1工作原理
应描述三维成像的工作原理,至少包括图像采集环节、图像处理环节和三维成像显示环节,应详述所采用三维成像技术的理论基础。
2.2结构组成
应提供内窥镜整体图示(双路布局图)及细节(横截面、镜头前端、机械接口和/或电气接口等)图示,说明各接口的功能;应明确照明的方式(如外接冷光源或内置光源)并提供连接图示;应明确内窥镜与机械臂的连接要求(固定机械臂或任意机械臂),提供连接方法说明及连接接口的细节图,具有内窥镜转接口的,应一并说明;具有内置光源或光通信等特殊结构的,说明光源的数量、并在结构图中体现(光通信位置、内置光源排布等);电子内窥镜应说明图像传感器类型(CCD/CMOS);应说明各组成部分的连接方式(如胶合、焊接等)。
双路布局图示举例如下:

图1仅为电子内窥镜双路布局的举例,申请人应根据申报产品的实际设计提供对应图示。
2.3主要功能
综述资料中应说明可通过内窥镜本体进行何种功能调整操作(例如拍照、照明调整等)。可由手术系统操控的,应说明可实现何种控制(包括运动控制以及图像控制)以及如何进行控制的传输。具有荧光成像模式的,应说明其工作原理,明确配合使用的冷光源、摄像设备/图像处理器、荧光剂(如适用)以及临床应用场景。
2.4型号规格
对于存在多种型号规格的内窥镜,应列表说明各型号规格的异同,提供不同型号规格的视向角、视场角、最大插入部外径、工作长度等信息,如表1所示。

2.5包装说明
说明产品包装信息,内窥镜的包装应该能够保护内窥镜免受不利的储存和运输条件影响所造成的损害。若使用者在进行灭菌前需要包装时,应当提供正确包装的信息(如材料、成分和尺寸等)。
2.6研发历程
如本公司已有同类产品上市,应在研发背景中描述相比同类产品的区别,包括改进的内容、实现方式、解决的技术问题或临床问题等。
2.7与同类和/或前代产品的参考和比较
应明确与同类和/或前代产品的差异。
3.适用范围
应根据临床评价资料确定产品适用范围。单独注册的专用内窥镜,适用范围应明确配合使用的手术系统(注册人、产品名称、规格型号);单独注册的通用内窥镜,适用范围应明确配合使用的摄像设备/图像处理器。如“该产品与本公司生产的腹腔内窥镜手术系统(型号:***)配合使用,用于在腹腔手术中通过视频监视器提供三维影像”。
(三)非临床资料
1.产品风险管理资料
内窥镜的风险管理报告应符合GB/T 42062《医疗器械 风险管理对医疗器械的应用》以及GB 9706.1、GB 9706.218和YY 9706.277的有关要求,审查要点包括:
1.1与安全有关的特性的识别可参考YY/T 1437标准附录A。确定与安全有关的特性应具有合理的可预见性,应从所有涉及人员的角度提出关于医疗器械的制造、预期用户、预期用途、合理可遇见的误使用和最终处置的问题,识别影响安全的医疗器械的特性和相关的危险;
1.2危险和危险情况的识别可参考GB/T 42062标准附录C;
1.3风险控制的方案、方案实施的验证、方案有效性的验证,及综合剩余风险的评价可参考GB/T 42062标准第7、第8章的相关要求;
1.4应提供采取风险控制措施前后的风险矩阵表,应包括综合剩余风险是否可接受的判定。
1.5识别出的基本性能及其识别过程。
附1依据GB/T 42062标准附录C列举了内窥镜有关的可能危险示例的不完全清单,以帮助判定与内窥镜有关的危险。注册申请人还应根据自身产品特点确定其他可能危险。针对产品的各项风险,注册申请人应确定是否需要采取控制措施确保风险降到可接受的程度。
2.医疗器械安全和性能基本原则清单
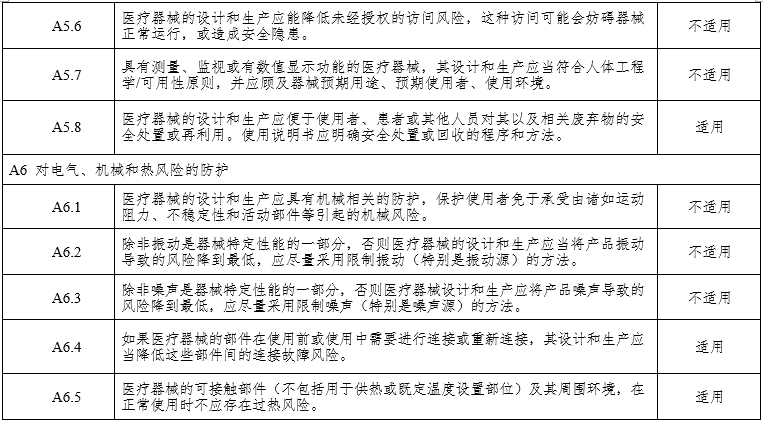
医疗器械安全和性能基本原则清单的符合性见附2,注册申请人可参考《医疗器械安全和性能基本原则符合性技术指南》编写该清单。
3.产品技术要求及检验报告
3.1申报产品适用标准情况
注册申请人需列表说明申报产品可参考的国家标准和行业标准,可参考标准详见附3。
产品适用的标准应为现行有效版,建议注册申请人主动跟踪相关标准的更新情况。
3.2产品技术要求
产品技术要求需参照《医疗器械产品技术要求编写指导原则》等文件进行编制。可参考《硬性光学内窥镜(有创类)注册技术审查指导原则》或《电子上消化道内窥镜注册技术审查指导原则》及附3中适用标准,结合产品特征制定,可分为性能要求、电气安全要求、电磁兼容要求等,详见附4。
3.3检验报告
同一注册单元应按产品风险与技术指标的覆盖性来选择典型产品,典型产品应能代表申请注册产品的安全性和有效性。电子内窥镜、光学内窥镜不能相互覆盖。
性能检测原则上可选择同一注册单元里视场角/视向角最大的、插入部直径最小的、细长比(长度/直径)最大的型号;应选择结构复杂的,特别是光学系统较复杂,容易出现薄弱环节的产品。配合检测用的图像处理器/摄像设备应与其他申报资料一致。如电子内窥镜可与多个型号图像处理器配合使用,进行电磁兼容检测时应考虑每一型号图像处理器的影响。根据各型号之间差异可选择典型型号进行检测,但应提供典型性分析说明。例如不同图像处理器之间仅为软件的差异,可选择其中功能最复杂的型号进行检测。
对于光学内窥镜,如产品结构组成中不含电子元器件,不需要进行电磁兼容测试。
专用内窥镜与手术系统配合使用的功能,可根据产品的设计特性选择典型型号进行检测。典型型号选择时应考虑在连接不同的内窥镜时,对YY/T 1712中性能要求的影响,例如应考虑不同视向角对主从操作准确度和主从操作重复性的影响,应至少包含内窥镜与手术系统的配用功能要求(如类型识别)。
电气安全,应根据内窥镜的设计特性选择典型型号进行检测,进行典型性分析说明时,还应考虑内窥镜与摄像设备/图像处理器以及手术控制系统之间的绝缘设计。
电磁兼容,对于含有电子元器件的内窥镜,根据手术系统的配置,应考虑高频手术器械使用的影响。
由同一检验机构对性能、电气安全和电磁兼容进行检验的,检验报告应进行关联,检验报告应备注样品一致性以及产品整改情况。由不同检验机构出具对性能、安全、电磁兼容进行检验的,应按照《医疗器械注册自检管理规定》提交自检报告及相应的申报资料。
4.研究资料
根据申报产品的具体特点,提供适用的研究资料。可选择典型型号开展研究,并说明典型型号选择依据。
4.1化学和物理性能研究
应当提供产品技术要求中化学/材料表征、物理和/或机械性能指标的确定依据、设计输入来源以及临床意义,所采用的标准或方法、采用的原因及理论基础。
专用内窥镜单独注册时,应提交与手术系统联合使用的研究资料。
如手术系统可适配多个型号的内窥镜(包括通用和专用内窥镜),还应考虑在连接不同的内窥镜时,对手术系统整体性能要求的影响,例如不同视向角的内窥镜可能影响YY/T 1712测试的主从操作准确度和主从操作重复性。
4.2电气系统安全性研究
应当提供电气安全性、机械和环境保护以及电磁兼容性的研究资料,说明适用的标准以及开展的研究。
4.3辐射安全
内窥镜中如内置光源,应提交光辐射安全研究资料,可参考《医疗器械光辐射安全注册审查指导原则》。
4.4生物学特性研究
生物学评价报告应体现产品名称和型号,与申报产品对应。内窥镜与人体接触的材质包括镜头、镜体以及胶水(如有)等。应明确与人体接触材料的部件名称、材料名称等信息,提供图示说明与人体接触材料对应的位置。同时应考虑生产工艺及清洁灭菌对生物相容性的影响,考虑设计生产过程中可能引入的污染物、残留物、降解产物、加工残留物影响等。
根据GB/T 16886.1的分类要求,内窥镜预期与人体组织短期接触,属于外部接入器械。如需进行生物学试验,通常应考虑细胞毒性、致敏、皮内反应、材料介导的致热性(有可浸提物/可沥滤物适用)、急性全身毒性(有可浸提物/可沥滤物适用)。应对生物学试验情况进行概述。生物学试验可选取典型型号进行,说明典型型号选择依据。生物学试验应最终产品上、或取自最终产品上有代表性的样品上、或与最终产品同样方式加工(包括灭菌)的材料上进行。试验样品应根据注册申请人制定的清洁、灭菌方法进行处理。
如使用其他产品的生物学试验报告,应分析试验产品对申报产品的代表性,就试验产品与申报产品的差异性(材料来源或技术规范、产品配方/工艺/初包装或灭菌、运输贮存条件、预期用途、不良生物反应等)对生物相容性的影响进行评价,如评价资料不足以证明申报产品的生物相容性,应重新开展生物学评价。
与已上市产品相比,如内窥镜中采用新的材料,应在评价资料中详述其理化性能和生物学特性。如豁免生物学试验,可参考《关于印发医疗器械生物学评价和审查指南的通知》中的附2出具评价报告。
4.5清洁灭菌研究
由于内窥镜在使用过程中与人体无菌组织接触,每次使用前都应达到无菌要求,应开展清洁、灭菌研究。有多种清洁、灭菌工艺的,每种工艺均应提交研究资料。可参考美国FDA指南Reprocessing Medical Device in Health Care Settings: Validation Methods and Labeling。研究资料中清洁灭菌工艺应与说明书中相应内容一致,并在最不利条件下进行研究。
清洁灭菌研究最不利条件考虑因素包括:污染物/菌种种类以及接种位置、多次模拟使用导致的污染物累积(应提供模拟使用次数的确定依据)、最短的作用时间、最低的水温、最低的清洁剂/灭菌剂浓度等。应说明清洁用污染物以及灭菌用菌种的确定依据。
4.5.1使用者灭菌
内窥镜通常由使用者进行灭菌,应明确推荐的灭菌工艺(方法和参数)、所推荐灭菌工艺的确定依据;应提供灭菌耐受性研究资料,证明产品按照正常灭菌耐受次数进行清洁、灭菌和使用后,产品性能及安全符合预期要求,可通过对多次再处理并模拟使用后的产品进行性能和安全测试验证,验证的次数应不低于声称的灭菌耐受次数。
进行灭菌确认时应考虑经确认的灭菌程序适用于使用者,包括灭菌工艺、灭菌设备、灭菌包装等。灭菌确认报告应能证明所推荐的灭菌工艺对于申报产品的灭菌效果,所有器械应接受最恶劣的微生物挑战和灭菌挑战,并在灭菌后进行无菌测试。若经过评价认为申报产品适用于其他已确认产品的灭菌程序,可提供相关的评价资料和其他产品的灭菌确认报告,评价资料应对与灭菌有效性相关的特征逐一进行评价,包括生物负载、包装、结构(开口、内表面等)、材料、制作过程等。
对于有可能进入手术无菌区域的连接线缆/光缆,基于使用风险应进行灭菌并提交灭菌研究资料,或者在使用前用无菌罩对连接线缆/光缆进行隔离。
4.5.2使用者清洁
应明确内窥镜的清洁工艺、工艺的确定依据以及相关研究资料。对于手动清洁,说明书应明确每个步骤的持续时间、温度、水质和其他必要条件(如重复次数和具体的操作方法等)。自动清洁,说明书应指明所有处理条件,给出具体的自动设备设置,如时间、温度和最大负载等。说明书中应列出已验证过的医用清洁剂,医用清洁剂与器械相容性良好且经过确认能够达到预期的清洁效果。冲洗说明应提供冲洗水的类型和质量、冲洗持续时间(或冲洗次数、体积和重复次数)以及温度等参数。研究资料应明确清洁过程的验收标准,至少应采用一种与临床相关污染物有关的定量试验方法(如蛋白质)。
4.5.3残留毒性
若产品经灭菌后可能产生残留物质,应当对灭菌后的产品进行残留毒性的研究,明确残留物信息及采取的处理方法,并提供相关研究资料。应给出残留物限值的确定依据。对于经环氧乙烷灭菌的产品,需考虑的残留毒性应包括环氧乙烷和2-氯乙醇。应分析影响灭菌残留的各种因素,如解析间温度、换气次数、产品本身的材料、装载方式等,考虑最易产生灭菌残留的情形。
4.5.4包装
应当提供证明包装能减少产品受到微生物污染的风险,且适用于生产企业规定灭菌方法的研究资料。可与灭菌研究合并进行,应证明运输贮存过程中不会增加微生物负载水平,灭菌研究应在最不利的微生物负载下进行。说明清洁灭菌后如何保持无菌状态。
4.6动物试验研究
专用内窥镜动物试验要求可参考《腹腔内窥镜手术系统注册审查指导原则 第2部分:动物试验决策原则和试验要求》。
通用内窥镜是否需要开展动物试验取决于其与已上市同类产品的差异,当不能通过其他非临床资料证明差异不影响产品的安全有效性时,通常需要开展动物试验。试验通常选择猪模型开展,并设置对照组,对照组器械应为已上市同类产品;不设对照组时,应明确评价指标的确定依据。试验术式应具有代表性。有效性评价指标通常应包括手术效果、手术时间、图像质量(图像清晰度、色彩还原性、亮度均匀性、结构的可辨认性等)、三维视觉(立体感、完整度、实时性、定位准确性以及移动状态下图像的连续性等)、荧光功能(如有)以及术者感受等。安全性评价指标包括手术过程中的不良事件以及内窥镜异常。动物试验样本量应根据试验目的确定。
鼓励采用科学原则进行设计确认,如已有的研究资料能够证明申报产品的安全有效性,无需额外开展动物试验研究。
5.稳定性研究
5.1使用稳定性/可靠性
内窥镜通常为非无菌提供,可重复使用。使用稳定性/可靠性研究包括使用期限研究和环境试验研究。
5.1.1使用期限研究
内窥镜的使用期限主要取决于重复使用及再处理引起的性能下降,使用稳定性研究可与灭菌耐受性研究合并进行,通过对产品多次模拟使用、清洁、灭菌后,对产品性能和安全进行验证,证明产品的性能安全满足使用要求,应对试验后测试项目的合理性进行说明。模拟使用时间/次数应与声称的使用期限一致,模拟使用应考虑临床实际工作最不利的状态(考虑内置LED光源的电子内窥镜选择的工作时间,机械臂的运动控制对接口施加的应力等)。
5.1.2环境试验研究
环境试验研究应对声称的正常工作条件进行研究,试验条件可参考GB/T 14710并结合声称进行设定,试验后应对可能受环境影响的性能功能(图像性能、光源性能(如适用)等)进行测试。研究资料中工作条件范围应不低于说明书中规定的条件。
5.2运输稳定性
应当提供运输稳定性和包装研究资料,证明在生产企业规定的运输条件下,运输过程中的环境条件(例如:震动、振动、温度和湿度的波动)不会对医疗器械的特性和性能,包括完整性和清洁度,造成不利影响。
运输稳定性通常通过模拟运输试验进行,通过模拟在贮存和运输的过程中,遇到极端情况时,例如环境(温度、湿度、气压等)变化、跌落、碰撞、振动、加速度等,产品不会发生性能、功能改变,包装系统具有保护产品的能力。经过模拟试验后,观察包装外观是否有不可接受的异常现象,测试产品性能功能是否符合要求,证明运输过程中的环境条件不会对内窥镜的特性和性能,包括完整性和清洁度,造成不利影响。运输试验后的检测项目,应给出合理性说明。
运输稳定性可参考GB/ T 14710或GB/T 4857系列标准的要求进行,也可以参考相应的国际标准,运输贮存环境条件范围应不低于产品说明书中规定的条件。
(四)临床评价资料
本指导原则所指内窥镜不属于《免于进行临床评价目录》中的产品,可通过同品种比对的方式进行临床评价,可参考《电子内窥镜同品种临床评价注册审查指导原则》提供临床评价资料。
(五)产品说明书和标签样稿
内窥镜的说明书、标签样稿应当符合《医疗器械说明书和标签管理规定》及其他适用标准中有关说明书和标签要求的规定,应包括使用期限(使用次数/时长,也可表示为“X次,X年,以先到为准”)、说明书修订或编制日期等信息。
还应在说明书中包含以下内容:
1.明确内窥镜的清洁灭菌工艺,并与研究资料一致。如果采用H2O2、甲醛灭菌,应提供灭菌设备的制造商、型号信息。
2.应说明内窥镜与手术系统的安装、拆卸、更换方式。
3.应说明内窥镜性能指标(视向角、视场角、最大插入部外径、工作长度、图像性能、三维性能、光源性能(如适用)等)。
4.考虑到长时间注视内窥镜的显示器可能导致部分医生出现头晕、恶心等症状,还需在说明书中明确如有癫痫等病史的医生建议谨慎使用。
5.应符合GB/YY 9706系列标准、YY/T 0068.3等标准的要求。
(六)质量管理体系文件
1.应依据《关于公布医疗器械注册申报资料要求和批准证明文件格式的公告》要求提供质量管理体系核查文件。
2.若产品有多个研制、生产场地,应概述每个研制、生产场地的实际情况。
[1]国务院.医疗器械监督管理条例:中华人民共和国国务院令第739号 [Z].
[2]国家市场监管总局.医疗器械注册与备案管理办法:总局令第47号 [Z].
[3]原国家食品药品监督管理总局.医疗器械说明书和标签管理规定:总局令第6号 [Z].
[4]原国家食品药品监督管理总局.总局关于发布医疗器械注册单元划分指导原则的通告:2017年第187号 [Z].
[5]原国家食品药品监督管理总局.医疗器械通用名称命名规则:总局令第19号 [Z].
[6]原国家食品药品监督管理总局.总局关于发布医疗器械分类目录的公告:2017年第104号公告 [Z].
[7]国家药品监督管理局.国家药监局关于调整《医疗器械分类目录》部分内容的公告:2020年第147号 [Z].
[8]国家药品监督管理局.关于发布医疗器械产品技术要求编写指导原则的通告:2022年第8号[Z].
[9]国家药品监督管理局.国家药监局关于发布医疗器械安全和性能基本原则的通告:2020年第18号 [Z].
[10]国家药品监督管理局医疗器械技术审评中心.关于发布医疗器械安全和性能基本原则符合性技术指南的通告:2022年第29号 [Z].
[11] 国家药品监督管理局.关于公布医疗器械注册申报资料要求和批准证明文件格式的公告:2021年第121号公告 [Z].
[12]国家药品监督管理局.国家药监局关于发布免于临床评价医疗器械目录的通告:2023年第33号 [Z].
[13]国家药品监督管理局医疗器械技术审评中心.关于发布《医疗器械分类目录》子目录02、03、05、06、16、18、20相关产品临床评价推荐路径的通告: 2022年第24号 [Z].
[14]国家药品监督管理局.医疗器械动物试验研究注册审查指导原则 第一部分:决策原则(2021年修订版):2021年第75号通告 [Z].
[15]国家药品监督管理局.医疗器械动物试验研究注册审查指导原则第二部分:试验设计、实施质量保证:2021年第75号通告 [Z].
[16]原国家食品药品监督管理总局.总局关于发布硬性光学内窥镜(有创类)注册技术审查指导原则的通告: 2018年第54号 [Z].
[17]国家药品监督管理局.电子上消化道内窥镜注册技术审查指导原则: 2020年第87号 [Z].
[18]国家药品监督管理局医疗器械技术审评中心.国家药监局器审中心关于发布腹腔内窥镜手术系统技术审评要点(2023年修订版)的通告:2023年第18号 [Z].
[19]国家药品监督管理局医疗器械技术审评中心.国家药监局器审中心关于发布电子内窥镜同品种临床评价注册审查指导原则的通告: 2023年第35号 [Z].
[20]GB/ T 14710,医用电器环境要求及试验方法[S].
[21]GB/T 4857,包装 运输包装件系列标准[S].
[22]YY/T 0681,无菌医疗器械包装试验方法 系列标准[S].
[23]IEC 60068-2: Environmental testing[S].
[24]YY/T 1268,环氧乙烷灭菌的产品追加和过程等效[S].
[25]GB/T 16886.1,医疗器械生物学评价 第1部分:风险管理过程中的评价与试验[S].
[26]GB/T 42062,医疗器械 风险管理对医疗器械的应用[S].
[27]ISO/TR 24971:Medical devices-Guidance on the application of ISO 14971[S].
[28]FDA. Reprocessing Medical Devices in Health Care Settings: Validation Methods and Labeling Guidance for Industry and Food and Drug Administration Staff[Z].USA : FDA,2017.
[29]原国家食品药品监督管理局. 关于印发医疗器械生物学评价和审查指南的通知: [国食药监械2007]345号 [Z].
附1



附2













附3

附4
(一)光学内窥镜
对于光学内窥镜,应全面引用YY 0068系列标准(YY 0068.1,YY/T 0068.2、YY/T 0068.3,YY 0068.4)、产品适用的强制性行业标准以及三维视觉相关的性能。通常至少包括:
1.光学性能:视场角、视向角、角分辨力(视场中心和70%视场高度处)、有效景深范围、视场质量、单位相对畸变VU-Z控制量、颜色分辨能力和色还原性/显色指数、照明变化率、照明镜体光效、边缘均匀性、综合镜体光效、综合边缘光效、有效光度率;
2.机械性能:工作长度、插入部分最大宽度、配合、封装可靠性、雾层、强度和刚度、插入部分外表面质量;
3.三维视觉性能:左右两路有效光度率偏差、左右两路单位相对畸变偏差、左右两路图像旋转偏差、左右两路中心位置偏差(水平方向和垂直方向)、左右两路放大倍率差。
(二)电子内窥镜
对于电子内窥镜,应引用YY/T 1587和YY/T 0068.2的要求、参考YY 0068.1相关要求以及三维视觉相关的性能。通常至少包括:
1.成像性能:视场角、视向角、角分辨力(中心角分辨力和边缘角分辨力)、有效景深范围、单位相对畸变、边缘均匀性、视场质量、照明镜体光效、亮度响应特性、空间频率响应、信噪比、静态图像宽容度、色彩还原性、4K分辨率(如适用);
2.机械性能:工作长度、插入部分最大宽度、配合、封装可靠性、强度和刚度、插入部分外表面质量;
3.三维视觉性能:左右两路单位相对畸变偏差、左右两路图像旋转偏差、左右两路中心位置垂直方向偏差、左右两路放大倍率差、左右两路图像时差。
应根据产品功能特征及预期临床目的制定其他要求,例如:
(一)具有非普通白光模式的产品应给出关于特殊光谱响应的要求;
(二)内置光源内窥镜,应包括色温、显色指数、红绿蓝光的辐通量比、红外截止性能、输出总光通量、光照均匀性、照度超限点等要求,参考YY/T 1081;
(三)组成中如包含配合使用的其他附件且可划分为同一注册单元的,应有相关要求(例如连接线缆长度),并对配合使用的性能进行测试(例如连接牢固性);
(四)与患者接触部分所用材料相关的要求,若内窥镜表面有覆涂层应给出相应的覆涂层的要求和试验方法,若存在与患者接触的聚合物材料应提供材料溶解析出物的要求。
电气安全要求应符合GB 9706.1、GB 9706.218、YY 9706.277(专用内窥镜适用)标准要求。
含有电子元器件的内窥镜电磁兼容性应符合YY 9706.102、 GB 9706.218、YY 9706.277标准中电磁兼容相关章节的要求。
可参考表1给出规格型号信息。

站点声明
本网站所提供的信息仅供参考之用,并不代表本网赞同其观点,也不代表本网对其真实性负责。图片版权归原作者所有,如有侵权请联系我们,我们立刻删除。如有关于作品内容、版权或其它问题请于作品发表后的30日内与本站联系,本网将迅速给您回应并做相关处理。
郑州思途医疗科技有限公司专注于医疗器械产品政策与法规规事务服务,提供产品注册备案申报代理、临床试验、体系建立辅导、分类界定、申请创新办理服务。
为深入贯彻落实中共中央办公厅、国务院办公厅印发的《关于深化审评审批制度改革鼓励药品医疗器械创新的意见》(厅字〔2017〕42号),按照国家药品监督管理局《关于扩大医疗器械
2024年10月19日,在第 75 届世界医学会全体大会上正式通过了《赫尔辛基宣言》的最新修订版本;《赫尔辛基宣言》作为人类参与者的医学研究伦理
附件:血液透析用水处理设备注册审查指导原则(2024年修订版)(2024年第19号).doc血液透析用水处理设备注册审查指导原则(2024年修订版)本指导原则旨在指导注册申请人对血液透析用水处理设备注册申报资料的准备及撰写,同时也为技术审评部门提供参考。本指导原则是对血液透析用水处理设备的一般要求,注册申请人依据产品的具体特性确定其中内容是否适用。若不适用,要具体阐述理由及相应的科学依据,并依据产
附件:医用透明质酸钠创面敷料注册审查指导原则(2024年第21号).doc医用透明质酸钠创面敷料注册审查指导原则本指导原则旨在指导注册申请人准备及撰写医用透明质酸钠创面敷料注册申报资料,同时也为技术审评部门审查注册申报资料提供参考。本指导原则是对医用透明质酸钠创面敷料产品的一般要求,注册申请人应依据产品的具体特性确定其中内容是否适用,若不适用,需具体阐述理由及相应的科学依据,并依据产品的具体特性对
国家药监局器审中心关于发布影像型超声诊断设备(第三类)注册审查指导原则(2023年修订版)的通告(2024年第29号)发布时间:2024-10-14为进一步规范
国家药监局药审中心关于发布《抗肿瘤药物临床试验中SUSAR分析与处理技术指导原则》的通告(2024年第42号) 发布日期:20241010
附件:医用雾化器注册审查指导原则(2024修订版)(2024年第19号).doc 医用雾化器注册审查指导原则(2024年修订版) 本指导原则旨在指导注册申请人提交医用雾化器的注册申报资料,同时也为技术审评部门审查注册申报资料提供参考。 本指导原则是对医用雾化器的一般性要求,注册申请人应根据申报产品的特性提交注册申报资料,判断指导原则中的具体内容是否适用,不适用内容应阐述理
附件:大便隐血(FOB)检测试剂盒(胶体金免疫层析法)注册审查指导原则(2024年修订版)(2024年第21号).doc大便隐血(FOB)检测试剂盒(胶体金免疫层析法)注册审查指导原则(2024年修订版)本指导原则旨在指导注册申请人对大便隐血(FOB)检测试剂盒(胶体金免疫层析法)注册申报资料的准备及撰写,同时也为技术审评部门审评注册申报资料提供参考。本指导原则是对大便隐血(FOB)检测试剂盒(胶
国家药品监督管理局食品药品审核查验中心关于发布《药物临床试验机构年度工作总结报告填报指南》的通告(2024年第1号)发布时间:2024-01-25为加强药物临床试验机构监督管理,规范年度工作总结报告的撰写工作,国家药品监督管理局食品药品审核查验中心组织制定了《药物临床试验机构年度工作总结报告填报指南》(见附件),经国家药品监督管理局同意,现予发布。特此通告。附件:药物临床试验机构年度工作总结报告填
附件:一次性使用引流管产品注册审查指导原则(2024年修订版)(2024年第21号).doc一次性使用引流管产品注册审查指导原则(2024年修订)本指导原则旨在帮助和指导注册申请人对一次性使用引流管注册申报资料的准备及撰写,同时也为医疗器械技术审评部门对注册申报资料的技术审评提供参考。本指导原则是对一次性使用引流管注册申报资料的一般要求,注册申请人应依据具体产品的特性对注册申报资料的内容进行充分说
行业资讯
知识分享
十年
医疗器械服务经验
联系思途,免费获得专属《落地解决方案》及报价
咨询相关问题或咨询报价,可以直接与我们联系
思途CRO——医疗器械注册临床第三方平台
