长江三角洲区域医疗器械注册人制度试点工作实施方案(试行)(沪药监械管〔2019〕112号)
为深入贯彻落实中共中央办公厅、国务院办公厅印发的《关于深化审评审批制度改革鼓励药品医疗器械创新的意见》(厅字〔2017〕42号),按照国家药品监督管理局《关于扩大医疗器械
来源:医疗器械注册代办 发布日期:2024-10-14 阅读量:次

发布时间:2024-10-14
为进一步规范影像型超声诊断设备医疗器械的管理,国家药监局器审中心组织制订了《影像型超声诊断设备(第三类)注册审查指导原则(2023年修订版)》,现予发布。
特此通告。
附件:影像型超声诊断设备(第三类)注册审查指导原则(2023年修订版).doc
国家药品监督管理局
医疗器械技术审评中心
2024年10月14日
附件:
本指导原则旨在指导注册申请人对影像型超声诊断设备(第三类)注册申报资料的准备及撰写,同时也为技术审评部门审评注册申报资料提供参考。
本指导原则是对影像型超声诊断设备(第三类)的一般要求,注册申请人应依据产品的具体特性确定其中内容是否适用,若不适用,需具体阐述理由及相应的科学依据,并依据产品的具体特性对注册申报资料的内容进行充实和细化。
本指导原则是供注册申请人和审评人员使用的指导文件,不涉及注册审批等行政事项,亦不作为法规强制执行,如有能够满足法规要求的其他方法,也可以采用,但应提供详细的研究资料和验证资料。应在遵循相关法规的前提下使用本指导原则。
本指导原则是在现行法规、标准体系及当前认知水平下制定的,随着法规、标准体系的不断完善和科学技术的不断发展,本指导原则相关内容也将适时进行调整。
本指导原则适用于第三类影像型超声诊断设备的注册申报,包括超声脉冲回波成像设备,分类编码06-07-01;超声回波多普勒成像设备,分类编码06-07-02;超声探头,分类编码06-08-04;超声电子内窥镜06-17-04。不包括血管内超声系统(IVUS)和眼科超声诊断设备。第二类影像型超声诊断设备中的彩色多普勒血流成像系统,可参照本指导原则中适用的部分。
(一)监管信息
1.产品名称
按照《医疗器械通用名称命名规则》并参考《医疗器械通用名称命名指导原则》和《医用成像器械通用名称命名指导原则》明确产品名称,如彩色多普勒超声诊断系统、超声诊断设备等。
仅用于通过内窥镜器械通道进入人体的超声诊断设备的产品名称可采用:内窥镜用超声诊断设备、内窥镜用超声探头等。
2.分类编码
依据《医疗器械分类目录》,产品三级分类编码为06-07-01、06-07-02、06-08-04、06-17-04。
3.注册单元划分
软件平台相同,硬件平台结构相似,外形结构相似,设备配备的超声探头(换能器)类型基本类似,主要性能指标相近,但在产品功能和外观布局上存在一定差异,其他所有型号产品在成像模式/工作模式、产品组成和功能上基本为某一型号的子集,这些型号的产品可作为一个注册单元。
4.检测单元划分
对于同一个注册单元,可以划分为不同的检测单元。
对相同类型的设备,按照下列原则划分检测单元:
4.1设备电源组件完全相同,典型型号之外的其他型号采用的工作模式种类为典型型号的子集,外形结构相似,设备配备的显示器基本类似,典型型号之外的其他型号的超声探头类型为典型型号的子集,主要性能指标相近,仅在产品功能和外观布局上存在一定差异的系列设备,可划分为同一检测单元;
4.2设备电源组件相同,采用的工作模式种类不同,设备配备的超声探头类型存在差异,且工作模式的种类及探头类型不能作为某一产品型号所采用的工作模式或探头类型的子集,应划分为不同的检测单元;
4.3设备电源组件相同,外形结构差异较大,应划分为不同的检测单元;
4.4设备电源组件不同,应划分为不同的检测单元;
4.5性能试验和安全试验应包括拟申报范围内的所有型号探头。电磁兼容试验发射试验中的“传导发射”、“辐射发射”及抗扰度试验中的“静电放电”、“射频电磁场辐射”、“电快速瞬变脉冲群”、“射频场感应的传导骚扰”应至少选择每类探头中预期最不利的一个型号,发射试验中的“谐波失真”、“电压波动和闪烁”及抗扰度试验中的“浪涌”、“在电源供电输入线上的电压暂降、短时中断和电压变化”、“工频磁场”应选择预期最不利的一个代表探头。
注:1.检测的型号应能覆盖同一检测单元内其他型号。应同时提交检测型号选择的原因分析。2.电磁兼容检测报告产品组成应能包含所有型号的探头。3.电磁兼容试验按照预期最不利的试验条件设置样机的运行模式。
(二)综述资料
1.产品描述
全面的器械组成、功能及作用原理应当包括对设备及其部件进行全面评价所需的基本信息,包含但不限于以下内容:
1.1整机总体构造的详细描述,包括所有组成部分,并给出有标记的图示(如图表、照片和图纸),图示应清楚地标识关键部件/组件,其中包括充分的解释来方便理解这些图示。
1.2对使用者可接触的所有控制装置的说明,包括:控制设置范围,缺省值(如有)。
1.3产品工作框图(应包括所有应用部分,以及信号输入和输出部分)。
1.4应给出设备具有的物理通道数(包括发射通道数和接收通道数)。
1.5所采用的声束形成器类型(全模拟、接收数字、全数字波束形成器)。
1.6应给出软件结构、功能的描述。
1.7提供产品可进行的各种临床(生物学)测量的项目名称。
1.8设备的所有成像模式、功能(如B模式、M模式、B+M模式、脉冲多普勒模式、连续多普勒模式、组织多普勒成像模式、能量多普勒成像模式、组织谐波成像、造影谐波成像、三维成像、复合成像、静态/准静态弹性成像、剪切波弹性成像、造影成像、图像融合/导航功能等),对于与已在中国境内批准上市的产品之间存在显著差异的新技术、设计、功能和应用,应包括其原理和临床应用价值的介绍。
1.9特殊成像模式与功能
对三维成像,应描述三维成像的类别(静态三维成像、实时三维成像等);提供探头的基本信息,如探头类型(普通一维探头、机械扫查二维探头、二维面阵探头等)、探头频率、曲率半径、俯仰方向扫查角等;描述三维重建/显示的主要信息,如扫查区域范围等;描述测量等功能;应明确临床应用的部位。
对造影成像,应描述超声造影剂的通用名称(如注射用六氟化硫微泡、注射用全氟丁烷微球、注射用全氟丙烷人血白蛋白微球等)、造影成像的功能(如定量分析功能);应明确临床应用的部位。
对弹性成像,应描述弹性成像的类别(静态/准静态弹性成像、声辐射力脉冲成像、点剪切波弹性成像、剪切波弹性成像)和基本原理、显示信息/测量值的意义;应明确临床应用的部位。
对图像融合,应描述图像融合功能及原理、相关硬件的规格型号或技术参数、与超声图像融合的影像类型(如CT、MR、PET-CT等)、定位基本原理;描述配准方法(自动/手动)及配准算法;明确适用探头及临床应用的部位。
对图像导航,应描述图像导航功能及原理、相关硬件的规格型号或技术参数、与超声图像融合的影像类型(如适用)、定位基本原理;描述配准方法(自动/手动)及配准算法;明确适用探头及临床应用的部位。
1.10对所有组件的全面描述,至少包括:
1.10.1每个探头的类型(例如,机械扇扫、平面线阵、相控阵、凸阵、环阵等)和型号;
1.10.2各探头的使用方式(如体表、腔内、术中等);
1.10.3探头在各单一模式和组合模式下的运行,包括但不限于:
1.10.3.1单元式探头的总体结构及换能元件和探头尺寸;
1.10.3.2阵列探头的总体结构、尺寸及阵元总数;
1.10.3.3单个阵元的尺寸及阵元排列方式;
1.10.3.4单个脉冲一次激活的最大阵元数(适用时);
1.10.3.5探头的频率参数(与GB 10152中要求一致)。
1.10.4定性描述可以引起辐射场改变的所有操作控制,如:输出强度、脉冲重复频率、焦距、扇形开角、帧率、脉冲持续时间、扫描深度和取样区尺寸等;
1.10.5配接每一探头时的声输出公布和显示情况;
1.10.6所有其他应用的实现方法和临床意义(例如生理信号结合B型图像用于心脏检查);
1.10.7所有附件、配件的列表;
1.10.8拟配合使用的设备或部件,并应对接口进行描述。
2.适用范围和禁忌证
适用范围建议表述为:“在医疗机构中,用于临床超声诊断检查,各探头临床应用见产品技术要求XX。”。其中XX为技术要求相应条款号。
如单独申报探头,应明确配用主机的厂家、型号和软件发布版本,如:该产品在医疗机构中使用,可配合XX公司的超声诊断设备(XX型号,软件发布版本XX(可选)及批准适配版本)使用,用于临床超声诊断检查,各探头临床应用见产品技术要求XX。
写明每个探头的所有临床适用范围,并明确每个探头每个适用范围所支持的成像模式、功能,以表格形式列出,格式可参考附件1-2临床适用范围表格。
(三)非临床资料
1.产品风险管理资料
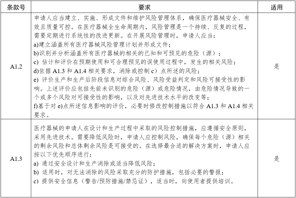
产品主要的风险包括声能安全危害、生物学危害、环境危害、与使用有关的危害、功能失效及老化有关的危害等,注册申请人应按照GB/T 42062的要求说明产品在设计、原材料、生产加工、包装、运输、贮存、使用等生命周期内各个环节的安全特征,从生物学危害、环境危害、有关使用的危害、因功能失效、老化及存储不当引起的危害等方面,对产品进行全面的风险分析,并详述所采取的风险控制措施及验证结果,必要时需引用检测和评价性报告。
提供产品上市前对其风险管理活动进行全面评审所形成的风险管理报告,此报告旨在说明并承诺风险管理计划已被恰当地实施,并经过验证后判定综合剩余风险是可接受的。
具体要求参见附件1-3产品风险管理要求。
2.安全和性能的基本原则清单
应明确申报产品对《医疗器械安全和性能的基本原则》中各项要求的适用性,适用性举例见附件1-1。对于不适用的要求,应当逐项说明不适用的理由。对于适用的要求,应逐项说明为符合要求所采用的方法,以及证明其符合性的文件。关于证明各项要求符合性的文件,如果包含在产品注册申报资料中,应当说明其在申报资料中的具体位置。对于未包含在产品注册申报资料中的文件,应当注明该证据文件名称及其在质量管理体系文件中的编号。具体要求参考《<医疗器械安全和性能基本原则>符合性技术指南》。
3.产品技术要求及检验报告
产品技术要求需按照《医疗器械产品技术要求编写指导原则》进行编写,同时结合产品具体适用的指导原则或相关国家标准、行业标准以及产品的特点,明确产品的各项性能指标和检验方法。产品的性能指标应为可进行客观判定的成品的功能性、安全性指标。
3.1型号、规格及其划分说明
应明确产品规格相关信息,明确不同型号间产品差异。可以附录的形式提供,包含但不限于:
3.1.1影像型超声诊断设备产品型号/规格及其划分说明。
3.1.2对同一注册单元中存在多种型号和/或规格的产品,应明确各型号及各规格之间的所有区别(必要时可附相应图示进行说明)。产品型号/规格应包含但不限于以下信息:
3.1.2.1完整的产品描述,包括产品的外观结构图、原理框图(应明确发射和接收物理通道数、声束形成器类型等信息)、基本安全特征及电气绝缘图、电磁兼容的分类分组信息等;
3.1.2.2所有可配置探头的信息,包括探头的型号、技术规格(包括探头的类型、总体结构、尺寸及阵元总数、单个阵元的尺寸及阵元排列方式、声透镜材料、阵元材料等);
3.1.2.3每个探头的所有临床适用范围,并明确每个探头每个适用范围所支持的成像模式、功能,以表格形式列出,格式可参考附件1-2临床适用范围表格;
3.1.2.4预期与患者接触部分材料;
3.1.2.5主机电源组件或电源适配器的规格型号;
3.1.2.6所有可配置的外部设备,包括视频打印机、图像存储装置等;
3.1.2.7主机配置显示器的类型、尺寸和最低分辨率;
3.1.2.8可以引起声辐射区域发生改变的操作控制。
3.2安全要求,至少包括以下要求:
3.2.1基本安全和基本性能应当符合GB 9706.1、GB 9706.237、YY 9706.102的要求。
3.2.2声输出应当符合GB 9706.237的要求。
3.2.3若具有附加了超声成像之外其他成像方式的超声内窥镜探头,应当符合GB 9706.218的适用要求。
3.3产品性能要求,至少包括以下要求:
3.3.1二维灰阶成像模式的探头应当符合GB 10152的要求,彩色多普勒血流成像模式的探头应当符合YY/T 0767的要求。
3.3.2若具有用于颅内血管的笔式(单通道、双通道或多通道)探头,应参考YY/T 0593标准的相关要求,若具有用于外周血管的笔式探头,建议参照该标准的相关要求。
3.3.3若具有超声内窥镜探头或具有内窥镜下使用的超声探头,建议参考YY/T 1676标准,并考虑YY(/T) 0068系列标准等内窥镜标准的适用性。经食道探头应规定安全性能(化学性能、表面安全性)、弯角操纵系统、密封性能、与附件的配合、标记、尺寸偏差等要求,可参考YY/T 1028及相关标准制定。
3.3.4具有ECG信号检测单元的设备,应规定心率测量范围和误差、QRS波幅度和间期的范围、基线复位、导联线的标记等性能,可参考GB 9706.227相关内容或由制造商制定相关性能要求。
3.3.5含有脚踏开关的设备,应符合YY/T 1057的要求。
3.3.6含有穿刺架/穿刺针的设备,应符合YY/T 1671的要求。
3.3.7特殊成像模式
本部分给出以下成像模式至少需要验证的技术参数(若适用),对参数数值/具体要求并不作明确规定,数值/具体要求由企业自行规定。对于不适用的参数,同时给出不适用原因。若有其他定量分析的参数,也应进行验证,并公布其物理意义和临床意义。有些参数在本部分一并给出推荐的试验方法,对于推荐的试验方法并不做强制要求,企业可自行制定试验方法,自行制定的试验方法应同时给出试验方法的出处或合理性、可行性的分析。
3.3.7.1三维成像
不使用位置传感器的自由臂三维超声成像无特殊技术参数要求。使用位置传感器的自由臂三维超声成像、机械定位三维超声成像、机械扫查实时三维超声成像和电子扫查实时三维超声成像通常提供测量功能,应对下列技术参数进行验证:探测深度、盲区、侧向分辨力、轴向分辨力、几何位置精度、体积测量。
指标含义参见标准YY/T 1279。试验方法应参照标准YY/T 1279。
3.3.7.2造影成像
造影成像功能应验证的技术参数:造影成像最大深度、与组织参考图像重合度、造影增强指数。试验方法及体模至少公布的信息应参考 YY/T 1919标准要求。
3.3.7.3静态/准静态应变弹性成像
静态/准静态应变弹性成像功能应给出并进行验证的技术参数:
3.3.7.3.1探测深度、应变比(测量范围、测量的准确性及重复性)、空间分辨力、几何成像精度(即几何误差)。试验方法应参考YY/T 1419。
3.3.7.3.2与B模式图像重合性
试验方法:开启被测诊断系统,进入弹性成像模式,将探头经耦合剂置于测试体模表面上,选择合适的频率、焦点、深度等,对准合适大小、硬度的靶群,按照说明书描述方法进行操作。以目力核实靶点图像位置是否与B模式靶点位置有明显错位。
企业在规定试验方法时,应明确“明显错位”的判定准则,如错位超过一定误差,认为是明显错位,并应明确误差数值。
3.3.7.4剪切波弹性成像
剪切波弹性成像功能应给出并进行验证的技术参数:
3.3.7.4.1最大探测深度、剪切波速度的测量(测量范围、测量的准确性及重复性),空间分辨力、几何成像精度(即几何误差)。试验方法应参考YY/T 1480。
3.3.7.4.2与B模式图像重合性(如适用)。
试验方法参考3.3.7.3.2的要求。
3.3.7.5图像融合
图像融合应给出并进行验证的技术参数:
3.3.7.5.1图像融合模态类型。给出可进行融合的全部模态类型。
3.3.7.5.2图像融合有效空间范围。
应给出融合二维或三维空间范围。
3.3.7.5.3有效空间范围下的融合偏差。融合偏差应包括系统的所有偏差(如探头、磁定位系统等引起的偏差总和)。如支持多种配准方法,应分别给出每种配准方法下的融合偏差。
应根据产品特性制定试验方法,应模拟临床使用操作过程进行实际操作验证。
3.3.7.6图像导航
应给出并进行验证的技术参数:
3.3.7.6.1图像融合模态类型。给出可进行图像导航的模态类型。
3.3.7.6.2图像导航有效空间范围。
应给出二维或三维有效空间范围。
3.3.7.6.3有效空间下的图像导航偏差。
图像导航偏差应包括系统的所有偏差(如图像融合、探头、磁定位系统、穿刺架等引起的偏差)。如支持多种配准方法,应分别给出每种配准方法下的图像导航偏差。
应根据产品特性制定试验方法,应模拟临床使用操作过程进行实际操作验证。
4.化学和物理性能研究
4.1应包含配接每一个探头时的性能。
4.2提供设备可进行的所有测量的测量准确度以及可保持该准确度的预期范围。测量方法建议参照YY/T 0767、YY/T 0458、YY/T 0705等标准,如无参考标准或现有标准不适用的,应当对测定每种精度的测试方法(如弦线式多普勒试件等)进行说明并给出其合理性依据。
4.3若探头可与穿刺架配合使用,应参照YY/T 1671要求提交性能研究资料。
4.4提供图像融合及图像导航功能与性能研究资料。
应分别对图像融合及图像导航的功能以及性能进行研究。性能研究应覆盖适用探头、定位方式、配准方法(自动/手动,如包含多个自动算法应分别研究)、与超声图像融合的影像类型(如适用)等可能对性能产生影响的因素。可对单一因素分别研究,也可对所有因素进行系统研究。
5.软件研究
应按照《医疗器械软件注册审查指导原则》中的软件组件要求提供软件研究资料、互操作性研究资料。若具有流程优化类人工智能软件功能应参照《影像超声人工智能软件(流程优化类功能)技术审评要点》提交相关资料;若具有辅助诊断类人工智能软件功能,按照《人工智能医疗器械注册审查指导原则》提交相关资料。软件安全性级别可结合软件的预期用途、使用场景、核心功能进行综合判定。
产品若具有电子数据交换、远程访问与控制、用户访问三种功能当中一种或一种以上的功能,应按照《医疗器械网络安全注册审查指导原则》提供网络安全研究资料。
产品若属于移动医疗设备(如便携式、掌上超声设备),应按照《移动医疗器械注册技术审查指导原则》的要求提交研究资料,重点应关注显示屏限制、环境光影响、电池容量等要求。
6.生物学特性研究
生物学评价报告应当包含患者直接或间接接触的材料的理化性质的描述,需要开展生物学试验的应当在有相关资质的实验室开展。报告应当能够客观反应申报产品与人体接触部分的全部特性,并对试验结果开展安全有效性评估。产品常见的与人体接触部分为探头、穿刺架等,若通过试验的方式开展评价,应当根据申报产品的实际情况考虑与人体接触部分的材料所需的评价,其中探头部分的评价至少应包含声透镜、外壳及粘接剂。若通过自然腔道进入体内,应当考虑皮内反应是否能涵盖对特定部分(阴道、阴茎、口腔等)的刺激。若强制配合护套使用,可认为不直接接触患者,免于生物学评价。生物学评价对象应为清洗消毒灭菌后的最终成品,应关注消毒灭菌方法对生物学评价的影响。参照表1给出生物学特性研究概述信息。

探头、穿刺架作为附件随主机注册的,如已随注册申请人其他主机在国内注册上市、使用多年、无生物学危害相关投诉和不良事件反馈、未发生《医疗器械生物学评价和审查指南》第四条第(一)款情形的,可豁免生物学试验,无需提交生物学试验报告。若豁免生物学试验,应明确豁免生物学试验的理由。
7.清洁、消毒、灭菌研究
根据需清洁、消毒、灭菌的探头等产品组成的使用方式(例如体表、腔内、术中、神经外科、介入等)和是否为一次性使用等特性确定消毒或灭菌级别,提供相应研究资料。参照表2给出清洁消毒灭菌概述信息:

应分别提交使用者清洁和消毒研究资料。
短时接触完整皮肤使用的探头,可中、低水平消毒。
对于经腔道使用的探头,产品技术要求及说明书应明确预期接触破损粘膜还是完整粘膜。如仅能接触完整粘膜,使用前至少高水平消毒,尽量灭菌。如可能接触破损黏膜,一旦被微生物污染,具有极高感染风险,使用前应灭菌。无法灭菌的探头,不能用于破损粘膜,产品技术要求和说明书中明确仅能接触完整粘膜。建议使用无菌护套或保护鞘,但是考虑到破损风险,是否使用无菌护套或保护鞘,不改变腔内探头的消毒灭菌水平要求。
术中及介入使用的探头、穿刺架、穿刺针应灭菌。如在使用中接触无菌组织、血液、体液(如脑脊液、腹膜液、房水等)或破损黏膜的探头,一旦被微生物污染,具有极高感染风险,用户在每次使用前后应彻底清洁并对其进行灭菌。是否使用无菌护套或保护鞘,不改变术中及介入使用探头的灭菌水平要求。
如有多种消毒灭菌工艺,应针对每一种工艺提供相关的研究资料。如果有多种灭菌工艺且未进行交叉验证的,说明书中应提示“未对交叉灭菌的风险进行评估,建议使用过程中不更换灭菌方式”。
消毒灭菌报告,涉及终端用户清洗、消毒、灭菌的情况需要明确推荐的清洗、消毒、灭菌工艺(方法和参数)及确定依据。若使用期限与消毒、灭菌次数相关,应当提交耐受性、稳定性的研究资料。涉及生产企业灭菌的情况,需要明确灭菌工艺(方法和参数)和无菌保证水平(SAL),并提供灭菌确认报告。如果消毒灭菌使用的方法容易出现残留,应当明确残留物的信息及采取的处理方法,提供残留毒性相关研究资料。对于需要重复灭菌的情况,可参考相关标准及指导原则。
8.稳定性研究
应分别对所有组成的使用期限及包装进行研究。
根据《有源医疗器械使用期限注册技术审查指导原则》提交有效期验证分析报告。性能验收指标应包含超声图像质量相关性能指标参数。有效期验证应考虑放置环境下的老化、运行输出老化以及消毒灭菌耐受性。包装完整性,应当提交在宣称的有效期内以及运输储存条件下的研究资料。
9.声能安全研究
声能安全,在满足GB 9706.237的基础上,还应规定声能输出的限值,包括机械指数、热指数、空间峰值时间平均声强,以确保其安全性。应对声能输出限值设置的合理性进行分析,明确设定的依据,并提交设备实际声能输出能够满足限值要求的验证报告。限值的设定及测试的方法应参考业界通用的准则。
申请变更注册时,应明确探头声能限值要求是否发生变化,提交产品变化后实际声能输出能够满足限值要求的验证报告。不仅需要关注新主机和新探头的情形,对原有探头设计变化、增加的新的成像功能及模式和临床应用部位、原有成像功能发生改变、软件算法变化等对声输出的影响,都应进行重新评估。
10.免于临床评价资料
符合《免于临床评价医疗器械目录》的产品或功能,按照《列入免于临床评价医疗器械目录产品对比说明技术指导原则》开展等同性论证。
(四)临床评价资料
应按照《影像型超声诊断设备同品种临床评价技术审查指导原则》及《医疗器械临床评价技术指导原则》的要求提交临床评价资料。
(五)产品说明书和标签样稿
1.应当提供拟申报范围内所有型号的说明书,应覆盖所申请的所有组成部分。
2.应当符合《医疗器械说明书和标签管理规定》、GB 10152、GB 9706.1和GB 9706.237等适用标准中的要求,且至少应包括以下内容:
2.1产品组成、规格、型号。
2.2操作手册中应包含有关器械使用的临床说明。应对器械适应证做出规定。写明每个探头所有模式、功能的临床适用范围,可以表格形式列出,格式可参考附件1-2 临床适用范围表格。
2.3应详细规定禁忌证(如适用)、警告、警惕以及处方器械声明(说明应在合法管理设备从业者指导下安全使用所声称的功能)。包括但不限于:
2.3.1依据ALARA原则(As Low As Reasonably Achievable,合理可行尽量低原则)谨慎进行超声检查的注意事项;
2.3.2器械“不用于胎儿”、“不用于眼部”的注意(若适用);
2.3.3器械在发生故障时的警告说明,显示屏或其他系统的反应;
2.3.4使用含气型超声造影剂进行检查或研究(如血流灌注)时应予以注意的警示,例如在诊断常用的机械指数(MI)值时观察到心律失常等不良事件;
2.3.5支持特殊诊断的声明的适当数据。
2.4确定与设备兼容的附件、工具和部件。提供附件的技术规格。当推荐使用探头护套时,应当提示医生/操作人员使用前检查护套是否存在破损、被污染等问题,如是应立即弃用;使用过程中如发现患者发生过敏、刺激反应等情况,应立即停止使用。
2.5声输出公布相关内容,应当符合GB 9706.237的要求。并应公布声能输出的限值。
2.6介绍设备在使用前的准备方法和使用后的维护方法,包括所有部件贮藏、清洁、消毒和灭菌(如适用)的相关内容。
2.6.1建议使用合法上市的液体消毒或灭菌清洁剂过程时,明确该清洁剂的要求,或者说明使用方法与该清洁剂的说明书一致。
2.6.2对于可重复使用的设备,当介绍清洁、低水平消毒、高水平消毒或灭菌等步骤时,应向使用者提供详细的指导。
2.7根据探头的预期用途(如经直肠、经食道、术中、经阴道等),应在说明书中增加安全性和有效性相关内容。神经外科的术中探头(如与硬脑脊膜或任何颅内组织接触的探头)应在说明书中给出以下附加标识:
2.7.1建议使用经消毒的非热原质的护套或外壳;
2.7.2警告在患有或疑似患有克雅氏病(CJD)的病人身上使用探头所潜在的问题。护套并不能有效防止探头污染。暴露在患有或疑似CJD或vCJD(变异型克雅氏病)患者中枢神经系统组织的探头应根据医疗机构相关法规及技术规范进行处理。其中,继续使用的探头,应提交相应处理方式清洗消毒灭菌研究及稳定性研究,否则应予销毁。制造商根据研究情况在说明书给出相应的风险及处理提示。
3.对于包含在说明书的产品组成、规格型号中,但未拟在中国上市的部件,制造商应当出具这些部件不在拟申报范围内的声明,并在说明书上说明。
4.与申报产品一起使用的其他医疗器械或不属于医疗器械的产品的描述,在说明书中应要求所连接设备应符合相应的安全标准,并要求与该器械连接使用组成的系统所应符合相应的安全标准,及其他必要的信息。
5.应给出产品的使用期限。
6.应给出最小销售单元的标签样稿,如主机、探头、穿刺架等。
[1]国家市场监督管理总局.医疗器械注册与备案管理办法;国家市场监督管理总局令第47号[Z].
[2]原国家食品药品监督管理总局.医疗器械说明书和标签管理规定;国家食品药品监督管理总局令第6号[Z].
[3]国家药品监督管理局.医疗器械注册申报资料要求和批准证明文件格式;国家药监局公告2021年第121号[Z].
[4]国家药品监督管理局.医疗器械产品技术要求编写指导原则;国家药监局通告2022年第8号[Z].
[5]国家药品监督管理局医疗器械审评中心.医疗器械软件注册审查指导原则(2022年修订版);国家药监局器审中心通告2022年第9号[Z].
[6]国家食品药品监督管理局.医疗器械分类目录;国家食品药品监督管理总局公告2017年第104号[Z].
[7]国家食品药品监督管理局.医疗器械通用名称命名规则;国家食品药品监督管理总局令第19号[Z].
[8]国家药品监督管理局医疗器械审评中心;人工智能医疗器械注册审查指导原则:国家药监局器审中心通告2022年第8号[Z].
[9]国家药品监督管理局医疗器械审评中心.医疗器械网络安全注册审查指导原则(2022年修订版);国家药监局器审中心通告2022年第7号[Z].
[10]总局关于发布移动医疗器械注册技术审查指导原则的通告;2017年第222号[Z].
[11]GB/T 42062,医疗器械 风险管理对医疗器械的应用[S].
[12]国家药监局关于发布影像型超声诊断设备同品种临床评价技术审查指导原则等2项注册技术审查指导原则的通告;2021年第2号[Z].
[13]国家药监局器审中心关于发布影像超声人工智能软件(流程优化类功能)技术审评要点等4个审评要点的通告;2023年第23号.
附件1-1


















附件1-2
系统:______________________________
探头:______________________________
预期用途:超声诊断成像或人体血流分析


*其他成像模式/工作模式、功能实例可能包括:A模式、振幅多普勒、3D成像、谐波成像、组织运动多普勒、彩色速度成像、复合成像、静态/准静态弹性成像、剪切波弹性成像、造影成像、图像融合/导航功能等。
注:本表格仅为参考,申请者可根据自己产品特性,参照该表格的格式,编写适用于所申报产品的表格。
附件1-3
注册申请人应提供拟注册产品的风险管理报告。报告应扼要说明:
(一)在拟注册产品的研制阶段,已对其有关可能的危害及产生的风险进行了估计和评价,并有针对性地实施了降低风险的技术和管理方面的措施;
(二)在产品过程测试中部分验证了这些措施的有效性,达到了通用和相应专用标准的要求;
(三)综合剩余风险是可接受的;
(四)已有适当方法获得相关生产和生产后信息。
(一)拟注册产品的风险管理组织、人员资格及职责;
(二)拟注册产品的组成及预期用途;
(三)拟注册产品与安全性有关的特征的判定
申请人应按照YY/T 1437《医疗器械 风险管理对医疗器械的应用指南》附录A的提示,对照拟注册产品的实际情况做针对性的简明描述。
注意:拟注册产品如存在附录A提示以外的可能影响安全性的特征,也应做出说明。
(四)对拟注册产品的可能危害、可预见事件序列和危险情况的判定
注册申请人应根据自身产品特点,根据标准附录C的提示,对危害、可预见事件序列、危害处境及可导致的损害做出判定。下表举例列出影像型超声诊断设备常见危害,用以生产企业进行风险管理时作为参考(表3.1) 。
表3.1 可能危害、可预见事件序列和危险情况示例




以下为特殊成像方式风险点控制方式举例(表3.2- 3.4),并未包含所有风险点,且这些风险点未必适用于所有设备,控制方式也不做强制限定,仅为举例,用以企业进行风险管理时作为参考。





(五)明确风险可接收准则;
(六)对所判定的危害确定初始风险控制方案,列出控制措施实施证据清单;
(七)对采取控制措施后的剩余风险进行估计和评价;
(八)风险评审小组全体成员应审核并确认评审结论。
(全文完)

站点声明
本网站所提供的信息仅供参考之用,并不代表本网赞同其观点,也不代表本网对其真实性负责。图片版权归原作者所有,如有侵权请联系我们,我们立刻删除。如有关于作品内容、版权或其它问题请于作品发表后的30日内与本站联系,本网将迅速给您回应并做相关处理。
郑州思途医疗科技有限公司专注于医疗器械产品政策与法规规事务服务,提供产品注册备案申报代理、临床试验、体系建立辅导、分类界定、申请创新办理服务。
为深入贯彻落实中共中央办公厅、国务院办公厅印发的《关于深化审评审批制度改革鼓励药品医疗器械创新的意见》(厅字〔2017〕42号),按照国家药品监督管理局《关于扩大医疗器械
为规范医疗器械注册人跨区域委托生产的监督管理,推进长江三角洲区域医疗器械跨区域监管,根据《中共中央办公厅国务院办公厅关于深化审评审批制度改革鼓励药品医疗器械创新的意见》《
2024年10月19日,在第 75 届世界医学会全体大会上正式通过了《赫尔辛基宣言》的最新修订版本;《赫尔辛基宣言》作为人类参与者的医学研究伦理
附件:血液透析用水处理设备注册审查指导原则(2024年修订版)(2024年第19号).doc血液透析用水处理设备注册审查指导原则(2024年修订版)本指导原则旨在指导注册申请人对血液透析用水处理设备注册申报资料的准备及撰写,同时也为技术审评部门提供参考。本指导原则是对血液透析用水处理设备的一般要求,注册申请人依据产品的具体特性确定其中内容是否适用。若不适用,要具体阐述理由及相应的科学依据,并依据产
附件:医疗器械监督管理条例(2025年修订版).doc医疗器械监督管理条例(2000年1月4日中华人民共和国国务院令第276号公布 2014年2月12日国务院第
国家药监局药审中心关于发布《抗肿瘤药物临床试验中SUSAR分析与处理技术指导原则》的通告(2024年第42号) 发布日期:20241010
附件:医用透明质酸钠创面敷料注册审查指导原则(2024年第21号).doc医用透明质酸钠创面敷料注册审查指导原则本指导原则旨在指导注册申请人准备及撰写医用透明质酸钠创面敷料注册申报资料,同时也为技术审评部门审查注册申报资料提供参考。本指导原则是对医用透明质酸钠创面敷料产品的一般要求,注册申请人应依据产品的具体特性确定其中内容是否适用,若不适用,需具体阐述理由及相应的科学依据,并依据产品的具体特性对
附件:医用雾化器注册审查指导原则(2024修订版)(2024年第19号).doc 医用雾化器注册审查指导原则(2024年修订版) 本指导原则旨在指导注册申请人提交医用雾化器的注册申报资料,同时也为技术审评部门审查注册申报资料提供参考。 本指导原则是对医用雾化器的一般性要求,注册申请人应根据申报产品的特性提交注册申报资料,判断指导原则中的具体内容是否适用,不适用内容应阐述理
附件:一次性使用引流管产品注册审查指导原则(2024年修订版)(2024年第21号).doc一次性使用引流管产品注册审查指导原则(2024年修订)本指导原则旨在帮助和指导注册申请人对一次性使用引流管注册申报资料的准备及撰写,同时也为医疗器械技术审评部门对注册申报资料的技术审评提供参考。本指导原则是对一次性使用引流管注册申报资料的一般要求,注册申请人应依据具体产品的特性对注册申报资料的内容进行充分说
附件:大便隐血(FOB)检测试剂盒(胶体金免疫层析法)注册审查指导原则(2024年修订版)(2024年第21号).doc大便隐血(FOB)检测试剂盒(胶体金免疫层析法)注册审查指导原则(2024年修订版)本指导原则旨在指导注册申请人对大便隐血(FOB)检测试剂盒(胶体金免疫层析法)注册申报资料的准备及撰写,同时也为技术审评部门审评注册申报资料提供参考。本指导原则是对大便隐血(FOB)检测试剂盒(胶
行业资讯
知识分享
十年
医疗器械服务经验
联系思途,免费获得专属《落地解决方案》及报价
咨询相关问题或咨询报价,可以直接与我们联系
思途CRO——医疗器械注册临床第三方平台
