长江三角洲区域医疗器械注册人制度试点工作实施方案(试行)(沪药监械管〔2019〕112号)
为深入贯彻落实中共中央办公厅、国务院办公厅印发的《关于深化审评审批制度改革鼓励药品医疗器械创新的意见》(厅字〔2017〕42号),按照国家药品监督管理局《关于扩大医疗器械
来源:医疗器械注册代办 发布日期:2017-11-15 阅读量:次
附件:防褥疮气床垫注册技术审查指导原则(2017年修订版)(2017年第178号).doc
本指导原则是防褥疮气床垫注册技术审查的通用要求,注册申请人应依据具体产品的特性对注册申报材料的内容进行充实细化,还应依据具体产品的特性确定其中的具体内容是否适用,若不适用,需详细阐述其理由及相应的科学依据。
本指导原则是对注册申请人和审评人员的指导性文件,但不包括注册审批所涉及的行政事项,亦不作为法规强制执行,如果有能够满足相关法规要求的其他方法,也可以采用,但是需要提供详细的研究资料和验证资料,还应遵循相关法规。
本指导原则是在现行法规和标准体系,以及当前认知水平下制定的,随着法规和标准的不断完善,以及科学技术的不断发展,本指导原则相关内容也将进行适时的调整。
本指导原则适用于与病房护理设备及器具配套使用的第二类防褥疮气床垫。
应当对“有附带功能的气床垫(如按摩功能、低压报警、尿湿报警等),其附带部分可另行要求”的适用性进行明确和说明。
(一)产品名称要求
产品的命名应参考《医疗器械通用名称命名规则》(国家食品药品监督管理总局令第19号)和国家标准、行业标准上的通用名称要求,可按作用原理和适用范围命名为“防褥疮气床垫”“电动防褥疮气床垫”“防褥疮电动气床垫”等,产品名称中不应包含产品型号、规格,如:XXXX型防褥疮气床垫。
(二)产品的结构和组成
气床垫由充气床垫、气道(连接管)和充气泵等组成。如图1、图2、图3。


(三)产品工作原理/作用机理
1.工作原理
气床垫的充气床垫由若干个条形或球形气室组成,通过气泵充气后,气室维持一定气压,所形成的软性床垫,可增加患者身体与床垫接触面积,降低身体局部压力,为普通型防褥疮气床垫。
将气室按1、3、5…为单排,2、4、6…为双排方式排列成单双排气室,定时轮换充气和放气,不断改变身体的受压点,使患者着床各部分维持正常的血液循环;在气室上加工有规则的微孔(一般约0.2mm直径),充气时可从微孔喷射出气流,保持皮肤干燥,以进一步提高预防和缓解褥疮的效果。除以上所述的原理和结构之外,也可能有其他原理和结构设计的防褥疮气床垫,以达到同样的功能。
气泵有单泵充气或双泵充气。单泵充气为气泵输出气,经阀门定时向一个气道充气,另一个气道通大气,进行放气,两气道定时交换。双泵充气是两个气泵,由控制器控制其交替工作。充气压力为定值或可调,充放气时间为定值或可调。
气床垫的规格型号主要按其结构和功能的不同划分。按结构有单气道、多气道;气室形状有球形气室、条形气室等。按功能有波动型、喷气型或附加功能。不同结构和功能的组合可形成不同型式的产品,如喷气型、波动型、波动喷气型、带便孔型、双层波动喷气侧身型等。
气床垫材料:气床垫的材料为可热合成型的PVC面料、尼龙PVC复合面料、尼龙TPU复合面料等。
2.作用机理
褥疮又称压力性溃疡,是指人体局部组织长期受压,造成局部组织神经营养紊乱及血液循环障碍,组织营养缺乏,从而导致局部组织损伤和软组织溃烂坏死。
防褥疮气床垫可以分散身体压力,增加与床垫接触面积,降低隆突部位皮肤所受的压力,波动式气床垫通过有规律的循环交替充放气的方式,不断改变病人受压部位的受压点,缩短受压时间,减轻垂直压力、摩擦力、剪切力作用,改善和缓解局部组织持续积压状况。气床垫表面开有若干个微孔,利用充气时喷出的气流使空气流动,带走人体皮肤分泌和排泄出的水分,降低湿度,保持皮肤干燥,提高皮肤的抗摩擦和抗剪切能力,促进组织血液供给和营养状态的改善,预防和缓解褥疮。
(四)注册单元划分的原则和实例
防褥疮气床垫产品的注册单元原则上以产品结构、功能和预期用途作为划分注册单元的依据。
例如:波动喷气型、带便孔波动喷气型、球形波动喷气型等,其基本性能指标和预期用途基本相同,可以作为一个注册单元。
带有附带功能的气床垫(如按摩功能、低压报警、尿湿报警等),其附带部分可另行要求。
(五)产品适用的相关标准

上述标准包括了注册产品技术要求中经常涉及到的通用标准和方法标准。有的企业还会根据产品的特点引用一些行业外的标准和一些较为特殊的标准。
若有新版的强制性国家标准、行业标准发布实施,产品的性能和安全指标要求应执行最新版本国家标准、行业标准的要求。
产品适用及引用标准的审查可以分两步来进行。首先对引用标准的齐全性和适宜性进行审查,也就是审查产品技术要求中与产品相关的国家标准、行业标准是否进行了引用,以及引用是否准确。应注意引用标准的编号、名称是否完整规范,年代号是否有效;其次对引用标准的采纳情况进行审查,即所引用的标准中的条款要求,是否在产品技术要求中进行了实质性的条款引用。这种引用通常采用两种方式,文字表述繁多内容复杂的可以直接引用标准及条文号,比较简单的也可以直接引述具体要求。
(六)产品适用范围/预期用途、禁忌症
1.适用于长期卧床患者的褥疮预防和缓解。
2.禁忌症
脊柱骨折患者应慎用波动型防褥疮气床垫。
(七)产品的主要风险及研究要求
1.风险分析方法
(1)在对防褥疮气床垫产品的风险分析中应采用YY/T 0316—2016《医疗器械风险管理对医疗器械的应用》给出的方法和原理。
(2)在对风险的判定及分析中,应考虑合理的可预见的风险,包括:正常使用条件下和故障状态下。
(3)风险判定及分析应包括:对患者的危害、对操作者的危害、对环境的危害。
(4)风险分析应从立项开始,分阶段进行,并从总体要求、技术、材料、工艺、医学、售后服务等各个专业角度进行分析。
(5)对产品每一项危害产生的伤害,应进行定量或定性的风险评估。
(6)风险形成的原因应包括:使用危害(包括不合理的操作)、信息危害、原材料危害、环境危害、能量危害。
2.安全风险分析报告的要求
防褥疮气床垫产品的风险管理报告应符合YY/T 0316—2016《医疗器械风险管理对医疗器械的应用》的有关要求,审查要点包括:
(1)风险分析报告是否阐述了风险管理活动(包括风险管理评审的输入、风险管理评审、风险管理评审的输出等)。
(2)是否正确判定产品与安全性有关特征的问题(依据YY/T 0316—2016中附录c)。
(3)是否正确分析产品的危害(依据YY/T 0316—2016中附录E)。
(4)是否制定了产品风险接收准则。
(5)是否阐述了产品的风险分析、风险评价和风险控制措施;是否有新的风险产生,新风险的控制及评价。
(6)剩余风险是否是可接收的。
(7)是否已有适当方法获得相关生产和生产后信息。
(8)风险管理评审结论。
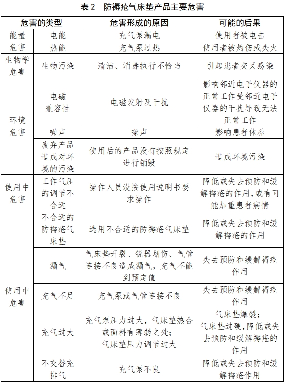
3.主要危害的列举
防褥疮气床垫产品在进行风险分析时,企业应当根据自身产品特点确定其产品危害,但至少应包括表2列举的主要危害。


(八)产品技术要求应包括的主要性能指标
防褥疮气床垫应明确以下主要技术指标:
气床垫表面气室形状及工作方式描述。如条型、球型气室数及工作方式、循环充气方式、波动形式、双层波动翻身形式、波动调姿型等,以及上述工作方式的组合形式。
1.防褥疮气床垫尺寸
尺寸中需注明该尺寸是“未充气”或“充气后”,以及是否包括延长部分,同时,应给出尺寸误差要求。
2.工作载荷
应不小于135kg。
3.充气压力
充气泵出口充气压力可调,最大压力应不小于12kPa;气床垫在最大工作载荷下,其最大压力应不小于4kPa。
4.充放气交换时间
应规定每次充气时间、放气时间、交换时间,时间误差不得大于10%。如交换时间可调,应规定调节范围。
5.气密性
将气床垫充气到最大气压,气床垫上均匀平置最大工作载荷的重物,放置24h后,气床垫最大压力的压力降不大于5%。
6.工作噪声
用声级计距充气泵1m处测试工作噪声≤45dB。
7.快速放气功能(适用于心脏复苏术“CPR”抢救使用)
应规定气床垫具有实现快速放气使气床垫达到平铺功能。并应在明显位置标示和说明。
8.气床垫的侧身角度、调姿角度
对有侧身、调姿功能的防褥疮气床垫,应在标准中规定侧身角度、调姿角度调节范围及相应误差。
9.气床垫热合性能
气床垫热合应严密,热合处整齐、平整;多气室气床垫应排列均匀、整齐;气嘴应安装牢固,端正;气床垫导气管与床垫连接牢固;气床垫面料应无刺激气味。
10.附加功能
注册产品有附加功能(如按摩功能、低压报警、尿湿报警等)的,应当明确其相应的技术要求。
11.安全性能
应符合GB 9706.1—2007的相关要求。
12.环境试验
应符合GB/T 14710—2009《医用电器环境要求及试验方法》的相关要求。
13.电磁兼容性
应符合YY 0505—2012《医用电气设备第1—2部分:安全通用要求-并列标准:电磁兼容-要求和试验》的要求。
本部分所给出的技术要求是结合产品的实际结构和使用特点提出的,以上指标若有不适用企业产品的,应在其产品技术要求编制说明中说明不适用的理由(若无编制说明要求可去掉划行字)。
(九)同一注册单元内注册检验代表产品确定原则和实例
防褥疮气床垫产品同一注册单元内所检测的产品应当是能够代表本注册单元内其他产品安全性和有效性的典型产品。
如某企业生产的两个型号,一个型号为波动喷气型、另一个型号为带便孔波动喷气型,在进行产品检测时,可只对带便孔波动喷气型产品进行检测。
(十)产品生产相关要求
应当明确产品生产加工工艺,注明关键工艺和特殊工艺,可采用流程图的形式,并说明其过程控制点。
(十一)产品的临床评价细化要求
依据《免于进行临床试验的第二类医疗器械目录》(国家食品药品监督管理总局通告2014年第12号)的规定,该产品为免于开展临床试验的医疗器械产品。注册申请人在申报产品注册时,可以按照相关规定提交临床对比资料。
(十二)产品的不良事件历史记录
尚未发现该类产品不良事件相关报道。
(十三)产品说明书和标签要求
产品使用说明书应当符合《医疗器械说明书和标签管理规定》(国家食品药品监督管理总局令第6号)的要求以及GB 9706.1、GB 9706.15(如适用)和YY 0505的相关要求。
1.产品的性能指标应符合产品技术要求中相关的要求。
2.产品随附的使用说明书中,应详细叙述产品的安装方法,操作使用、日常保养、维护的方法,床垫清洗、消毒的程序和实用的清洁剂和消毒剂以及产品使用注意事项。
3.产品垫面之上明显位置应有正确放置使用的标示,如“此面向上”等字样,标示应清晰、牢固、易懂。CPR(心肺复苏术)快速放气处应有明显、醒目标示及使用说明或示意图。
4.禁忌症应包括的内容。
5.注意事项至少应包括以下项目:
(1)快速放气功能仅在CPR(心肺复苏术)情况下使用。
(2)应明确“阅读说明书后再使用”。
(3)在正确使用的同时,应对患者进行规范的基础护理。
(4)气道(连接管)、电源线应避免重压、用力弯折牵拉,以防损坏。
(5)避免用尖锐物划伤气床垫,远离明火。
(6)充气泵应在通风、清洁卫生的环境中使用。
(7)使用中如有不适,应立即停止使用。
(8)应在产品的使用年限期内使用。
(9)气床垫表面应覆盖单层床单使用。
(10)气床垫出现故障时,须由专业人员进行维修。
(11)建议在医生指导下使用。
(十四)产品的研究要求
1.产品性能研究
应当提供产品性能研究资料以及产品技术要求的研究和编制说明,包括功能性、安全性指标(如电气安全与电磁兼容、辐射安全)以及与质量控制相关的其他指标的确定依据,所采用的标准或方法、采用的原因及理论基础。
2.生物相容性评价研究
应对成品中与患者和使用者直接或间接接触的材料的生物相容性进行评价。
生物相容性评价研究资料应当包括:
(1)生物相容性评价的依据和方法。
(2)产品所用材料的描述及与人体接触的性质。
(3)实施或豁免生物学试验的理由和论证。
(4)对于现有数据或试验结果的评价。
3.生物安全性研究
对于含有同种异体材料、动物源性材料或生物活性物质等具有生物安全风险类产品,应当提供相关材料及生物活性物质的生物安全性研究资料,包括说明组织、细胞和材料的获取、加工、保存、测试和处理过程;阐述来源(包括捐献者筛选细节),并描述生产过程中对病毒、其他病原体及免疫源性物质去除或灭活方法的验证试验;工艺验证的简要总结。
4.灭菌/消毒工艺研究
(1)产品生产灭菌:应明确灭菌工艺(方法和参数)和无菌保证水平(SAL),并提供灭菌确认报告。
(2)终端用户灭菌:应当明确推荐的灭菌工艺(方法和参数)及所推荐的灭菌方法确定的依据;对可耐受两次或多次灭菌的产品,应当提供产品相关推荐的灭菌方法耐受性的研究资料。
(3)残留毒性:如灭菌使用的方法容易出现残留,应当明确残留物信息及采取的处理方法,并提供研究资料。
(4)终端用户消毒:应当明确推荐的消毒工艺(方法和参数)以及所推荐消毒方法确定的依据。
5.产品有效期和包装研究
(1)有效期的确定:如适用,应当提供产品有效期的验证报告。
(2)对于有限次重复使用的医疗器械,应当提供使用次数验证资料。
(3)包装及包装完整性:在宣称的有效期内以及运输储存条件下,保持包装完整性的依据。
6.临床前动物试验
如适用,应当包括动物试验研究的目的、结果及记录。
7.软件研究
含有软件的产品,应当提供一份单独的医疗器械软件描述文档,内容包括基本信息、实现过程和核心算法,详尽程度取决于软件的安全性级别和复杂程度。同时,应当出具关于软件版本命名规则的声明,明确软件版本的全部字段及字段含义,确定软件的完整版本和发行所用的标识版本。
(一)产品技术要求编写的规范性,引用标准的适用性、准确性,主要性能是否符合有关标准的要求,并关注检测单位对产品技术要求的预评价。
(二)产品的电器安全性应符合安全通用要求和安全专用要求,其中包括电磁兼容要求。
(三)安全风险分析报告要审查产品的主要风险是否已经列举,控制措施是否有效,风险是否降到可接受的程度。
(四)产品预期用途应和医疗器械注册申请材料中叙述一致。
(五)应审查产品使用说明书是否符合《医疗器械说明书和标签管理规定》(国家食品药品监督管理总局令第6号)的要求。
河北省食品药品监督管理局。

站点声明
本网站所提供的信息仅供参考之用,并不代表本网赞同其观点,也不代表本网对其真实性负责。图片版权归原作者所有,如有侵权请联系我们,我们立刻删除。如有关于作品内容、版权或其它问题请于作品发表后的30日内与本站联系,本网将迅速给您回应并做相关处理。
郑州思途医疗科技有限公司专注于医疗器械产品政策与法规规事务服务,提供产品注册备案申报代理、临床试验、体系建立辅导、分类界定、申请创新办理服务。
为深入贯彻落实中共中央办公厅、国务院办公厅印发的《关于深化审评审批制度改革鼓励药品医疗器械创新的意见》(厅字〔2017〕42号),按照国家药品监督管理局《关于扩大医疗器械
为规范医疗器械注册人跨区域委托生产的监督管理,推进长江三角洲区域医疗器械跨区域监管,根据《中共中央办公厅国务院办公厅关于深化审评审批制度改革鼓励药品医疗器械创新的意见》《
附件:血液透析用水处理设备注册审查指导原则(2024年修订版)(2024年第19号).doc血液透析用水处理设备注册审查指导原则(2024年修订版)本指导原则旨在指导注册申请人对血液透析用水处理设备注册申报资料的准备及撰写,同时也为技术审评部门提供参考。本指导原则是对血液透析用水处理设备的一般要求,注册申请人依据产品的具体特性确定其中内容是否适用。若不适用,要具体阐述理由及相应的科学依据,并依据产
附件:医疗器械监督管理条例(2025年修订版).doc医疗器械监督管理条例(2000年1月4日中华人民共和国国务院令第276号公布 2014年2月12日国务院第
国家药监局器审中心关于发布影像型超声诊断设备(第三类)注册审查指导原则(2023年修订版)的通告(2024年第29号)发布时间:2024-10-14为进一步规范
附件:医用雾化器注册审查指导原则(2024修订版)(2024年第19号).doc 医用雾化器注册审查指导原则(2024年修订版) 本指导原则旨在指导注册申请人提交医用雾化器的注册申报资料,同时也为技术审评部门审查注册申报资料提供参考。 本指导原则是对医用雾化器的一般性要求,注册申请人应根据申报产品的特性提交注册申报资料,判断指导原则中的具体内容是否适用,不适用内容应阐述理
附件:一次性使用引流管产品注册审查指导原则(2024年修订版)(2024年第21号).doc一次性使用引流管产品注册审查指导原则(2024年修订)本指导原则旨在帮助和指导注册申请人对一次性使用引流管注册申报资料的准备及撰写,同时也为医疗器械技术审评部门对注册申报资料的技术审评提供参考。本指导原则是对一次性使用引流管注册申报资料的一般要求,注册申请人应依据具体产品的特性对注册申报资料的内容进行充分说
附件:大便隐血(FOB)检测试剂盒(胶体金免疫层析法)注册审查指导原则(2024年修订版)(2024年第21号).doc大便隐血(FOB)检测试剂盒(胶体金免疫层析法)注册审查指导原则(2024年修订版)本指导原则旨在指导注册申请人对大便隐血(FOB)检测试剂盒(胶体金免疫层析法)注册申报资料的准备及撰写,同时也为技术审评部门审评注册申报资料提供参考。本指导原则是对大便隐血(FOB)检测试剂盒(胶
附件:生化分析仪注册审查指导原则(2024年修订版)(2024年第21号).doc 生化分析仪注册审查指导原则(2024年修订版) 本指导原则旨在为注册申请人进行生化分析仪产品的注册申报提供技术指导,同时也为医疗器械监督管理部门对注册申报资料的审评提供技术参考。 本指导原则是对生化分析仪的一般要求,注册申请人应依据产品的具体特性确定其中内容是否适用,若不适用,需具体阐述理
附件:牙科种植体(系统)注册审查指导原则(2024年修订版)(2024年第24号).doc 牙科种植体(系统)注册审查指导原则(2024年修订版)
行业资讯
知识分享
十年
医疗器械服务经验
联系思途,免费获得专属《落地解决方案》及报价
咨询相关问题或咨询报价,可以直接与我们联系
思途CRO——医疗器械注册临床第三方平台
