山东省医疗器械工艺用水现场检查指南(鲁药监械〔2021〕35号)
为规范医疗器械现场检查,提升检查员现场检查能力,指导检查员对医疗器械生产企业工艺用水控制情况的检查,提高企业工艺用水质量安全保证水平,依据《医疗器械监督管理条例》
来源:医疗器械注册代办 发布日期:2023-07-18 阅读量:次
附件:医疗器械产品受益-风险判定技术指导原则(2023修订版)(2023年第25号).doc
本指导原则旨在为审评机构在医疗器械上市前申报和审评过程中需要进行受益-风险判定时应考虑的主要因素。通过受益-风险判定表,列出统一的申请/审评考虑因素,有利于提高上市前评审过程的可预测性、一致性和透明度。
本指导原则是供审评机构使用的指导文件,但不包括审评审批所涉及的行政事项,亦不作为法规强制执行,应在遵循相关法规的前提下使用本指导原则。
本指导原则是在现行法规和标准体系以及当前认知水平下制定,随着法规和标准的不断完善,以及科学技术的不断发展,相关内容也将适时进行调整。
本指导原则阐释了审评机构在医疗器械技术审评过程中需要进行受益-风险判定时应考虑的主要因素。当无法判定产品的受益风险时,可参照本指导原则。本指导原则中讨论的概念适用于医疗器械全生命周期过程。因此,在设计、临床前研究、临床评价、设计变更等阶段,注册申请人可以考虑本指导原则中规定的受益-风险因素。
(一)器械受益的评估
可能的受益:通过单独或总体考虑以下因素进行评估:在器械的预期用途范围内,包括目标人群范围内,考虑可能受益的以下各因素。评估因素的内容为提示性,通过这些因素或方法从数据中得出推论,而非提供器械相关数据要求。
1.受益的类型
包括但不限于器械对临床应用、患者健康及目标人群中患者满意度的影响(如改善患者自理能力、提高生活质量、功能恢复、提高生存率、预防功能丧失以及改善症状等)。这些指示临床受益的终点通常可以直接测量,但在某些情况下可能需要使用经过验证的替代终点证明。对于诊断器械,可能需要按照器械的公众健康受益评估,因为此类器械能够识别特定的疾病并由此预防疾病的传播,预测未来疾病发生,提供疾病早期诊断,或者识别给定疗法更可能受益的患者。
2.受益的大小
根据特定评价终点或评估是否达到了预定的健康阈值等评估受益,通常使用临床评分量表。通过评分量表测定的改变、终点改善或恶化、参与者健康情况改变等,可以评估患者受益的大小。同时考虑不同人群受益大小的变化。
3.受益的概率
根据提供的数据,有可能预测哪些患者将会受益。数据可能表明,在目标人群中只有小部分患者受益,或者在整个目标人群患者中某种受益经常发生。另外也有可能的是,不同的患者亚组获得的受益不同,或同种受益的程度不同。如果可以识别亚组,则指定器械适用于该亚组患者。此外,在权衡受益和风险时应同时考虑受益和风险的大小和概率。与大部分参与者获得小的受益相比,小部分参与者获得大的受益可能导致不同的判定结果。举例来说,对于某种大的受益,即使仅有少数人获益,也可判定其受益大于风险;对于小的受益,除非受益人群众多,否则不可判定受益大于风险。
4.效果的持续时间
治疗方法可以是治愈性的或需要长期重复治疗。一般来讲,治疗效果的持续时间可能会直接影响其受益的确定。必须长期重复的治疗可能引入更大的风险,或者受益可能会随着治疗的重复而逐渐减弱。
(二)器械风险的评估
应综合考虑以下因素评估可能的风险/伤害的程度:
1.与器械使用有关的不良事件的严重度、类型、数量和发生率
(1)器械相关的严重伤害—因使用器械引起,有下列情况之一者视为严重伤害:危及生命;导致机体功能的永久性伤害或者机体结构的永久性损伤;必须采取医疗措施才能避免上述永久性伤害或者损伤。
(2)器械相关的非严重伤害—因使用器械引起,且不符合严重伤害的其他伤害。
(3)使用中的并发症—不属于不良事件,且不是因器械使用而直接引起的伤害。举例来说,由于器械植入而引起的麻醉相关的并发症。对于体外诊断器械产品,采集人体样本所带来的风险也应予以考虑。
2.不良事件的概率
预期使用人群中,预计将会遭遇伤害事件的人数比例。在概率计算过程中应考虑该事件是发生一次还是多次。
3. 不良事件的持续时间
有些器械可能会导致暂时的、轻微的伤害;有些器械可能会导致重复但可逆的伤害;而有些器械可能会导致永久性的、不可逆的伤害。审评机构将考虑伤害的严重性及其持续时间。
4. 假阳性或假阴性诊断结果引起的风险
假阳性和假阴性相关风险可以是多种的。举例来说,如果某种诊断器械给出了假阳性结果,患者可能接受不必要的治疗(并导致伴随该治疗出现的所有风险),或可能被误诊某种严重疾病。如果诊断器械给出了假阴性结果,患者可能无法接受有效治疗(并由此错过治疗带来的受益),或未被得出正确的疾病诊断(由此错过治疗和/或带来疾病的传播)。
还应考虑使用某种器械可能引起的不同类型伤害事件的数量,及其累积产生的影响的严重性。当多个伤害事件同时发生时,将产生更大的累积影响。举例来说,一个伤害事件在单独发生时被视为轻微影响,但当它与其他伤害事件同时发生时,则可能对患者产生重大的累积影响。
(三)在评估器械可能的受益和风险时考虑的其他因素
1.不确定性
受益-风险判定时应考虑器械受益和风险的确定程度。例如由于临床试验设计不合理、实施质量不佳,或者数据分析不充分等因素,可能导致研究结果的确定性降低。此外,对于在试验设计中无法对研究者和参与者设盲的器械类型,有时很难区分真实效果和安慰剂效应;研究结果的可重复性、分析方法的确认、其他类似研究的结果,以及研究是否为同类首次或独立研究等因素都会影响确定性水平;试验结果对预期治疗和使用人群的可推广性非常重要。举例来说,如果该器械使用者需要经过深层次培训或达到专业化水平,则试验结果可能并不适合推广到更广泛的医生群体;如果该器械预期用于诊断亚组人群的某种疾病,则可能无法推广到一般人群。总之,考虑临床试验人群对预期的适用人群的代表性非常重要。
2.以患者为中心的评估和患者报告结局
以患者为中心、经过验证的衡量标准,例如与健康有关的生活质量指标和其他患者报告结局(如患者疼痛或身体机能的评级或评分),可帮助患者和医务人员讨论和决定治疗方案,并且可以作为产品受益方面的证据。此类型衡量标准可以使医生站在患者角度,更好地量化器械产生的影响,并帮助患者在了解更多信息的情况下做出决定。
3.疾病的表征
疾病的治疗或诊断情况、临床表现、对患者的影响方式、诊断后是否需要治疗、如何治疗、病史及治疗进展(如病情是日渐好转或恶化,分别预计其概率)等均为审评机构进行疾病表征以及判定受益与风险时考虑的重要因素。
4.患者的观点
如果风险是可识别、可确定的,患者的风险接受水平将存在差异,而这种差异将影响患者个体决定,即与可能获得的受益相比,风险是否可接受。在做出受益-风险判定时,审评机构发现相当一部分患者愿意承受非常高等级的风险以获得可能的受益,尤其是受益可以改善生活质量的情况下。在风险和受益难以判定的时候,患者的观点有助于审评员做出最终决策。患者偏好的评估不仅是单方面评估,还应考虑患者是否愿意使用器械,是否愿意接受风险以换取可能的受益,以及评估患者如何权衡不同治疗方案的风险与受益。
患者偏好研究可以提供患者对受益与风险的观点。在众多治疗的结果或其他特征中,患者对特定方案或选项的选择意愿和接受程度会有所不同。将患者对不同治疗方案的选择意愿和接受程度进行定性定量的评估,即为患者偏好信息。审评机构还可以考虑看护人(例如父母)和医务人员对特定器械的受益-风险判定的相关性的偏好。
有关患者风险承受能力和其它以患者为中心的评估标准将视情况而定。考虑因素包括疾病的性质、状况、现有治疗手段的可用性及其带来的受益和风险。
在评估这些数据时,有些患者为实现较低的受益愿意承担非常高的风险,而有些患者则更加排斥风险。因此,在确定器械是否有效时,审评机构将考虑与患者观点有关的证据,因为某些患者可能比其他患者更重视受益。应注意,如果某种器械对所有适用的患者来说,可能的风险均超过可能的受益,则审评机构将判定使用该器械本身是不合理的。
患者偏好信息可以显示大多数患有特定疾病或处于特定病情的患者会考虑接受的受益风险情况。很多因素都可能影响患者对受益风险的看法,包括:
(1)疾病或病情的严重度
患有非常严重疾病的患者(如危及生命的疾病)可以承受更大的风险。对于诊断器械,患者个体可能更排斥与严重疾病假阴性诊断相关的风险。
(2)疾病的长期性
某些慢性疾病的患者,已经适应了所患疾病及其对日常生活的影响,因此他们可承受的风险较低,且要求使用高风险器械时,应该获得更大的治疗受益;而某些患有严重慢性疾病的患者可以承受更高的风险以获得较小的受益。
(3)替代治疗/诊断
如果没有其他治疗/诊断方案可供选择,即使受益较小,患者也可能愿意承受更大的风险。
5.可供选择的替代治疗或诊断
在进行受益-风险判定时,审评机构将考虑是否已经批准了用于该适用范围和患者人群的其他治疗方案或诊断方案(包括非器械治疗方法)。
在考虑其他疗法时,审评机构将考虑其治疗效果如何、已知存在的风险、在现行医疗实践中的应用、受益风险情况以及可用的替代方案如何满足患者和施治者的需求。受益风险对于具有明确受益的高风险器械,如果其治疗对象尚无可用的替代治疗方案,审评机构将考虑患者因无器械获批而无法接受治疗所面临的风险。举例来说,即使一种新器械带来显著受益的可能性较低,但如果没有其他可用的替代治疗方案,且可能的受益超过可能的风险,审评机构仍有可能批准该产品。
6.风险降低和适应证限制
在适当的情况下,使用风险降低措施能够降低伤害事件发生的概率并改善受益风险状况。最常用的风险降低方式是在说明书、标签中包含恰当的信息(例如警告信息和预防措施等),或者限定产品的适用范围。有些伤害可以通过其他形式的风险控制措施降低,包括培训和患者告知信息。对于体外诊断器械,可以采用补充诊断试验以降低风险。
7.上市后数据
器械在真实世界环境中的使用情况可以更好地体现器械的受益风险。在做受益风险的判定时,审评机构可以考虑将收集上市后数据作为证明风险控制措施有效性的方法,也可作为某种器械或特定患者人群的受益风险的附加信息。
这类研究或器械用于真实世界后获得的数据可能改变特定器械的受益风险情况,尤其当其识别出了新风险、确认特定的风险已被降低、识别出最有可能发生不良事件的患者、或者更具体地区分出不同患者亚组对器械的响应。
8.解决临床需求的新技术
在评估受益和风险时,审评机构将考虑器械是否采用了突破性技术,并解决了尚未被满足的医疗需求。当满足以下条件时视为器械解决了尚未被满足的医疗需求:与现有技术相比临床上有显著优势、与现有疗法相比临床有显著受益、与现有疗法相比带来更低风险或者提供了没有可用替代方案的治疗或诊断方法。
解决临床需求的新器械,往往其受益可能相对较小,即使申请人只能证明相对较小的可能受益,仍可认为该新器械具有合理的安全性和有效性。此外,创新技术的开发将来可以为患者提供额外的受益。随着器械的持续改进,其受益风险状况可能会发生变化(例如受益可能增加或风险可能降低),预期的安全性和有效性也可能发生变化,与初始器械相比,改进后的器械可能更具优势。在这些情况下,为了鼓励创新,与大多数已经确定的技术相比,在对创新器械的受益-风险判定中可以接受更大的不确定性,尤其是在可替代方案有限的情况下。
可通过受益-风险判定表(附件1)对受益-风险判定中考虑的因素进行归纳汇总,在进行受益-风险判定时结合产品的特性,对适用项进行填写。本指导原则同时提供了三个受益-风险判定示例(附件2)和一个基于受益-风险判定的实例(附件3)。
1.严重度(severity)
危险(源)可能后果的度量。
2.患者偏好信息(Patient preference information,简称PPI)
在众多治疗的结果或其他特征中,患者对特定方案或选项的选择意愿和接受程度会有所不同,将患者对不同治疗方案的选择意愿和接受程度进行定性定量的评估。
3.患者报告结局(patient-reported outcome,简称PRO)
通常为患者自身健康状况相关的数据或信息,直接源自患者或受试者本人,而无需经过临床医生或任何其他人员的校正或解读。PRO数据可通过患者自我评估获得,也可通过他人询问来进行评估和记录,但评估者应仅记录患者的直接反应。
附件:1.受益-风险判定表
2.受益-风险判定示例
3.基于受益-风险判定的实例
附件1
以下内容,请结合产品的特性判断,对适用项进行填写。“考虑的问题”是提示性的,不需要逐条解答。





附件2
申报产品为一种用于治疗严重慢性疾病的植入式器械。目前尚无其他治疗方案可治愈此类疾病。在临床确定性试验中,进行了单臂研究。研究的主要终点是受益的程度,例如,该研究器械与现行的标准治疗方法相比较,能够减轻受试者症状。
临床研究结果如下:
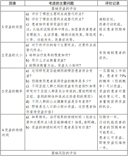
受益:基于临床研究结果分析,患者植入该器械可能所获得实质受益的概率为75%。研究已达成其主要临床终点。一般而言,患有该严重慢性疾病的患者,如果身体能够保持良好行动机能,预期寿命往往较长。
然而,受试者的随访期仅为一年,因此无法确定受益的可持续时间。
风险:临床研究结果显示,植入器械后,不良事件的发生率低于3%。然而,所有需采用外科手术植入的器械均存在风险。就本案例而言,从文献中可知,该器械的外科植入手术并非常规手术,死亡率为1%。此外,永久性植入物通常终生留在患者体内,并难以移除,从而可能带来额外的风险。即使是在器械未启动的停用情况下,其仍为植入状态,并且仍然存在断裂、机械故障或不良生理反应的风险(概率低于3%)。
其他因素:
不确定性:受试者症状改善的机理难以识别,外科植入手术是否对改善起到了促进作用也难以判断。受试者的随访期仅为一年,难以确定长期受益。患者植入器械后可能获得受益的概率仅为75%。
患者的观点:申请人提供的数据显示,即使受益率仅有75%,大多数患者在考虑到症状的严重程度,且无有效可替代治疗方案的情况下,愿意承担植入器械的风险。
风险降低:植入和移除(如需要)器械的外科手术是有风险的,但如果要求由专业临床医师进行手术,可降低风险。
批准/不批准的综合考量:患者受益率相对高(预期使用人群的受益率约为75%)。在这个案例中,由于不能确定必然受益的患者,所以无法选择将该器械的适用人群限制在必然受益的患者。此外,植入器械具有重大风险,且研究结果仍具有一定的不确定性。然而,对于可能获益的目标人群来说,为了能够缓解症状、改善生活质量,有些患者已经表示愿意接受相关风险。而且尽管风险确实存在,但如仅允许专业临床医师操作,可以在一定程度上降低风险。此外该器械所治疗的严重慢性疾病的替代治疗方案极其有限。因此,该器械很可能会获得批准。







申报产品为一种新型记忆替代性器械,预期用于治疗痴呆和记忆障碍性疾病。该产品为永久植入式器械,且患者必须接受大脑切除术以使该器械能够正常工作。患者的所有记忆将被下载到计算机芯片上,进而通过该芯片实现该器械的功能。患者一旦植入该器械,其保留的所有剩余记忆均将丢失。
受益:该器械的临床试验表明,痴呆早期的受试者植入该器械后有显著改善,而痴呆晚期的受试者则改善较小。如在大部分记忆仍完好时植入该器械,受试者可体验到最大化的受益,其整体生活质量也有所提高。由于该临床试验涵盖了两个亚组人群,即疾病早期和晚期的受试者,基于该试验结果推测,如器械获准上市,处于疾病早期的患者人群可能获得显著的改善,而处于疾病晚期的患者人群则可能仅获得极小的改善。
风险:植入该器械,患者需接受高风险的外科手术。手术过程通常只有接受过特定培训的神经外科医生方可执行。即使如此,基于既往临床研究和文献数据,此类外科手术本身的严重不良事件的风险概率约为8%。此外,针对该器械的临床试验结果显示,患者可能发生的不良事件包括:部分肢体麻痹、失明、运动能力丧失、眩晕以及失眠症(预期发生率为1%);非严重不良事件包括一过性人格改变、情绪波动、以及言语不清(预期发生率为5%)。
其他因素:
不确定性:针对该器械开展的临床试验中,纳入的符合入组标准且自愿参加的受试者数量较少,但该试验的设计和执行情况良好,数据结果可靠。试验结果具有可推广性。该试验结果提示,记忆丢失早期的受试者可能获得最好的效果。
患者的观点:由于该产品预期治疗的疾病(痴呆和记忆障碍性疾病),对患者的生活质量具有严重影响,且考虑到阿兹海默症病程进展的特点,部分患者及其监护人员为了获得症状改善、减轻疾病发展至晚期可能造成的家庭的负担,通常能够承受更高的风险,甚至可以接受发生严重不良事件的风险。而其他患者,例如老年患者,可能对类似风险的接受程度偏低。
对于疾病进展至晚期、症状更严重的患者,使用该器械的潜在获益较低。且由于此类患者处于疾病晚期,认知功能障碍更为严重,其风险承受能力往往难以评估。
可供选择的替代治疗或诊断:目前尚无可用的替代治疗方案。
风险降低:与该器械有关的风险较大。通过限定手术操作者必须为接受过特定培训的外科医生,可以在一定程度上降低与器械植入和移除(如需要)过程相关的风险,但与人格改变相关的风险无法降低或预测。还可以通过以下方法来降低风险:限定该器械预期适用于处于疾病早期、更可能获益的患者,并且在说明书、标签中引用临床试验的数据来说明症状越严重的患者,植入该器械后的获益可能越低。
解决临床需求的新技术:目前尚无其他可用的类似技术。未来对于该器械的进一步改进可能使得其适用于治疗其他更多类型的影响认知功能的疾病。此外,目前尚无其他治疗方法能够为目标人群带来与该器械相似的受益。
批准/不批准的综合考量:该器械可为某个特定且预知的患者亚组带来实质性受益,而为另一个特定且预知的患者亚组带来的受益则极小。虽然针对该器械的临床试验规模较小,但数据质量良好,且结果的置信区间窄。该试验结果的不确定性与通常将试验结果从研究样本推广到真实世界人群而导致的不确定性一致。与器械使用相关的风险较高,但通过对植入/移除(如需要)器械的医生进行培训可降低部分此类风险。此外,尽早植入器械可能为患者带来最大受益;但同时由于植入的时间更早,患者也需承担更长期的风险;因此,那些期待获得最大受益的患者也必须承担最大的风险。申请人提供的数据表明,很多罹患记忆障碍的患者愿意尝试存在较大风险的新疗法,来保持他们的记忆和维持生活质量。此外,另一项值得考虑的重要因素是,目前针对该类疾病尚无可用的替代疗法。尽管器械相关的风险非常高,但由于其为患者带来的可能的受益、以及无治疗情况下该类疾病逐渐恶化的进展特性,某些患者仍然可以接受这些风险。而相关的风险是已知且可量化的。因此,尽管该器械存在重大风险,综合上述诸多方面的考虑因素,审评机构可能仅批准该器械适用人群为痴呆早期的患者。对于某个特定患者,是否植入该器械取决于患者偏好(可能包括法定监护人的偏好)和医学判断。基于对该类疾病进展的可能性和时间范围、以及患者不接受医疗干预可能发生的损伤的充分考虑,审评机构有可能批准该器械,但需要申请人在其说明书、标签中明确提示该类外科手术可能存在8%的严重不良事件率,并且规定只有受过充分培训的医生才能实施该器械的植入手术。







申报产品为一种新的体外诊断器械(IVD),用于一项血清学检测试验,可以将乳房X线钼靶检查结果为BI-RADS 4级的患者分为两组,即低乳腺癌风险组和其它组。对低乳腺癌风险组,医生将建议等待数月后再进行随访检查,从而避免了因乳腺活组织检查(活检)所引起的可能并发症;而对其它组的BI-RADS 4级患者,则依照现行的诊疗规范建议其接受乳腺活检。对于该体外诊断器械拟申请的预期用途为:
该体外诊断试验可测量10种肽分析物,并产生单一的定性结果。该检测预期用于经乳房X线照相术认定乳腺病灶为BI-RADS 4级的40岁或以上的女性,以便帮助医生决定是否建议进行乳腺活检。
阴性检查结果(低风险):不建议立即进行乳腺活检,等待数月再进行随访检查。
阳性检查结果(高风险):建议立即进行乳腺活检。
对预期适用人群进行的临床研究的结果(包括所有受试者的活检结果)为:

灵敏度=97%(97/100),95% 双侧置信区间:91.5%至99.0%
特异度=75% (225/300),95% 双侧置信区间:69.8%至79.6%
患病率=25% (100/400)
阴性预测值(NPV)=98.7% (225/228)
阳性预测值(PPV)=56.4% (97/172)
受益:使用该器械的主要受益为使57%(228/400)的检测结果显示低乳腺癌患病风险的受试者避免了因立即进行乳腺活检所引起的可能并发症。
风险:在血清学检测结果呈阴性的受试者中基于即刻活检诊断的癌症患病率为1.3%(3/228=1-NPV)。使用该器械的主要风险在于对部分本可以通过活检确诊乳腺癌的BI-RADS 4级患者未能及时进行乳腺活检,从而延误了这些患者的诊断和治疗。对于该风险,申办方声称,在未接受活检的BI-RADS 4受试者中,临床上可接受的癌症患病率为≤2%,其原因为:a)通常不建议BI-RADS 3级患者立即进行活检(相反,建议患者等待数月再进行进一步评价);b)BI-RADS 3级患者中,乳腺癌的预期患病率为2%。从临床研究中可测量的受益-风险比为75(225/3),未接受活检的BI-RADS 4级受试者中观察到的风险低于BI-RADS 3级患者的预期风险。
其他因素:
不确定性:根据观察到的研究结果所计算的相关统计学置信区间通常存在不确定性。
与遗漏原本通过活检可确诊的癌症所带来的临床影响相比,避免活检并发症所带来的临床影响并不会左右获益-风险比。也就是说,受益类型并不一定与风险类型相对应。
不能保证乳房X线照相术结果为BI-RADS 4级的患者中漏诊的乳腺癌的临床影响等同于结果为BI-RADS 3级的患者中的乳腺癌的临床影响。因此,对于潜在风险/危害的程度存在不确定性。
检测结果呈阴性且未接受活检的BI-RADS 4级患者将不会接受已有的良性疾病的组织病理学评估。
患者的观点:患者通常对延误乳腺癌诊断和治疗的接受能力较低。这一点需要在患者权衡避免与活检相关的并发症的价值时予以考虑。
可供选择的替代治疗或诊断:尚未有其它体外诊断器械获批用于该项新测试的预期用途。
降低风险:检测结果呈阴性的所有女性患者将接受随访以进行进一步评估和检查。
批准/不批准的综合考量:申请人合理地定义了受益和风险的类别和可能性。提出了与该检测的性能参数相一致的针对可接受风险的临床实践指南。未能提供权衡不同类型获受益与风险的直接比较,需要额外的信息以建立可接受的受益风险比。考虑到受益的不确定性以及潜在的显著风险(对极少数患者),该器械可能暂时不会予以批准,但在作出最终决定前很可能会提交专家委员会讨论。







附件3
冠状动脉狭窄是否导致冠状动脉下游心肌供血的缺血,即是否具有功能学意义,是临床上是否对狭窄进行血运重建的主要依据。已有大量的临床研究证明冠状动脉功能学评估比冠状动脉解剖学评估(狭窄程度)提高了患者的临床受益。一种用于成人患者冠状动脉病变血管功能学评价的产品,为临床常规利用冠状动脉造影影像判断冠状动脉狭窄是否具有功能学意义提供了优效的无创评估方法。
综合回顾性临床研究和前瞻性临床试验研究,产品分析结果的准确性和重复性可控,分析结果的一致性非劣效于金标准评估结果,诊断性能优效于临床常规评估结果。
产品简化了现阶段临床中冠状动脉功能学评估的方法,提高了评估的安全性。产品采用无创分析方法,在临床应用中对患者没有额外创伤,在临床操作中不需要使用压力导丝,避免了可能在远端诱发斑块破裂、损伤血管的风险;无需使用微循环扩张药,避免诱发充血给患者带来的副作用。产品解除了无法在哮喘、严重高血压以及二级房室传导阻滞患者中进行冠状动脉病变血管功能学评价的限制。另外,产品可节省冠状动脉功能学评估的时间。
(一)假阳性和假阴性分析结果导致的风险
部分目标血管的分析结果存在假阳性,患者可能接受不必要的血运重建治疗。由于影响因素较多,冠状动脉病变血管功能学评价的金标准方法的阳性率偏高,导致分析结果可能出现假阳性。如果患者没有明显缺血的临床症状,即使分析结果为阳性,临床医生应综合判断和选择是否进行血运重建或采取强化药物治疗,进一步降低风险。
部分目标血管的分析结果存在假阴性,延迟介入治疗手术可能会增加心肌梗死的风险。如果患者存在明显缺血的临床症状或者冠状动脉造影显示血管狭窄,即使分析为阴性,临床医生可以综合判断和选择是否进行血运重建治疗或者进行金标准方法评估,进一步降低风险。
(二)冠状动脉造影质量不佳和分析操作不规范导致的风险
冠状动脉造影质量不佳或者分析人员分析不规范均会增加分析结果出现错误的风险。对冠状动脉造影医生进行造影采集规范化培训以及对分析人员进行分析规范化培训,可控制风险。
不确定性:产品分析结果指导冠状动脉血运重建手术的长期临床效果,需要在产品上市后继续收集相关信息,设计临床终点或者患者终点为观察目标的临床研究来分析QFR指导冠状动脉血运重建手术的长期临床效果。
患有哮喘、严重高血压、二级房室传导阻滞或者其他无法采用金标准方法的适应证患者,对风险的容忍度较高,使用无创评估方法会提供冠状动脉功能性评估信息,患者可明显获得受益。
患有稳定性心绞痛、不稳定性心绞痛的患者,对风险的容忍度较低,可以选择无创评估方法或者金标准方法来获得功能学评估。由于患者病情稳定,评估结果导致即刻血运重建或者延迟血运重建所带来的风险较低,而且患者将受益于无创分析结果,避免了由于微循环扩张药物带来的不适,减少诊断时间和费用,综合考虑患者受益大于风险。
对于急性心梗急性期患者,一般需要在对靶病变血管进行血运重建几天后,再次进行非靶病变血管的功能学评估。由于无创评估方法避免了再次进行冠状动脉造影手术,使得患者获得受益。然而,冠状动脉功能学评估对急性心梗患者急性期非靶病变血管的临床指导价值仍需要临床研究去探索。
考虑到风险控制措施已明确而且无创评估方法不是冠状动脉功能学评估的唯一依据,临床中还应结合患者的临床病史、症状、其他诊断结果和临床医生的专业判断来综合评价冠状动脉血管,患者可能接受与金标准方法一致性相近、优效于临床常规方法、操作更便捷和快速、费用更低的新方法。
基于上述内容,可做出受益大于风险的判断。

站点声明
本网站所提供的信息仅供参考之用,并不代表本网赞同其观点,也不代表本网对其真实性负责。图片版权归原作者所有,如有侵权请联系我们,我们立刻删除。如有关于作品内容、版权或其它问题请于作品发表后的30日内与本站联系,本网将迅速给您回应并做相关处理。
郑州思途医疗科技有限公司专注于医疗器械产品政策与法规规事务服务,提供产品注册备案申报代理、临床试验、体系建立辅导、分类界定、申请创新办理服务。
为规范医疗器械现场检查,提升检查员现场检查能力,指导检查员对医疗器械生产企业工艺用水控制情况的检查,提高企业工艺用水质量安全保证水平,依据《医疗器械监督管理条例》
为深入贯彻落实中共中央办公厅、国务院办公厅印发的《关于深化审评审批制度改革鼓励药品医疗器械创新的意见》(厅字〔2017〕42号),按照国家药品监督管理局《关于扩大医疗器械
《海南博鳌乐城国际医疗旅游先行区临床急需进口药品带离先行区使用管理暂行办法》已经3月24日海南博鳌乐城国际医疗旅游先行区领导小组会议审议通过,现印发给你们,请遵照执行
《海南博鳌乐城国际医疗旅游先行区医疗机构制剂调剂使用管理暂行办法》已经3月24日海南博鳌乐城国际医疗旅游先行区领导小组会议审议通过,现印发给你们,请遵照执行。
为规范医疗器械注册人跨区域委托生产的监督管理,推进长江三角洲区域医疗器械跨区域监管,根据《中共中央办公厅国务院办公厅关于深化审评审批制度改革鼓励药品医疗器械创新的意见》《
附件:血液透析用水处理设备注册审查指导原则(2024年修订版)(2024年第19号).doc血液透析用水处理设备注册审查指导原则(2024年修订版)本指导原则旨在指导注册申请人对血液透析用水处理设备注册申报资料的准备及撰写,同时也为技术审评部门提供参考。本指导原则是对血液透析用水处理设备的一般要求,注册申请人依据产品的具体特性确定其中内容是否适用。若不适用,要具体阐述理由及相应的科学依据,并依据产
关于发布医疗器械质量管理体系年度自查报告编写指南的通告(2022年第13号)发布时间:2022-03-24为加强医疗器械生产监管,保障医疗器械安全有效,根据《医
国家药监局关于发布免于进行临床评价医疗器械目录的通告(2025年第19号)发布时间:2025-05-13为做好医疗器械注册管理工作,根据《医疗器械注册与备案管理
附件:医疗器械监督管理条例(2025年修订版).doc医疗器械监督管理条例(2000年1月4日中华人民共和国国务院令第276号公布 2014年2月12日国务院第
为加强医疗器械生产监督管理,规范医疗器械生产质量管理,根据《医疗器械监督管理条例》(国务院令650号)、《医疗器械生产监督管理办法》(国家食品药品监督管理总局令第7号)
行业资讯
知识分享
八年
医疗器械服务经验
联系思途,免费获得专属《落地解决方案》及报价
咨询相关问题或咨询报价,可以直接与我们联系
思途CRO——医疗器械注册临床第三方平台
