长江三角洲区域医疗器械注册人制度试点工作实施方案(试行)(沪药监械管〔2019〕112号)
为深入贯彻落实中共中央办公厅、国务院办公厅印发的《关于深化审评审批制度改革鼓励药品医疗器械创新的意见》(厅字〔2017〕42号),按照国家药品监督管理局《关于扩大医疗器械
来源:医疗器械注册代办 发布日期:2025-09-10 阅读量:次
附件:医用射线防护喷剂注册审查指导原则(2025年第20号).doc
本指导原则旨在指导注册申请人对医用射线防护喷剂产品注册申报资料的准备及撰写,同时也为技术审评部门对注册申报资料的审评提供技术参考。
本指导原则是对医用射线防护喷剂注册申报资料的一般要求,注册申请人需依据产品的具体特性确定其中内容是否适用。若不适用,需具体阐述理由及相应的科学依据,并依据产品的具体特性对注册申报资料的内容进行充实和细化。
本指导原则是供注册申请人和技术审评人员的指导性文件,但不包括注册审批所涉及的行政事项,亦不作为法规强制执行,应在遵循相关法规和强制性标准的前提下使用本指导原则。如果有能够满足相关法规要求的其他方法,也可以采用,但是需要提供详细的研究资料和验证资料。
本指导原则是在现行法规和标准体系以及当前认知水平下制定的,随着法规和标准的不断完善,以及科学技术的不断发展,本指导原则相关内容也将进行适时的调整。
本指导原则适用于按照第Ⅱ类医疗器械管理的医用射线防护喷剂,分类编码为06-06。其结构组成中含有超氧化物歧化酶,用于减轻医用射线等理化因素产生的自由基对人体皮肤、粘膜组织造成的损伤。产品通常为冻干粉型或溶液型,包括开封后多次使用的产品和一次性使用的产品,以非无菌形式或无菌形式提供。产品中所含成分不具有药理学作用。
(一)产品设计开发
医用射线防护喷剂产品设计开发应以临床为导向,应能保证产品用于临床的安全和有效。产品设计开发和生产过程应保证产生的污染物、加工残留物等降低到可接受水平,为患者提供最大程度的安全保障。产品设计开发应考虑医疗器械可用性工程的要求,以降低与正确使用或错误使用有关的由可用性问题产生的风险。
(二)监管信息
注册申请人应提供申请表、既往沟通记录(如不适用,应当明确声明申报产品没有既往申报和/或申报前沟通)、关联文件(如主文档授权信)及其他管理信息等。
1.申请表
1.1产品名称
产品名称应符合《医疗器械通用名称命名规则》的要求,产品名称由一个核心词和不超过三个的特征词组成。通常可采用医用射线防护喷剂命名。
1.2管理类别、分类编码
参考《免于进行临床评价医疗器械目录》,申报产品按照第Ⅱ类医疗器械管理,分类编码为06医用成像器械-06医用射线防护设备。
1.3注册单元划分的原则和实例
注册单元的划分应参照《医疗器械注册单元划分指导原则》的要求,以产品的技术原理、结构组成、性能指标和适用范围等因素为划分依据。
例如:
1.3.1所含成分不同的产品,应划分为不同的注册单元。
1.3.2产品结构组成和预期用途相同,产品材料剂型不同,如冻干粉型、溶液型等,应划分为不同的注册单元。
2.产品列表
应明确列出拟申报产品的型号、规格、结构及组成、附件,以及每个型号规格的标识(如型号的编号等)和描述说明(如具体组成配方、作用、包装方式等)。
3.既往沟通记录
在产品申报前,如果申请人与监管机构针对申报产品以会议形式进行了沟通,或者申报产品与既往注册申报相关,应提交相关沟通记录。
(三)综述资料
1.概述
描述申报产品的管理类别、分类编码及名称的确定依据。产品分类编码为06-医用成像器械,一级产品类别06医用射线防护设备,管理类别为第二类。
2.结构组成
申报产品含超氧化物歧化酶成分、稳定剂成分、保湿成分、防腐成分、溶剂等。产品中主要成分为超氧化物歧化酶配有带喷雾泵的包装瓶,所含成分不应具有药理学作用。产品通常为冻干粉型或溶液型,开封后多次使用或一次性使用,非无菌形式或无菌形式提供。
冻干粉型:产品由A、B瓶组成,超氧化物歧化酶、稳定剂以冻干粉形式存在于可加盖喷雾泵的A瓶中,其他辅料以水溶液形式存在于加盖的B瓶。
溶液型:超氧化物歧化酶、稳定剂、保湿剂、溶剂等形成喷雾溶液,装入带喷雾泵的包装瓶。
3.型号规格
说明产品的型号规格及划分依据,明确各型号规格之间的区别。可采用列表形式对不同型号规格的结构组成加以描述,必要时应提供差异部分的图示说明。
4.包装说明
说明申报产品组成的包装信息。超氧化物歧化酶在光照条件下可能会不稳定,建议选用避光性好的包装材料。以非无菌形式提供的医疗器械,应当说明保持其微生物指标的包装信息;以无菌形式提供的医疗器械,应当说明其无菌屏障系统的信息。说明如何确保最终使用者可清晰地辨识包装的完整性。
5.研发历程
阐述申请注册产品的研发背景和目的。如有参考的同类产品或前代产品(如有),应当提供同类产品或前代产品的信息,并说明选择其作为研发参考的原因。
6.与同类和/或前代产品比较
列表比较说明申报产品与同类产品和/或前代产品在工作原理、结构组成、制造材料、性能指标、作用方式,以及适用范围等方面的异同。同类和/或前代产品需符合本指导原则的定义范畴。
7.适用范围和禁忌证
7.1适用范围
7.1.1应当描述申报产品的适用范围,明确预期用途。如用于减轻医用射线等理化因素产生的自由基对人体皮肤、粘膜组织造成的损伤。如产品宣称其他的适用范围,应与临床评价结论一致,应有充分的临床数据支持。
7.1.2明确目标用户及其操作或使用申报产品应当具备的技能/知识/培训。明确申报产品为开封后多次使用或一次性使用。如适用,明确与申报产品联合使用实现预期用途的其他产品的详细信息。
7.2预期使用环境
明确该产品预期使用的地点,如医疗机构、家庭等。
7.3适用人群
明确目标患者人群的信息。
7.4禁忌证
应当明确说明该器械不适宜应用的特定的人群或特定情况等信息,如:对原材料过敏者禁用。
(四)非临床资料
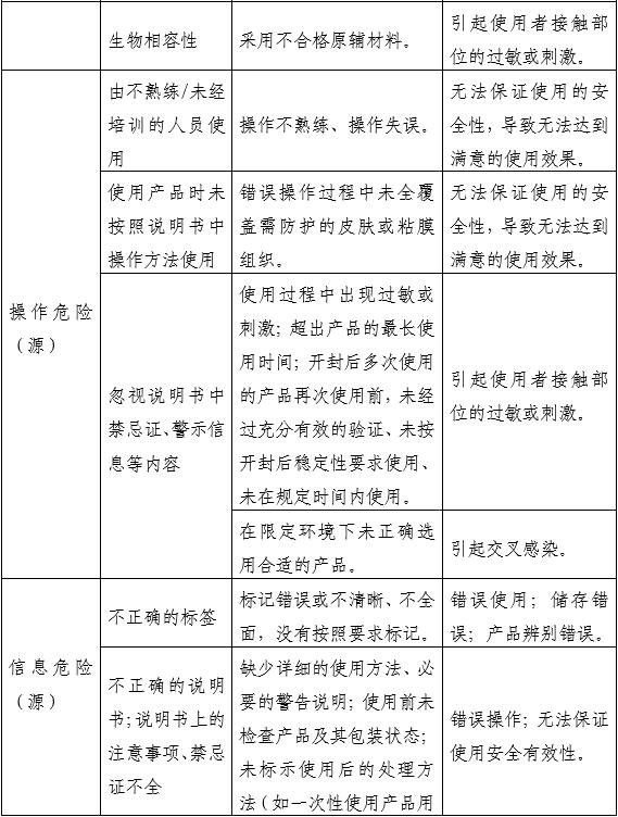
1.产品风险管理资料
1.1在对风险的判定及分析中,要考虑合理的可预见的情况,它们包括:正常使用条件下;非正常使用条件下;
1.2风险判定及分析应包括:对于患者的危害;对于操作者的危害;对于环境的危害;
1.3风险形成的初始原因应包括:人为因素包括不合理的操作;产品结构、原材料、综合危害;环境条件;
1.4风险判定及分析考虑的问题包括:产品原材料生物学危害;操作信息,包括警示性语言、注意事项以及使用方法的准确性;使用可能存在的危害等。
1.5风险分析清单
产品的风险管理报告应符合GB/T 42062《医疗器械 风险管理对医疗器械的应用》的有关要求,审查要点包括:
1.5.1产品安全性特征判定是否准确(依据YY/T 1437);
1.5.2危害分析是否全面(依据YY/T 1437 附录A);
1.5.3风险可接受准则,降低风险的措施及采取措施后风险的可接收程度,是否有新的风险产生。
根据YY/T 1437《医疗器械 GB/T 42062应用指南》对“医用射线防护喷剂”已知或可预见的风险进行判定,产品在进行风险分析时至少应包括以下的主要危害(见附件),企业还应根据自身产品特点确定其他危害。针对产品的各项风险,企业应采取应对措施,确保风险降到可接受的程度。
2.医疗器械安全和性能基本原则清单
说明产品符合《医疗器械安全和性能基本原则》各项适用要求所采用的方法,以及证明其符合性的文件。对于《医疗器械安全和性能基本原则》中不适用的各项要求,应当说明理由。
对于包含在产品注册申报资料中的文件,应当说明其在申报资料中的具体位置;对于未包含在产品注册申报资料中的文件,应当注明该证据文件名称及其在质量管理体系文件中的编号备查。
3.产品技术要求及检验报告
3.1产品技术要求
产品技术要求的制定应符合《医疗器械产品技术要求编写指导原则》的相关法规要求。本条款给出需要考虑的产品主要技术指标,如有其他指标,注册申请人结合相应的标准和自身的技术能力,予以明确。注册申请人如不采用以下条款(包括国家标准、行业标准要求),应当说明理由。
3.1.1产品型号/规格及其划分说明
应说明申报产品的型号/规格,明确产品型号/规格的划分说明。
3.1.2性能指标
申报产品的性能指标建议包含以下几点(包括但不限于此):外观、装量、冻干粉剂的复溶性(如适用)、超氧化物歧化酶活性、化学性能(如酸碱度、重金属等)、微生物指标(或无菌),配合使用的喷瓶(如每喷量、总喷次数等)及其它附件应制定相应要求等。
注册申请人如宣称其他技术参数和功能,应在产品技术要求中予以规定,符合《医疗器械产品技术要求编写指导原则》的相关法规要求。
3.1.3检验方法
申报产品的检验方法应根据性能指标制定,优先采用已颁布的标准或公认的检验方法。考虑到产品的成分、配比可能对检验结果产生影响,因此产品技术要求中采用的具体检验方法应经过验证,以保证检验结果的可靠性。
3.1.4产品技术要求应明确产品组成成分、含量等信息。
3.2产品检验报告及典型性样品
申请人应当按照产品技术要求进行检验,并提交自检报告或委托有资质的医疗器械检验机构出具的检验报告。若提交自检报告,应按照《医疗器械注册自检管理规定》(2021年第126号)的要求提供相关资料。
申报产品包括多个型号的,产品检验选取的典型性型号应当能代表本注册单元内其它产品的安全性和有效性,并说明典型性型号选择的依据。应对典型性型号规格产品进行全性能检验,具有差异的产品应进行差异性检测。
4.研究资料
4.1原材料控制
说明原材料的选择依据,明确产品的起始材料,列明产品生产过程中由起始材料至终产品所需全部材料(包括添加剂、助剂、包材等)的基本信息,如部件、化学名称、商品名/材料代号、化学结构式/分子式、供应商、生产商、符合的标准等。产品组成材料可以列表的形式提供,并明确各组分比例及其确定依据。
说明原材料的功能特点或选择依据。需明确原材料超氧化物歧化酶的来源、含量、活性、纯度、效期、生产工艺(如适用)及有效减轻放射损伤的依据。
原材料应具有稳定的供货渠道以保证产品质量,需提供所用原材料的质量控制标准和检验验证报告。
如遇到供应商声明因涉及机密等原因无法提供的,建议通过供应商医疗器械主文档登记的方式解决,或采用相关能够固化该信息的描述,如供应商固定的牌号/商品名。
对于首次应用于医疗器械的新材料,应提供该材料适合用于产品预期用途的相关研究资料等。
4.2产品性能研究
在产品性能研究的部分中,应明确列出此类产品具体的有效性评价指标和评价方法。提交超氧化物歧化酶活性与医用射线防护效果的研究资料。建议通过构建科学合理的动物试验模型,说明防护医用射线的类型及其辐射剂量区间,评价标准应涵盖产品减轻对皮肤、粘膜组织的损伤程度,以及对皮肤、粘膜组织损伤的具体评测,评价指标应客观可测。
配合使用的附件(如喷瓶等)应制定相应要求,考虑附件与产品的适宜性等。
5.生物学特性研究
按照GB/T 16886.1《医疗器械生物学评价 第1部分:风险管理过程中的评价与试验》《关于印发医疗器械生物学评价和审查指南的通知》要求开展生物相容性评价,资料应当包括:
5.1生物相容性评价的依据、项目和方法。
5.2产品所用材料的描述及与人体接触的性质和时间。
5.3实施或豁免生物学试验的理由和论证。
5.4对于现有数据或试验结果的评价。
申请人如进行生物学试验,应按GB/T 16886.1选择适用的试验项目,试验项目的选择应结合产品预期接触的部位以及产品累积使用的接触时间,根据现行版GB/T 16886.1,建议至少考虑细胞毒性、致敏反应、刺激或皮内反应等。
若开展申报产品与市售产品的等同性比较的方式进行生物相容性评价,应按照《关于印发医疗器械生物学评价和审查指南的通知》要求进行评价,应提供资料证明申报产品与已上市产品具有等同性。
若无法证明申报产品与已上市产品的等同性,可按照GB/T 16886.1的要求开展申报产品生物相容性试验予以评价。
6.生物安全性研究(如适用)
超氧化物歧化酶可能来源于动物,对于含有动物源性材料成分的产品,需明确动物地理来源、动物种类、取材部位等,参照《动物源性医疗器械产品注册申报资料指导原则(2017年修订版)》提供产品生物安全性研究资料。
7.灭菌工艺研究
医用射线防护喷剂通常为非无菌提供。超氧化物歧化酶通常不耐受湿热灭菌,环氧乙烷不适于液体产品灭菌。如以无菌形式提供的产品,提供产品对灭菌工艺耐受性的支持性资料。
7.1灭菌研究:可参考GB 18280《医疗保健产品灭菌 辐射》、YY/T 0567《医疗保健产品的无菌加工》系列标准等,提交产品包装及灭菌方法选择的依据,经过确认并进行常规控制,并应开展以下方面的确认:
7.1.1产品与灭菌过程的适应性:应考察灭菌/灭菌方法等工艺过程对于产品的影响。
7.1.2包装与灭菌过程的适应性。
7.1.3应明确灭菌工艺(方法和参数)和无菌保证水平(SAL),并提供灭菌确认报告。无菌保证水平(SAL)应达到10-6。
8.产品稳定性研究
8.1产品有效期
应提供产品有效期研究资料,证明在有效期内,产品可以保持性能功能满足使用要求。注册申请人需在试验方案中设定检测项目、检测方法及判定标准。检测项目包括产品自身性能检测和包装系统性能检测两方面。考察产品在温度、湿度、光线的影响下随时间变化的规律,通过稳定性试验确定产品的有效期,重点关注产品有效期内超氧化物歧化酶活性的稳定性,为产品的生产、包装、贮存、运输条件提供科学依据。实时稳定性试验结果是验证产品有效期的直接证据。当加速稳定性试验结果与其不一致时,应以实时稳定性试验结果为准。稳定性试验所用样品的包装应与拟上市产品一致。
对于非无菌形式提供的产品,若开封后可以多次使用,应对其开封后稳定性进行研究,冻干型产品还需考察复配后冻干粉的复溶性。为确认产品开封后,在实际使用环境下,经过一段时期仍然能够满足使用要求的最长存放时间,建议通过分析评价后选择合适的检测项目(如微生物指标、超氧化物歧化酶活性等),提供研究报告。
8.2产品包装完整性
可依据GB/T 19633系列标准等,提交产品的包装验证报告,可同时提交老化试验后产品的包装性能验证资料。
8.3运输稳定性研究
模拟运输试验可根据GB/T 4857《包装 包装运输件》系列标准进行,提交产品的包装运输验证报告,一般应包括以下试验:
8.3.1跌落试验:参照GB/T 4857.5《包装 运输包装件 跌落试验方法》等标准进行跌落试验的设计实施。通过进行跌落试验,评定运输包装件在受到垂直冲击时的耐冲击强度及包装对内装物的保护能力。
8.3.2堆码试验:参照GB/T 4857.3《包装 运输包装件基本试验 第3部分:静载荷堆码试验方法》等标准进行堆码试验的设计实施。通过进行堆码试验,评定运输包装件和单元货物在堆码时的耐压强度或内装物的保护能力。
8.3.3运输试验:确认最终的包装条件(包括内包装与外包装),模拟运输工具、运输时间和运输条件,验证运输过程中的包装完整性。
8.3.4包装与灭菌方式的适应性:对无菌产品包装进行灭菌之后,观察其外观及性能是否发生变化。
注册申请人应提交最终成品包装的初始完整性和维持完整性的验证资料。对于在加速稳定性试验中可能导致产品变性而不适于选择加速稳定性试验研究其包装的情况,应以实时稳定性试验进行验证。
9.其他资料
该产品已列入《免于进行临床评价医疗器械目录》(以下简称《免临床目录》),对于符合《免临床目录》中分类编码为06-06的,注册申请人需提交申报产品相关信息与《免临床目录》所述内容的对比资料,和申报产品与已获准境内注册的《免临床目录》中医疗器械的对比表,具体提交资料的要求可参照《列入免于进行临床评价医疗器械目录产品对比说明技术指导原则》。
(五)临床评价资料
对于符合《免临床目录》条件的医用射线防护喷剂,注册申请人无需提交临床评价资料。若无法证明申报产品与《免临床目录》产品具有等同性,则应按照《医疗器械临床评价技术指导原则》提交临床评价资料。
(六)产品说明书和标签样稿
产品说明书、标签和包装标识应符合《医疗器械说明书和标签管理规定》,建议参照YY/T 0466.1《医疗器械 用于医疗器械标签、标记和提供信息的符号 第1部分:通用要求》等相关标准制定说明书及标签内容,同时还应注意以下几点(不限于此):
1.说明书中关于产品性能特征的描述不应超出研究资料及产品技术要求,不得含有未经验证的夸大宣传的相关描述;储存和运输条件不应超出产品货架有效期和运输验证范围。
2.非无菌形式提供的产品应当注明微生物指标、“非无菌”字样或符号;无菌形式提供的产品应当注明灭菌方式或除菌工艺、“无菌”等字样或符号。
3.注明产品主要原材料,应有对材料过敏者禁止使用的提示;若超氧化物歧化酶来源于动物,应注明。
4.使用前检查包装是否完好,如有破损,禁止使用。
5.应标明产品的货架有效期,严禁使用超过货架有效期的产品;明确产品存储条件,如避光、温湿度要求等。
6.产品应遵医嘱使用,注明建议使用时间、使用方法和用量。若产品可多次使用,应当明确提示使用者该产品开封后应如何保存以及限定时间内使用完毕。
7.使用中若出现皮肤粘膜组织不适反应、不慎喷入眼内等,请立即停止使用并清洗干净,必要时及时就医。
8.明确针对产品特点的特殊注意事项、警示信息、可能的不良事件及处理措施等。
9.其它应载明的内容。
(七)质量管理体系文件
质量管理体系文件应符合国家药品监督管理局《关于公布医疗器械注册申报资料要求和批准证明文件格式的公告》中对质量管理体系文件的要求。
[1]中华人民共和国国务院.医疗器械监督管理条例:中华人民共和国国务院令第739号[Z].
[2]国家市场监督管理总局.医疗器械注册与备案管理办法:国家市场监督管理总局令第47号[Z].
[3]国家药品监督管理局.医疗器械注册申报资料要求和批准证明文件格式:国家药监局公告2021年第121号[Z].
[4]国家食品药品监督管理总局.医疗器械注册单元划分指导原则:总局通告2017年第187号[Z].
[5]国家食品药品监督管理总局.医疗器械分类目录:国家食品药品监督管理总局公告2017年第104号[Z].
[6]国家药品监督管理局.医疗器械安全和性能基本原则清单:国家药监局公告2021年第121号[Z].
[7]国家药品监督管理局.医疗器械产品技术要求编写指导原则:国家药监局公告2022年第8号[Z].
[8]国家药品监督管理局.医疗器械注册自检管理规定:国家药监局公告2021年第126号[Z].
[9]国家食品药品监督管理局.医疗器械生物学评价和审查指南:国家食品药品监督管理局通知2007年345号[Z].
[10]国家药品监督管理局.列入免于临床评价医疗器械目录产品对比说明技术指导原则:国家药监局通告2021年第73号 [Z].
[11]国家药品监督管理局.免于临床评价医疗器械目录:国家药监局通告2021年第71号[Z].
[12]国家药品监督管理局.医疗器械临床评价技术指导原则:国家药监局通告2021年第73号[Z].
[13]国家食品药品监督管理总局.医疗器械说明书和标签管理规定:国家食品药品监督管理总局令第6号[Z].
[14]GB/T 16886,医疗器械生物学评价系列标准[S].
[15]YY/T 0567.1,医疗保健产品的无菌加工 第1部分:通用要求[S].
[16]GB 18280.1,医疗保健产品灭菌 辐射 第1部分医疗器械灭菌过程的开发、确认和常规控制要求[S].
[17]YY/T 0681,无菌医疗器械包装试验方法系列标准[S].
[18]GB/T 4857,包装 包装运输件系列标准[S].
[19]YY/T 0698,最终灭菌医疗器械包装材料系列标准[S].
[20]GB/T 19633,最终灭菌医疗器械包装系列标准[S].
[21]GB/T 42062,医疗器械风险管理对医疗器械的应用[S].
[22]YY/T 1437,医疗器械 GB/T 42062应用指南[S].
[23]YY/T 0466.1,医疗器械用于医疗器械标签、标记和提供信息的符号 第1部分: 通用要求[S].
[24]GB/T 5009.171,保健食品中超氧化物歧化酶(SOD ) 活性的测定[S].
[25]GB/T 41906,超氧化物歧化酶活性检测方法[S].
[26]国家药品监督管理局,国家卫生健康委员会.中华人民共和国药典:国家药监局 国家卫生健康委公告2020年第78号[S].
附件





站点声明
本网站所提供的信息仅供参考之用,并不代表本网赞同其观点,也不代表本网对其真实性负责。图片版权归原作者所有,如有侵权请联系我们,我们立刻删除。如有关于作品内容、版权或其它问题请于作品发表后的30日内与本站联系,本网将迅速给您回应并做相关处理。
郑州思途医疗科技有限公司专注于医疗器械产品政策与法规规事务服务,提供产品注册备案申报代理、临床试验、体系建立辅导、分类界定、申请创新办理服务。
为深入贯彻落实中共中央办公厅、国务院办公厅印发的《关于深化审评审批制度改革鼓励药品医疗器械创新的意见》(厅字〔2017〕42号),按照国家药品监督管理局《关于扩大医疗器械
为规范医疗器械注册人跨区域委托生产的监督管理,推进长江三角洲区域医疗器械跨区域监管,根据《中共中央办公厅国务院办公厅关于深化审评审批制度改革鼓励药品医疗器械创新的意见》《
附件:血液透析用水处理设备注册审查指导原则(2024年修订版)(2024年第19号).doc血液透析用水处理设备注册审查指导原则(2024年修订版)本指导原则旨在指导注册申请人对血液透析用水处理设备注册申报资料的准备及撰写,同时也为技术审评部门提供参考。本指导原则是对血液透析用水处理设备的一般要求,注册申请人依据产品的具体特性确定其中内容是否适用。若不适用,要具体阐述理由及相应的科学依据,并依据产
国家药监局关于发布免于进行临床评价医疗器械目录的通告(2025年第19号)发布时间:2025-05-13为做好医疗器械注册管理工作,根据《医疗器械注册与备案管理
附件:医疗器械监督管理条例(2025年修订版).doc医疗器械监督管理条例(2000年1月4日中华人民共和国国务院令第276号公布 2014年2月12日国务院第
附件:一次性使用医用冲洗器产品注册审查指导原则(2022年第41号).doc一次性使用医用冲洗器产品注册审查指导原则本指导原则旨在指导注册申请人对一次性使用医用
本指导原则旨在帮助和指导注册申请人对一次性使用腹部穿刺器注册申报资料进行准备,以满足技术审评的基本要求。同时有助于审评机构对该类产品进行科学规范的审评,提高审评工
附件:医用透明质酸钠创面敷料注册审查指导原则(2024年第21号).doc医用透明质酸钠创面敷料注册审查指导原则本指导原则旨在指导注册申请人准备及撰写医用透明质酸钠创面敷料注册申报资料,同时也为技术审评部门审查注册申报资料提供参考。本指导原则是对医用透明质酸钠创面敷料产品的一般要求,注册申请人应依据产品的具体特性确定其中内容是否适用,若不适用,需具体阐述理由及相应的科学依据,并依据产品的具体特性对
国家市场监督管理总局令 第47号 《医疗器械注册与备案管理办法》已经2021年7月22日市场监管总局第11次局务会议通过,现予公布,自2021年10月1日起施行。 附件: 医疗器械注册与备案管
国家药监局器审中心关于发布影像型超声诊断设备(第三类)注册审查指导原则(2023年修订版)的通告(2024年第29号)发布时间:2024-10-14为进一步规范
十年
医疗器械服务经验
联系思途,免费获得专属《落地解决方案》及报价
咨询相关问题或咨询报价,可以直接与我们联系
思途CRO——医疗器械注册临床第三方平台
