长江三角洲区域医疗器械注册人制度试点工作实施方案(试行)(沪药监械管〔2019〕112号)
为深入贯彻落实中共中央办公厅、国务院办公厅印发的《关于深化审评审批制度改革鼓励药品医疗器械创新的意见》(厅字〔2017〕42号),按照国家药品监督管理局《关于扩大医疗器械
来源:医疗器械注册代办 发布日期:2022-11-25 阅读量:次
附件:取石网篮注册审查指导原则(2022年第41号).doc
本指导原则旨在帮助和指导注册申请人对取石网篮注册申报资料的准备及撰写,同时也为医疗器械技术审评部门对注册申报资料的技术审评提供参考。
本指导原则是对取石网篮注册申报资料的一般要求,注册申请人应依据具体产品的特性对注册申报资料的内容进行充分说明和细化,并依据具体产品的特性确定其中的具体内容是否适用。若不适用,需具体阐述其理由及相应的科学依据。
本指导原则是供注册申请人和技术审评人员使用的指导性文件,但不包括审评审批所涉及的行政事项,亦不作为法规强制执行,应在遵循相关法规和标准的前提下使用本指导原则。如果有能够满足相关法规要求的其他方法,也可以采用,但是需要提供详细的研究资料和验证资料。
本指导原则是在现行法规和标准体系以及当前认知水平下制定的,随着法规和标准的不断完善,以及科学技术的不断发展,本指导原则相关内容也将进行适时的调整。
本指导原则适用于符合《医疗器械分类目录》中分类编码02-15-18(02无源手术器械-15手术器械-其他器械-18内窥镜用取石器械)条目中描述和预期用途的取石网篮(以下可简称为网篮)。产品供消化、泌尿等诊疗时在内窥镜下抓住、操控和取出结石以及其他异物用。
本指导原则不适用于内窥镜下机械碎石/取石辅件、拦截网篮,但在注册资料准备和注册资料技术审评时可以参考本指导原则。
(一)监管信息
1.产品名称
取石网篮产品的命名应采用《医疗器械分类目录》或国家标准、行业标准中的通用名称,或以产品结构和预期目的为依据命名,应符合《医疗器械通用名称命名规则》、《医疗器械通用名称命名指导原则》、《无源手术器械通用名称命名指导原则》等相关法规的要求。
根据取石网篮产品是一次性使用或可重复使用,产品名称中可带有“一次性使用”或“可重复使用”字样。
产品常用的名称举例如下:内窥镜取石网篮、内窥镜取石器、内窥镜结石回收篮、内窥镜结石取出器、一次性使用取石网篮和一次性使用内窥镜取石篮、取石网篮等。
2.分类编码
根据《医疗器械分类目录》,取石网篮分类编码:02-15-18(02无源手术器械-15手术器械-其他器械-18内窥镜用取石器械)。
3.注册单元划分的原则和实例
产品注册单元划分可参照《医疗器械注册单元划分指导原则》的要求,注册单元划分着重考虑产品的技术原理、结构组成、性能指标及适用范围等因素。
例如:
产品的结构组成、主要材料相同但是适用范围不同时,原则上划分为不同的注册单元。
产品使用方式、作用部位不同而导致适用范围不同时,宜划分为不同注册单元。
产品在申报时适用范围分别描述为消化道用、泌尿道用,宜划分为不同的注册单元;若适用用途描述为自然腔道用,可以作为一个注册单元。
4.应按照《医疗器械注册申报资料要求及说明》的要求提交申请表、术语、缩写词列表、产品列表、关联文件、申报前与监管机构的联系情况和沟通记录(如适用)、符合性声明等。
(二)综述资料
1.产品的结构和组成
产品通常由带鲁尔接头的手柄、带软鞘导丝杆和远端的金属丝制自展篮组成。
网篮是网状篮,用于圈取结石、异物,网篮形状可以有多种类型,如普通型(图1),半螺旋型(图2),螺旋型(图3),折丝型(图4)等;按网篮丝数量可分为4线型,8线型等。
取石网篮产品分为可注液(图5)和不可注液(图6)两种。


2.型号规格
可存在多种型号规格,应采用图示或对比表明确各型号规格的区别,以及各种型号规格的结构组成(或配置)、产品特征技术参数等内容。
3.包装说明
说明所有产品组成的包装信息。对于无菌的产品,应当说明其无菌屏障系统的信息;对于具有微生物限度要求的产品,应当说明保持其微生物限度的包装信息,并说明如何确保最终使用者可清晰地辨识包装的完整性。
4.产品适用范围和禁忌证
产品的适用范围应与申报产品的性能、功能相符,并应与临床评价资料结论一致。
例如:
(1)消化系统用取石网篮:供诊疗消化系统时在内窥镜下抓住、操控和取出胆管中结石以及上下消化道中的异物用。
(2)泌尿系统用取石网篮:供诊疗泌尿系统时在内窥镜下抓住、操控和取出结石以及其他异物用。
禁忌证:如适用,应当明确说明该产品禁忌应用的特定人群、疾病种类等。
例如:
(1)消化系统用取石网篮可能含有的禁忌证:①有上消化道狭窄、梗阻,估计不可能抵达十二指肠降段者;②有心肺功能不全等其他内镜检查禁忌者;③非结石嵌顿性急性胰腺炎或慢性胰腺炎急性发作期;④取石网篮不得用于任何禁忌施行内窥镜逆行性胆胰管造影术 (ERCP) 或内窥镜逆行性括约肌切开术 (ERS) 的情况。
(2)泌尿系统用取石网篮可能含有的禁忌证:泌尿道严重感染患者,前列腺增生患者等。
5.产品的不良事件历史记录
查国家药品监督管理局发布的《医疗器械警戒快讯》和《医疗器械不良事件信息通报》,未查询到取石网篮临床使用出现不良反应的信息。
查美国FDA数据库(MAUDE),同类产品不良事件如表1。

(三)非临床资料
1.产品风险管理资料
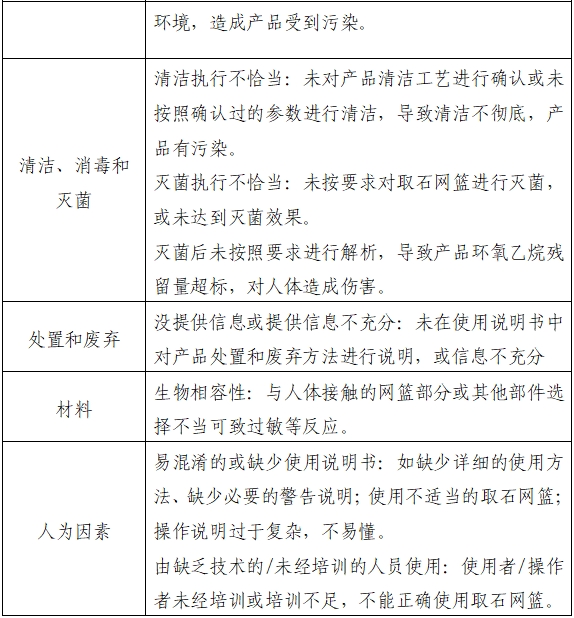
产品的风险管理报告应符合YY/T 0316《医疗器械风险管理对医疗器械的应用》的有关要求,判断与产品有关的危险,估计和评价相关风险,控制这些风险并监视控制的有效性。
表2、表3依据YY/T 0316的附录E提示性列举了取石网篮可能存在危险的初始事件和环境,示例性地给出了危险、可预见的事件序列、危险情况和可发生的伤害之间的关系。
申请人提供注册产品的风险管理报告应扼要说明:
(1)在产品的研制阶段,已对其有关可能的危险及产生的风险进行了估计和评价,并有针对性地实施了降低风险的技术和管理方面的措施。
(2)在产品性能测试部分中验证了这些措施的有效性,达到了通用和相应专用标准的要求。
(3)对所有剩余风险进行了评价。
(4)全部达到可接受的水平。
(5)对产品的安全性的承诺。







由于取石网篮功能和结构的差异,本章给出的风险要素及其示例是常见的而不是全部的。上述部分只是风险管理过程的组成部分,不是风险管理的全部。申请人应按照YY/T 0316中规定的过程和方法,在产品整个生命周期内建立、形成文件和保持一个持续的过程,用以判定与医疗器械有关的危险、估计和评价相关的风险、控制这些风险并监视上述控制的有效性,以充分保证产品的安全和有效。
2.医疗器械安全和性能基本原则清单
应按照《医疗器械注册申报资料要求及说明》的要求提交《医疗器械安全和性能基本原则清单》,说明产品符合《医疗器械安全和性能基本原则清单》各项适用要求所采用的方法,以及证明其符合性的文件。对于《医疗器械安全和性能基本原则清单》中不适用的各项要求,应当说明理由。
对于包含在产品注册申报资料中的文件,应当说明其在申报资料中的具体位置;对于未包含在产品注册申报资料中的文件,应当注明该证据文件名称及其在质量管理体系文件中的编号备查。
3.产品技术要求
根据取石网篮的主要功能和预期用途,产品的技术指标主要包括产品的外观、尺寸、物理性能、化学性能和无菌性能。不同企业的产品参数根据设计要求可有所区别,并可根据自身产品的技术特点制订性能指标要求,但不得低于相关强制性国家标准、行业标准的要求。
产品技术要求中的性能指标应考虑以下内容:
与患者接触部分所用材料:接触人体部分的聚合物材料的溶解析出物;
表面/外观,pH值,重金属,高锰酸钾还原性物质,蒸发残留物;
外观
尺寸:插入部分最大宽度,工作长度,网篮开幅,网篮有效长度等;
物理性能:抗拉强度,开合顺畅(推送性能),末端构型,注液通畅性(可注液产品适用)等;
耐受性(重复使用产品适用)
耐高温高压(标识为可耐高温高压时适用),耐腐蚀,承受反复操作性能;
无菌(灭菌产品适用)
环氧乙烷残留量(灭菌产品采用环氧乙烷灭菌时适用)
鲁尔接头(具有注入口的产品适用)
4.检验报告
注册申请人应提供产品检验报告,产品检验报告应符合国务院药品监督管理部门的要求。检验报告可以是申请人出具的自检报告,也可以是委托有资质的医疗器械检验机构出具的检验报告。
取石网篮同一注册单元内所检验的产品应当是能够代表本注册单元内其他产品安全性和有效性的典型产品。若申报的产品包括多个型号,原则上选取结构最复杂、功能最多、配置最齐全的型号规格进行检验。如被检型号规格产品无法覆盖其他型号规格产品全部性能指标,应进行差异性检验。
5.产品的研究资料
至少应包含如下内容:
5.1产品性能研究
应当提供产品性能研究资料以及产品技术要求的研究和编制说明,包括功能性、安全性指标以及与质量控制相关的其他指标的确定依据,所采用的标准或方法,采用的原因及理论基础。取石网篮目前已经发布实施的行业标准有YY 0847《医用内窥镜 内窥镜器械 取石网篮》。
5.2生物相容性评价研究
生物相容性评价资料应当包括:生物相容性评价的依据、项目和方法;产品所用材料的描述及与人体接触的性质;实施或豁免生物学试验的理由和论证;对于现有数据或试验结果的评价。
应按照GB/T 16886系列标准《医疗器械生物学评价》进行生物学评价或试验,在评价项目选择时应考虑产品累积使用的接触时间。实施或豁免生物学试验的理由和论证可参照《医疗器械生物学评价和审查指南》中相关要求。
5.3灭菌工艺研究
5.3.1应明确灭菌工艺(方法和参数)及其选择依据和无菌保证水平(SAL),并提供灭菌确认报告。对于可重复使用的取石网篮产品,提供器械对所推荐灭菌方法耐受性的研究资料。
对于经环氧乙烷灭菌的产品,需提供灭菌结果确认和过程控制报告,具体可参照GB 18279系列标准。
对于经辐照灭菌的产品,需明确辐照剂量及相关的验证报告,具体的剂量确定依据可参照GB 18280系列标准。
非灭菌包装的终产品或重复使用的产品,应明确推荐采用的灭菌方法并提供确定依据,建议根据GB 18278.1《医疗保健产品灭菌 湿热 第1部分:医疗器械灭菌过程的开发、确认和常规控制要求》及相关灭菌技术操作规范。
5.3.2残留毒性:若采用环氧乙烷灭菌,应当参考GB/T 16886.7《医疗器械生物学评价第7部分:环氧乙烷灭菌残留量》标准规定,明确残留物信息及采取的处理方法,并提供研究资料。
5.4产品有效期和包装研究
产品货架有效期的验证试验通常可分为加速稳定性试验和实时稳定性试验。如果注册申报时提交的是加速稳定性研究资料,应评估产品是否适用于加速老化,若适用,可采用加速稳定性研究资料作为货架有效期的支持性资料。产品货架有效期的验证试验具体可参考YY/T 0681.1《无菌医疗器械包装试验方法 第1部分:加速老化试验指南》和《无源植入性医疗器械货架有效期注册申报资料指导原则》。
货架有效期验证试验宜采用与常规生产相同的终产品进行。验证项目需评估产品随时间老化的相关性能,包括产品自身性能验证和包装系统性能验证两方面。前者需选择与医疗器械货架有效期密切相关的物理、化学、微生物测试项目,涉及产品生物相容性可能发生改变的,需进行生物学评价。后者包括包装完整性、包装强度和微生物屏障性能等验证项目。其中,包装完整性验证项目可包括在设定的时间间隔点目力检测产品包装(是否污染、破损等)及标签(完整性、粘附牢固度、印刷内容清晰度等)、采用染色液穿透法测定透气包装的密封泄漏试验和气泡法测定软性包装泄漏试验等;包装强度测试项目包括软性屏障材料密封强度试验、无约束包装抗内压破坏试验等。
产品包装完整性除考虑储存条件外,还需考虑运输条件,根据适用情况可选择人工搬运、堆码、振动、低气压、集中冲击等模拟运输试验验证包装系统性能。
5.5其他资料
该产品列入《免于临床评价医疗器械目录》,申请人应当按照《列入免于临床评价医疗器械目录产品对比说明技术指导原则》的要求,提交相关资料,从基本原理、结构组成、性能、安全性、适用范围等方面,证明产品的安全有效性。
对于一次性使用的医疗器械,还应当提供证明其无法重复使用的支持性资料。
(四)临床评价资料
该产品列入《免于临床评价医疗器械目录》,申请人无需提交临床评价资料。
(五)产品说明书和标签样稿
产品的说明书和标签应符合《医疗器械说明书和标签管理规定》,符合YY 0847和YY/T 0466.1中的相关要求。说明书、标签的内容应当真实、完整、科学,并与产品特性相一致。
根据产品特点,说明书中应重点明确以下内容:包装有效期、一次性使用、灭菌方式、禁忌证、潜在的不良反应事件、各个组件的主要结构示意图及各个组件的用途等。
说明书中应包含对可与该取石网篮配合使用的内窥镜及其他医用设备(如:碎石器)的明确说明,使得使用者能按照此指导选取合适的内窥镜及其他医用设备;应包含使用产品时的准备、检查与操作说明;
重复使用的取石网篮应包括有关可使用的清洗、消毒或灭菌方法的细节,在必要时规定合适的消毒剂,并列出这些设备部件可承受的温度、压力、湿度和时间的限值;参考相关灭菌技术操作规范。
(六)质量管理体系文件
应至少提交产品描述信息、一般生产信息,包括但不局限于以下内容:
1.生产工艺及控制
提交产品的生产工艺管理控制文件,详细说明产品的生产工艺和步骤,列出工艺图表。提交产品生产工艺确定的依据、生产过程中需要进行控制和测试的环节及相关证明性资料。明确关键工序和特殊工序的控制参数,并阐明其对产品物理性能、化学性能、生物性能的影响。对生产工艺的可控性、稳定性应进行确认。
明确生产过程中各种加工助剂的使用情况及对杂质(如残留单体、小分子残留物等)的控制情况,明确其毒理学信息,提供支持性证据,并进行安全性评估。
2.生产场地
若产品有多个研制、生产场地,应当概述每个研制、生产场地的实际情况。
[1] GB/T 1962.1,注射器、注射针及其他医疗器械6%(鲁尔)圆锥接头 第1部分:通用要求[S].
[2] GB/T 1962.2,注射器、注射针及其他医疗器械6%(鲁尔)圆锥接头 第2部分:锁定接头[S].
[3] GB/T 14233.1,医用输液、输血、注射器具检验方法第1部分:化学分析方法[S].
[4] GB/T 15812.1,非血管内导管第1部分:一般性能试验方法[S].
[5] YY 0847,医用内窥镜 内窥镜器械 取石网篮[S].
[6] YY/T 0149,不锈钢医用器械耐腐蚀性能试验方法[S].
[7] GB 18279.1,医疗保健产品灭菌 环氧乙烷 第1部分:医疗器械灭菌过程的开发、确认和常规控制的要求[S].
[8] GB 18280.1,医疗保健产品灭菌 辐射 第1部分:医疗器械灭菌过程的开发、确认和常规控制要求[S].
[9] GB 18280.2,医疗保健产品灭菌 辐射 第2部分:建立灭菌剂量[S].
[10] GB 18281.2,医疗保健产品灭菌 生物指示物 第2部分:环氧乙烷灭菌用生物指示物[S].
[11] GB/T 16886.1,医疗器械生物学评价 第1部分:风险管理过程中的评价与试验[S].
[12] GB/T 16886.5,医疗器械生物学评价 第5部分:体外细胞毒性试验[S].
[13] GB/T 16886.7,医疗器械生物学评价 第7部分:环氧乙烷灭菌残留量[S].
[14] GB/T 16886.10,医疗器械生物学评价第10部分:刺激与迟发型超敏反应试验[S].
[15] GB/T 16886.12,医疗器械生物学评价 第12部分:样品制备与参照材料[S].
[16] GB/T 18280.3,医疗保健产品灭菌 辐射 第3部分:剂量测量指南[S].
[17] GB/T 19633.1,最终灭菌医疗器械包装 第1部分:材料、无菌屏障系统和包装系统的要求[S].
[18] GB/T 19633.2,最终灭菌医疗器械包装第2部分:成形、密封和装配过程确认的要求[S].
[19] YY/T 0316,医疗器械风险管理对医疗器械的应用[S].
[20] YY/T 0466.1,医疗器械 用于医疗器械标签、标记和提供信息的符号 第1部分:通用要求[S].
[21] YY/T 0681.1,无菌医疗器械包装试验方法 第1部分:加速老化试验指南[S].
[22] YY/T 0681.15,无菌医疗器械包装试验方法 第15部分:运输容器和系统的性能试验[S].
[23] YY/T 0802,医疗器械灭菌 制造商提供的处理可重复灭菌医疗器械的信息[S].
[24] YY/T 1268,环氧乙烷灭菌的产品追加和过程等效[S].
[25] YY/T 1478,可重复使用医疗器械消毒灭菌的追溯信息[S].
[26] 中华人民共和国药典, 2020年版.
[27] WS310.2,医院消毒供应中心第2部分清洗消毒及灭菌技术操作规范[S].
[28] ISTA 2A,不大于68kg的单一包装产品的部分模拟运输完整性的性能测试[S].
附件:审查关注点
附件
一、重复使用取石网篮:在生产企业和医疗机构中还存在少量重复使用的取石网篮产品,网篮材料为不锈钢材质或镍钛合金材质,以无菌状态出厂,临床使用后在医疗机构进行灭菌。鉴于重复使用取石网篮器械在临床使用过程中存在较大的交叉感染风险,技术审评时需特别关注重复使用终点的验证,清洗和消毒方法的确认。
二、产品性能研究资料:产品结构示意图需给出网篮自然张开状态下的形状示意图,针对不同网篮形状需考虑性能指标的差异性。
三、灭菌工艺研究资料:对于经环氧乙烷灭菌的产品,需重点关注产品族的建立和追加是否严格按照YY/T 1268《环氧乙烷灭菌的产品追加和过程等效》进行评价。对于经辐照灭菌的产品,需重点关注最大可接受剂量和灭菌剂量是否严格按照GB 18280系列标准的规定进行建立。
四、临床评价资料:选择通过同品种医疗器械临床试验或临床使用获得的数据进行分析评价提交临床评价资料时,需特别关注同品种医疗器械的判定,同品种医疗器械临床数据分析评价,如使用了同品种医疗器械的生产工艺、临床数据等未公开资料,申请人应提交上述未公开资料的使用授权书。
五、产品检验报告:应关注检测的典型型号是否覆盖所有性能要求,检验报告所附照片中的产品结构组成、标识标签等信息,是否与其他申报资料描述相同。
六、使用说明书:关注适用范围、适应症和禁忌证是否与临床评价资料结论一致,不能宣称临床试验结论以外的其他的预期用途,也不能对临床试验结论进行扩大或改变。

站点声明
本网站所提供的信息仅供参考之用,并不代表本网赞同其观点,也不代表本网对其真实性负责。图片版权归原作者所有,如有侵权请联系我们,我们立刻删除。如有关于作品内容、版权或其它问题请于作品发表后的30日内与本站联系,本网将迅速给您回应并做相关处理。
郑州思途医疗科技有限公司专注于医疗器械产品政策与法规规事务服务,提供产品注册备案申报代理、临床试验、体系建立辅导、分类界定、申请创新办理服务。
为深入贯彻落实中共中央办公厅、国务院办公厅印发的《关于深化审评审批制度改革鼓励药品医疗器械创新的意见》(厅字〔2017〕42号),按照国家药品监督管理局《关于扩大医疗器械
为规范医疗器械注册人跨区域委托生产的监督管理,推进长江三角洲区域医疗器械跨区域监管,根据《中共中央办公厅国务院办公厅关于深化审评审批制度改革鼓励药品医疗器械创新的意见》《
附件:血液透析用水处理设备注册审查指导原则(2024年修订版)(2024年第19号).doc血液透析用水处理设备注册审查指导原则(2024年修订版)本指导原则旨在指导注册申请人对血液透析用水处理设备注册申报资料的准备及撰写,同时也为技术审评部门提供参考。本指导原则是对血液透析用水处理设备的一般要求,注册申请人依据产品的具体特性确定其中内容是否适用。若不适用,要具体阐述理由及相应的科学依据,并依据产
关于发布医疗器械质量管理体系年度自查报告编写指南的通告(2022年第13号)发布时间:2022-03-24为加强医疗器械生产监管,保障医疗器械安全有效,根据《医
附件:一次性使用医用冲洗器产品注册审查指导原则(2022年第41号).doc一次性使用医用冲洗器产品注册审查指导原则本指导原则旨在指导注册申请人对一次性使用医用
本指导原则旨在帮助和指导注册申请人对一次性使用腹部穿刺器注册申报资料进行准备,以满足技术审评的基本要求。同时有助于审评机构对该类产品进行科学规范的审评,提高审评工
附件:医用透明质酸钠创面敷料注册审查指导原则(2024年第21号).doc医用透明质酸钠创面敷料注册审查指导原则本指导原则旨在指导注册申请人准备及撰写医用透明质酸钠创面敷料注册申报资料,同时也为技术审评部门审查注册申报资料提供参考。本指导原则是对医用透明质酸钠创面敷料产品的一般要求,注册申请人应依据产品的具体特性确定其中内容是否适用,若不适用,需具体阐述理由及相应的科学依据,并依据产品的具体特性对
国家市场监督管理总局令 第47号 《医疗器械注册与备案管理办法》已经2021年7月22日市场监管总局第11次局务会议通过,现予公布,自2021年10月1日起施行。 附件: 医疗器械注册与备案管
国家药监局器审中心关于发布影像型超声诊断设备(第三类)注册审查指导原则(2023年修订版)的通告(2024年第29号)发布时间:2024-10-14为进一步规范
附件:康复类数字疗法软件产品分类界定指导原则(2025年第27号).doc康复类数字疗法软件产品分类界定指导原则一、目的为指导康复类数字疗法软件产品管理属性和管
行业资讯
知识分享
十年
医疗器械服务经验
联系思途,免费获得专属《落地解决方案》及报价
咨询相关问题或咨询报价,可以直接与我们联系
思途CRO——医疗器械注册临床第三方平台
