长江三角洲区域医疗器械注册人制度试点工作实施方案(试行)(沪药监械管〔2019〕112号)
为深入贯彻落实中共中央办公厅、国务院办公厅印发的《关于深化审评审批制度改革鼓励药品医疗器械创新的意见》(厅字〔2017〕42号),按照国家药品监督管理局《关于扩大医疗器械
来源:医疗器械注册代办 发布日期:2025-09-10 阅读量:次
附件:通气鼻贴注册审查指导原则(2025年第20号).doc
本指导原则旨在指导注册申请人对通气鼻贴注册申报资料的准备及撰写,同时也为技术审评部门审评注册申报资料提供参考。
本指导原则是对通气鼻贴的一般要求,申请人应依据产品的具体特性确定其中内容是否适用。若不适用,需具体阐述理由及相应的科学依据,并依据产品的具体特性对注册申报资料的内容进行充实和细化。
本指导原则是供注册申请人和技术审评人员使用的指导性文件,但不包括审评审批所涉及的行政事项,亦不作为法规强制执行,应在遵循相关法规的前提下使用本指导原则。如果有能够满足相关法规要求的其他方法,也可以采用,但是需要提供详细的研究资料和验证资料。
本指导原则是在现行法规和标准体系以及当前认知水平下制定,随着法规和标准的不断完善,以及科学技术的不断发展,相关内容也将适时进行调整。本指导原则中相关内容均应执行最新版本的标准。
本指导原则适用于《医疗器械分类目录》中管理类别为Ⅱ类的通气鼻贴,分类编码为14-16-05(注输、护理和防护器械-其它器械-通气辅助器械)。产品通常由表面材料、医用压敏胶、弹性片、基本材料、离型纸组成,不含药。用于扩张鼻孔,辅助缓解鼻塞。
(一)通气鼻贴的产品设计开发应以临床为导向,应能保证产品用于临床的安全和有效。产品设计开发和生产过程应保证产生的析出物(包括可沥滤物和/或蒸发物)、降解产物、加工残留物等降低到可接受水平,为患者提供最大程度的安全保障。产品设计开发应考虑医疗器械可用性工程的要求。
(二)监管信息
申请人应提供申请表、产品列表、既往沟通记录、主文档授权信以及其它管理信息。
1.产品名称
产品命名应符合《医疗器械通用名称命名规则》的要求,例如:通气鼻贴。
2.分类编码
根据《医疗器械分类目录》,申报产品属于子目录14-注输、护理和防护器械,一级产品类别16-其它器械,二级产品类别05-通气辅助器械。
3.注册单元划分的原则和实例
注册单元的划分应参照《医疗器械注册单元划分指导原则》,以产品的技术原理、结构组成、性能指标和适用范围等因素为划分依据。
(三)综述资料
1.概述
1.1依据医疗器械分类目录,通气鼻贴管理类别为Ⅱ类医疗器械,分类编码为14-16-05(注输、护理和防护器械-其它器械-通气辅助器械)。
1.2产品命名应符合《医疗器械通用名称命名规则》和国家标准、行业标准中的通用名称要求,如:通气鼻贴。
2.产品描述
2.1产品的结构和组成
通气鼻贴产品通常由表面材料、医用压敏胶、弹性片、基本材料、离型纸组成,不含药。
2.2产品工作原理
通气鼻贴将具有弹性的塑料片通过强力胶和基布固定在鼻梁部位,供扩张鼻孔,辅助缓解鼻塞用。
3.型号规格
说明产品的型号规格及划分依据,明确各型号规格的区别。
4.包装说明
说明产品的包装层次,写明产品各层次包装(初包装、中包装、大包装)的信息,包括包装所用材料及包装所载明的信息及样图。
5.适用范围和禁忌证
5.1适用范围:临床上用于扩张鼻孔,辅助缓解鼻塞用。
5.2禁忌证:禁忌证至少包含对产品组成成分过敏者禁用,皮肤破损或发炎禁止使用等。
6.参考的同类产品或前代产品
提供同类产品(国内外已上市)或前代产品(如有)的信息,阐述申请注册产品的研发背景和目的。对于同类产品,说明选择其作为研发参考的原因。申报产品应与已在中国境内上市的同类产品或前代产品进行对比分析,应详述产品间异同。
7.不良事件情况(如适用)
应当提交申报产品的上市、销售、不良事件和召回等相关情况分析资料。
(四)非临床资料
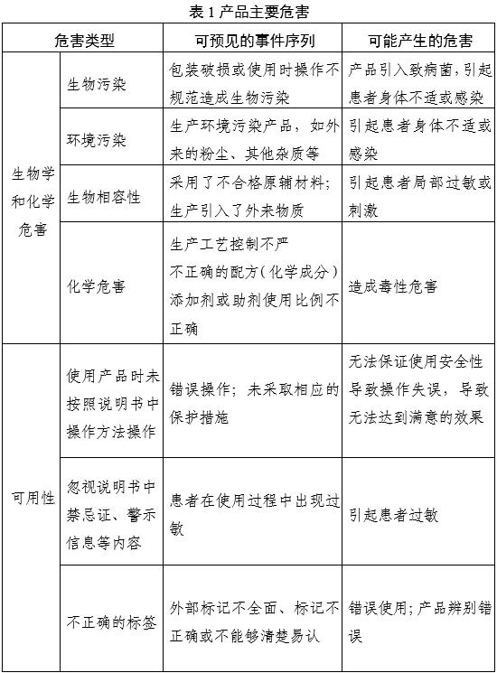
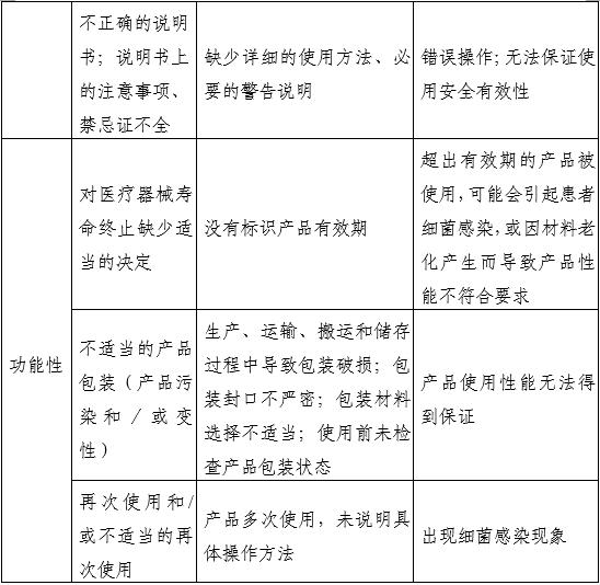
1.产品风险管理资料
1.1风险分析方法
1.1.1在对风险的判定及分析中,要考虑合理的可预见的情况,它们包括:正常使用条件下和非正常使用条件下;
1.1.2风险判定及分析应包括:对于患者的危害、对于操作者的危害和对于环境的危害;
1.1.3风险形成的初始原因应包括:原材料选择不当,设计、生产风险,运输与防护不当等;人为因素包括不合理的操作;适用错误;综合危害;环境条件;
1.1.4风险判定及分析考虑的问题包括:产品原材料生物学危害;产品质量是否会导致使用中出现不正常结果;操作信息,包括警示性语言、注意事项以及使用方法的准确性等。
1.2风险分析清单
通气鼻贴产品的风险管理报告应符合GB/T 42062《医疗器械风险管理对医疗器械的应用》的有关要求,审查要点包括:
1.2.1产品安全性特征判定是否准确(依据YY/T 1437);
1.2.2危害分析是否全面(依据GB/T 42062附录C);
1.2.3风险可接受准则,降低风险的措施及采取措施后风险的可接受程度,是否有新的风险产生。
根据GB/T 42062《医疗器械风险管理对医疗器械的应用》对“通气鼻贴”已知或可预见的风险进行判定,产品在进行风险分析时至少应包括以下的主要危害(见附件),注册申请人还应根据自身产品特点确定其他危害。针对产品的各项风险,注册申请人应采取应对措施,确保风险降到可接受的程度。
2.产品技术要求及检验报告
产品技术要求的制定应符合《医疗器械产品技术要求编写指导原则》的要求。申请人应依据产品的技术特征和临床使用情况来确定产品安全有效的技术指标和检验方法。本指导原则给出通气鼻贴需要考虑的产品基本技术性能指标,申请人根据自身产品的技术特点和用途制定相应的性能指标,且性能指标不得低于强制性国家标准、行业标准。
2.1产品型号/规格及其划分说明
明确产品型号/规格,阐明各型号/规格间的区别及划分说明,型号/规格的表述应与全部注册申报资料保持一致,并提供结构示意图。
2.2性能指标
通气鼻贴产品性能指标至少应包括以下几点:
2.2.1外观及尺寸;
2.2.2剥离强度;
2.2.3持粘性;
2.2.4剥离残留物;
2.2.5弹性片弹性及持续时间;
2.2.6无菌(如适用);
2.2.7微生物限度(如适用);
2.2.8化学性能;
根据不同材料特性,由企业决定具体的化学性能要求(如:酸碱度等,具体指标的选择可以参照相应的国家、行业标准及已上市同类产品情况)。用环氧乙烷灭菌的产品应规定环氧乙烷残留量的要求。
2.2.9根据产品宣称的技术特点制定的其他性能要求。
2.3检验报告
2.3.1同一注册单元内所检验的产品应当是能够代表本注册单元内其他产品安全性和有效性的典型产品,其功能最齐全、或结构最复杂、或风险最高。其他型号可进行差异性检测。
2.3.2典型产品的确定可以通过比较同一注册单元内所有产品的技术结构、性能指标等相应资料,说明其能够代表本注册单元内其他产品的安全性和有效性。
3.研究资料
3.1原材料控制
说明原材料的选择依据,明确产品的起始材料,列明产品生产过程中由起始材料至终产品所需全部材料(包括添加剂、助剂等)的基本信息,如名称、供应商、符合的标准(如适用)等。产品组成材料可以列表的形式提供,并与产品结构图示中标识的部件一一对应。若产品组成材料为混合物的,应明确各组分及其比例。
原材料应具有稳定的供货渠道以保证产品质量,所用原材料的质量控制标准和研究资料。
对于首次应用于医疗器械的新材料,应提供该材料适合用于产品预期用途的相关研究资料,可参考提供该材料适于人体使用的相关研究资料,如新材料的生物相容性研究资料,毒理学分析,可沥滤物分析,临床应用史等。
3.2产品性能研究
应给出技术要求中各性能指标的设定依据、所采用的标准或方法、采用的原因及理论基础。应提供关键性能如弹性片弹性及持续时间、产品与皮肤的持粘性等验证资料。
3.3生物学特性研究
按照GB/T 16886.1《医疗器械生物学评价第1部分:风险管理过程中的评价与试验》、《关于印发医疗器械生物学评价和审查指南的通知》要求开展生物相容性评价,生物相容性评价研究资料应当包括:生物相容性评价的依据、项目和方法;产品所用材料的描述及与人体接触的性质和时间;实施或豁免生物学试验的理由和论证;对于现有数据或试验结果的评价。
本指导原则中的通气鼻贴开展生物学评价时,建议考虑累积接触时间,应按照GB/T 16886.1《医疗器械生物学评价第1部分:风险管理过程中的评价与试验》标准进行评价,至少应包括细胞毒性、刺激反应、致敏反应等。说明书中规定的最长使用时间不应超出生物学评价时确定的累积接触时间。
3.4灭菌工艺研究
如产品无菌供应,应明确灭菌工艺(方法和参数)及其选择依据和无菌保证水平(SAL),并提供灭菌确认报告,无菌保证水平(SAL)应保证达到1×10-6,报告内容应符合 GB 18279《医疗保健产品灭菌 环氧乙烷》系列标准等相关标准规定。灭菌过程的选择应至少考虑以下因素:产品与灭菌过程的适应性;包装材料与灭菌过程的适应性;灭菌对产品安全有效性的影响。
若灭菌使用的方法容易出现残留,如环氧乙烷灭菌,应当明确残留物信息及采取的处理方法,并提供环氧乙烷解析的研究资料。
3.5产品稳定性
3.5.1货架有效期
货架有效期包括产品有效期和包装有效期。产品有效期研究可采用加速老化或实时老化的研究,加速老化研究可参考YY/T 0681.1《无菌医疗器械包装试验方法第1部分:加速老化试验指南》。有效期验证方案中应设定验证项目、验证方法及判定标准。验证项目包括产品自身性能验证和包装系统性能验证两方面。
3.5.2包装及包装完整性
应明确产品的内包装形式并确保包装在宣称的运输储存条件下,在产品有效期内能够对产品起到防护作用并保持产品清洁。产品包装验证可依据有关标准进行(如GB/T19633系列标准),提交产品的包装验证报告。包装材料的选择应考虑以下因素:包装材料的物理化学性能;包装材料所能提供的物理、化学和微生物屏障保护;包装材料与成型和密封过程的适应性;包装材料与产品的适应性;包装材料与标签系统的适应性;包装材料与贮存运输过程的适合性;包装有效期。包装验证的资料内容应与包装说明中给出的信息相符。
提交运输稳定性研究资料,证明在生产企业规定的运输条件下,运输过程中的环境条件(例如:震动、振动、温度和湿度的波动)不会对医疗器械的特性和性能,包括完整性和清洁度,造成不利影响。
3.6其他资料
通气鼻贴已列入《免于进行临床评价医疗器械目录》(以下简称目录),申请人需提交申报产品相关信息与《目录》所述内容的对比资料和申报产品与已获准境内注册的《目录》中医疗器械的对比说明。具体可按照《列入免于临床评价医疗器械目录产品对比说明技术指导原则》要求提交。
(五)临床评价资料
若无法证明申报产品与《目录》产品具有等同性,则应按照《医疗器械临床评价技术指导原则》提交临床评价资料。
(六)产品说明书和标签样稿
产品说明书和标签的编写应符合《医疗器械说明书和标签管理规定》和相关标准中的要求,关于产品性能特征的描述不应超出研究资料及产品技术要求,不得含有未经验证的夸大宣传的相关描述;储存和运输条件不应超出产品货架有效期验证范围,同时还应注意以下几点(不限于此):
1.提示使用前首先阅读说明书,了解使用方法。
2.禁忌证至少包含对产品组成成分过敏者禁用,皮肤破损或发炎禁止使用等。
3.产品灭菌方式,一次性使用,有效期。
4.注意事项一般应有以下内容:
(1)本产品预期使用的时间限制,明确产品累计使用时间。
(2)针对产品特点的特殊注意事项、警示信息、可能的不良事件及处理措施。明确产品仅限于在经培训的医生或护理人员指导下使用。
(3)包装如有破损、脏污、潮湿等异常情况禁止使用等内容。
(4)明确一个产品仅限单人单次使用。
(七)质量管理体系文件
质量管理体系文件应符合国家药品监督管理局《关于公布医疗器械注册申报资料要求和批准证明文件格式的公告》中对质量管理体系文件的要求,至少应包括但不限于以下内容:
1.生产工艺过程及过程控制点
注册申请人应根据申报产品的实际情况,以流程图的形式对生产工艺过程进行详细描述,注明关键工序和特殊过程,并进行简单说明。关键工序和特殊过程因生产企业不同可能会存在差异。应说明生产工艺过程质量控制点,包括关键工序和特殊过程的控制规定和方法。
2.研制、生产场地情况概述
应结合场地平面图详细介绍研发、生产、检验、仓库场地情况。有多个研制、生产场地,应介绍每个研制、生产场地的实际情况。生产场地应与生产规模相适应。生产场地的区域划分应与生产工艺流程相符合。
3.根据上述质量管理体系程序,申请人应当形成相关质量管理体系文件和记录。应当提交下列资料,在质量管理体系核查时进行检查。
3.1申请人基本情况表。
3.2申请人组织机构图。
3.3生产企业总平面布置图、生产区域分布图。
3.4生产过程有净化要求的,应当提供有资质的检测机构出具的环境检测报告(附平面布局图)复印件。
3.5产品生产工艺流程图,应当标明主要控制点与项目及主要原材料、采购件的来源及质量控制方法。
3.6主要生产设备和检验设备(包括进货检验、过程检验、出厂最终检验所需的相关设备;在净化条件下生产的,还应当提供环境监测设备)目录。
3.7质量管理体系自查报告。
3.8如适用,应当提供拟核查产品与既往已通过核查产品在生产条件、生产工艺等方面的对比说明。
[1]中华人民共和国国务院.医疗器械监督管理条例:中华人民共和国国务院令第739号[Z].
[2]国家市场监督管理总局.医疗器械注册与备案管理办法:国家市场监督管理总局令第47号[Z].
[3]国家食品药品监督管理局.医疗器械说明书和标签管理规定:国家食品药品监督管理总局令第6号[Z].
[4]国家食品药品监督管理局.医疗器械通用名称命名规则:国家食品药品监督管理总局令第19号[Z].
[5]国家食品药品监督管理局.医疗器械分类目录:国家食品药品监督管理总局公告2017年第104号[Z].
[6]国家食品药品监督管理局.医疗器械注册单元划分指导原则:总局通告2017年第187号[Z].
[7]国家药品监督管理局.医疗器械临床评价技术指导原则:国家药监局通告2021年第73号[Z].
[8]国家药品监督管理局.医疗器械注册申报资料要求和批准证明文件格式:国家药监局公告2021年第121号[Z].
[9]GB/T 14233.2,医用输液、输血、注射器具检验方法第2部分:生物学试验方法[S].
[10]GB/T 16886.1,医疗器械生物学评价第1部分:风险管理过程中的评价与试验[S].
[11]GB/T 16886.5,医疗器械生物学评价第5部分:体外细胞毒性试验[S].
[12]GB/T 16886.10,医疗器械生物学评价第10部分:刺激与皮肤致敏试验[S].
[13]GB 18279.1, 医疗保健产品灭菌环氧乙烷第1部分:医疗器械灭菌过程的开发、确认和常规控制的要求[S].
[14]GB 18281.2, 医疗保健产品灭菌生物指示物第2部分:环氧乙烷灭菌用生物指示物[S].
[15]GB/T 19633.1, 最终灭菌医疗器械包装第1部分:材料、无菌屏障系统和包装系统的要求[S].
[16]GB/T 19633.2, 最终灭菌医疗器械包装第2部分:成形、密封和装配过程确认的要求[S].
[17]YY/T 0466.1,医疗器械用于医疗器械标签、标记和提供信息的符号第1部分:通用要求[S].
[18]GB/T 42062,医疗器械风险管理对医疗器械的应用[S].
附件



站点声明
本网站所提供的信息仅供参考之用,并不代表本网赞同其观点,也不代表本网对其真实性负责。图片版权归原作者所有,如有侵权请联系我们,我们立刻删除。如有关于作品内容、版权或其它问题请于作品发表后的30日内与本站联系,本网将迅速给您回应并做相关处理。
郑州思途医疗科技有限公司专注于医疗器械产品政策与法规规事务服务,提供产品注册备案申报代理、临床试验、体系建立辅导、分类界定、申请创新办理服务。
为深入贯彻落实中共中央办公厅、国务院办公厅印发的《关于深化审评审批制度改革鼓励药品医疗器械创新的意见》(厅字〔2017〕42号),按照国家药品监督管理局《关于扩大医疗器械
为规范医疗器械注册人跨区域委托生产的监督管理,推进长江三角洲区域医疗器械跨区域监管,根据《中共中央办公厅国务院办公厅关于深化审评审批制度改革鼓励药品医疗器械创新的意见》《
附件:血液透析用水处理设备注册审查指导原则(2024年修订版)(2024年第19号).doc血液透析用水处理设备注册审查指导原则(2024年修订版)本指导原则旨在指导注册申请人对血液透析用水处理设备注册申报资料的准备及撰写,同时也为技术审评部门提供参考。本指导原则是对血液透析用水处理设备的一般要求,注册申请人依据产品的具体特性确定其中内容是否适用。若不适用,要具体阐述理由及相应的科学依据,并依据产
国家药监局关于发布免于进行临床评价医疗器械目录的通告(2025年第19号)发布时间:2025-05-13为做好医疗器械注册管理工作,根据《医疗器械注册与备案管理
附件:医疗器械监督管理条例(2025年修订版).doc医疗器械监督管理条例(2000年1月4日中华人民共和国国务院令第276号公布 2014年2月12日国务院第
附件:一次性使用医用冲洗器产品注册审查指导原则(2022年第41号).doc一次性使用医用冲洗器产品注册审查指导原则本指导原则旨在指导注册申请人对一次性使用医用
本指导原则旨在帮助和指导注册申请人对一次性使用腹部穿刺器注册申报资料进行准备,以满足技术审评的基本要求。同时有助于审评机构对该类产品进行科学规范的审评,提高审评工
附件:医用透明质酸钠创面敷料注册审查指导原则(2024年第21号).doc医用透明质酸钠创面敷料注册审查指导原则本指导原则旨在指导注册申请人准备及撰写医用透明质酸钠创面敷料注册申报资料,同时也为技术审评部门审查注册申报资料提供参考。本指导原则是对医用透明质酸钠创面敷料产品的一般要求,注册申请人应依据产品的具体特性确定其中内容是否适用,若不适用,需具体阐述理由及相应的科学依据,并依据产品的具体特性对
国家市场监督管理总局令 第47号 《医疗器械注册与备案管理办法》已经2021年7月22日市场监管总局第11次局务会议通过,现予公布,自2021年10月1日起施行。 附件: 医疗器械注册与备案管
国家药监局器审中心关于发布影像型超声诊断设备(第三类)注册审查指导原则(2023年修订版)的通告(2024年第29号)发布时间:2024-10-14为进一步规范
十年
医疗器械服务经验
联系思途,免费获得专属《落地解决方案》及报价
咨询相关问题或咨询报价,可以直接与我们联系
思途CRO——医疗器械注册临床第三方平台
