海南博鳌乐城国际医疗旅游先行区临床急需进口药品带离先行区使用管理暂行办法(琼药监综〔2020〕3号)
《海南博鳌乐城国际医疗旅游先行区临床急需进口药品带离先行区使用管理暂行办法》已经3月24日海南博鳌乐城国际医疗旅游先行区领导小组会议审议通过,现印发给你们,请遵照执行
来源:医疗器械注册代办 发布日期:2025-09-10 阅读量:次
附件:一次性使用鼻镜注册审查指导原则(2025年第20号).doc
本指导原则旨在指导注册申请人对一次性使用鼻镜注册申报资料的准备及撰写,同时也为技术审评部门审查注册申报资料提供参考。
本指导原则是对一次性使用鼻镜的一般要求,申请人应依据产品的具体特性确定其中内容是否适用。若不适用,需具体阐述理由及相应的科学依据,并依据产品的具体特性对注册申报资料的内容进行充实和细化。
本指导原则是供注册申请人和技术审评人员使用的指导性文件,不包括审评审批所涉及的行政事项,不作为法规强制执行,请在遵循相关法规的前提下使用本指导原则。如果有能够满足相关法规要求的其他方法,也可以采用,需要提供详细的研究资料和验证资料。
本指导原则在现行法规和标准体系以及当前认知水平下制定,随着法规和标准的不断完善,以及科学技术的不断发展,相关内容将适时进行调整。
本指导原则适用于按Ⅱ类医疗器械管理的一次性使用鼻镜产品申报资料的准备及技术审评的参考。
一次性使用鼻镜包括检查鼻镜和手术鼻镜。检查鼻镜供鼻腔检查用,手术鼻镜供鼻腔及鼻甲作检查及手术用。通常由左片、右片、销(螺钉)、弹簧组成,无菌提供。本指导原则不适用于含有光源产品。
(一)产品设计开发
一次性使用鼻镜设计开发应以临床为导向,应能保证一次性使用鼻镜扩展并暴露视野,满足医生进行观察检查及(或)手术用时的安全和有效。产品设计开发和生产过程应保证产生的析出物加工残留物等降低到可接受水平,为患者提供最大程度的安全保障。产品设计开发应考虑医疗器械可用性工程的要求。产品的使用应符合临床操作规范及卫生行政主管部门的规定。
(二)监管信息
1.产品名称
产品名称应为通用名称,并符合《医疗器械通用名称命名规则》等相关法规、规范性文件的要求,如“一次性使用鼻镜、一次性使用检查鼻镜、一次性使用手术鼻镜”等。
2.管理类别和分类编码
产品按第二类医疗器械管理,分类编码为07-01-03。
3.注册单元划分
一次性使用鼻镜注册单元划分原则上以产品的技术原理、主要结构组成、性能指标和适用范围为划分依据,满足《医疗器械注册单元划分指导原则》相关要求。
产品的适用范围不同时,原则上划分为不同的注册单元。如检查鼻镜、手术鼻镜应划分为不同注册单元。产品的主要部件的材质不同、产品的关键组件结构差异导致适用范围和/或性能要求不同时,原则上划分为不同的注册单元。
(三)综述资料
1.器械及操作原理描述
利用一次性使用鼻镜扩展并暴露视野,供医生进行观察检查及(或)手术用。
2.产品结构及组成
一次性使用鼻镜通常由左片、右片、销(螺钉)、弹簧组成,无菌提供。根据产品实际情况提供产品的结构示意图,结合结构示意图对产品的结构组成进行详尽描述。描述的内容包括结构、尺寸、材料等。

3.原材料
描述与使用者和/或患者直接或间接接触的材料成分。明确产品所有部件组成材料的通用名称/化学名称、商品名/牌号、符合的材料标准(如适用)及材料供应商等基本信息,包括制造过程中使用的粘合剂(如适用)、着色剂(如适用)等。建议产品组成材料以列表的形式提供,并与产品结构图示中标识的部件名称一一对应。
4.型号规格
对于存在多种型号、规格的产品,建议明确各型号、规格的区别。建议采用对比表及带有说明性文字的图片、图表,对于各种型号、规格的结构组成(或配置)、功能、产品特征、性能指标等方面加以描述。
5.包装说明
说明所有产品组成的包装信息。对于无菌医疗器械,说明与灭菌方法相适应的无菌屏障系统信息。说明如何确保最终使用者可清晰地辨识包装的完整性。
6.研发历程
阐述申请注册产品的研发背景和目的。如有参考的同类产品或前代产品,应当提供同类产品或前代产品的信息,并说明选择其作为研发参考的原因。
7.与同类和/或前代产品的参考和比较
列表比较说明申报产品与同类和/或前代产品工作原理、结构组成、制造材料、性能指标、作用方式,以及适用范围等异同。
8.适用范围、禁忌证
8.1适用范围:检查鼻镜供鼻腔检查用,手术鼻镜供鼻腔及鼻甲作检查及手术用。
8.2预期使用环境:明确预期使用环境,如产品的使用场所及可能影响其安全性和有效性的环境条件。
8.3适用人群:明确适用人群信息,如需进行鼻腔检查的患者;明确说明该器械不适用的人群或情形,如某些疾病、部位等。
8.4禁忌证:需考虑对材料过敏的情形等。
9.不良事件历史记录
申请人应跟踪整理已上市同类产品的不良事件、召回、警戒等相关信息,并将其作为风险管理的输入资料,进行风险评估和控制。常见的不良事件如下:
弹簧松动、脱落;包装破损;有毛刺;部分缺损;无法使用;无弹性;有异物;螺丝松动;视野模糊;手柄不能正常按压;弯曲;致患者过敏,鼻内黏膜丘疹;断裂、卡顿。伤害表现:无法正常使用,耽误治疗、体检时间;非预期的治疗效果;鼻腔红痒、过敏;疼痛;鼻粘膜损伤;鼻出血。
(四)非临床资料
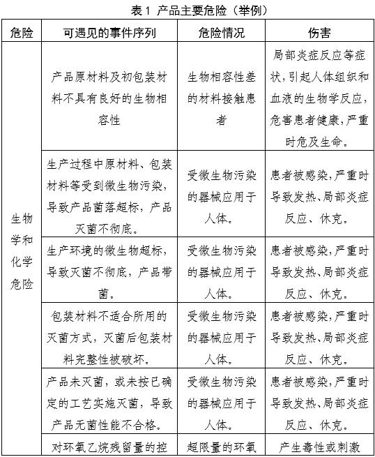
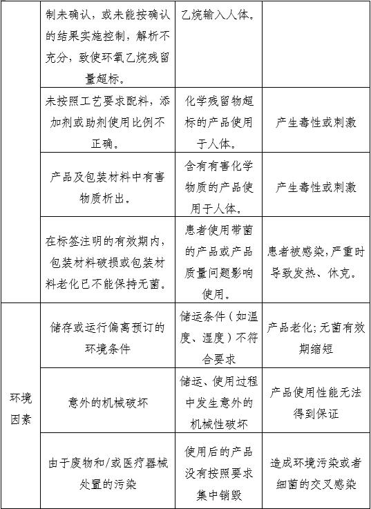
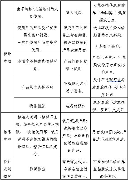
1.风险管理资料
应按照GB/T 42062《医疗器械 风险管理对医疗器械的应用》的要求,对产品生命周期全过程实施风险管理。产品风险管理过程包括风险分析、风险评价、风险控制、生产和生产后活动。产品风险分析应包含产品原材料选择、设计开发、生产加工过程、产品包装、灭菌、运输存储、使用和最终处置等产品生命周期的各个环节。
注册申请人在进行风险分析时,至少应考虑表 1 中主要风险,企业还应根据自身产品特点确定其他危险,详述危险发生的原因、危害水平、采取的降低危险的措施以及剩余危害可接受性评定。确保风险降低到可接受的程度,或经风险分析,受益大于风险。




2.医疗器械安全和性能基本原则清单
应说明产品符合《医疗器械安全和性能基本原则清单》各项适用要求所采用的方法,以及证明其符合性的文件。对于《医疗器械安全和性能基本原则清单》中不适用的各项要求,应当说明其理由。
表格第3列若适用,应注明“是”。不适用应注明“否”,并说明不适用的理由。
表格第4列应当明确证明该医疗器械符合安全有效基本要求的方法,通常可采取下列方法证明符合基本要求:
-符合已发布的医疗器械部门规章、规范性文件。
-符合医疗器械相关国家标准、行业标准、国际标准。
-符合普遍接受的测试方法。
-符合企业自定的方法。
-与已批准上市的同类产品的比较。
-临床评价。
对于包含在产品注册申报资料中的文件,应明确其在申报资
料中的具体位置。例如:3.5注册检验报告;5.2说明书条款4.2。
对于未包含在产品注册申报资料中的文件,应当注明该证据文件名称及其在质量管理体系文件中的编号备查。
3.产品技术要求
产品技术要求建议参考YY/T 0189《鼻镜》等相关标准,结合产品设计特征及临床应用来制订,同时还需符合《医疗器械产品技术要求编写指导原则》的要求。
产品技术要求中应明确型号规格及其划分说明、产品性能指标及检验方法、产品描述一般信息(原材料、结构组成、结构示意图等)。
产品性能指标应不低于产品适用的强制性国家标准/行业标准,若申报产品不适用强制性标准,提供说明以及经验证的证明性资料。如产品有特定设计,申请人还应根据产品设计特征设定相应的性能指标,并将其列入产品技术要求。
3.1产品型号/规格及其划分说明
明确产品型号/规格,阐明各型号/规格间的区别及划分说明,型号/规格的表述应与全部注册申报资料保持一致,并提供结构示意图。
3.2性能指标
鼻镜产品性能指标至少应包含外观、尺寸、使用性能(弹簧回弹性、仿使用动作无卡顿、使用时抓握力度要求等)、硬度(如适用)、表面粗糙度(如适用)、耐腐蚀性(如适用)、反复开合无断裂、无菌、化学性能:还原物质、重金属含量、酸碱度、蒸发残渣、环氧乙烷残留量(如适用)等。
3.3检验方法
产品的检验方法需优先采用国家标准/行业标准中的方法。对于相关国家标准/行业标准中不适用的条款,需说明不适用的原因。所有引用的标准注明其编号、年号或版本号。必要时可以附录形式采用相应图示进行说明,文本较大的可以附录形式提供。
4.产品检验报告
提供检验样品型号/规格的选择依据。所检验型号/规格需为能够代表本注册单元内其他型号/规格的典型产品。当申报产品包括多个型号规格,需综合考虑一次性使用鼻镜的结构组成、包装方式、生产工艺和预期用途等影响因素。一个型号不能完全覆盖时,应选择其他型号进行相关性能的差异性检测。
5.研究资料
5.1原材料控制
注册申请人应说明原材料的选择依据,原材料应具有稳定的供货渠道以保证产品质量。若原材料外购,需提供原材料采购质量标准及测试报告、材料安全数据表(若有)等。若原材料为自行加工,应提供材料生产过程中的质量控制标准及相关的验证报告。
注册申请人应明确产品所有原材料的通用名称/化学名称、商品名/牌号(若有)、CAS号、化学结构式/分子式、分子量及分子量分布(如适用)、使用量/组成比例(如适用)、纯度(如适用)、供应商/生产商名称、符合的标准以及是否适用于预期医疗用途等基本信息。建议以列表的形式提供,部件名称应与产品结构图示中的标识相对应。
对于首次应用于医疗器械的新材料,注册申请人应提交原材料的物理特性、化学特性、生物学评价等研究资料以及材料在生产加工过程中可能产生或残留引起机体反应的有毒物质的相关研究报告,以证明该材料适用于产品预期临床用途。
5.2化学和物理性能研究
注册申请人应提供产品性能研究资料以及产品技术要求的编制说明,包括功能性、安全性指标以及与质量控制相关的其他指标的确定依据,所采用的标准或方法、采用的原因及理论基础。
注册申请人应根据产品的性能特点,制定适合产品的技术指标并进行验证,并提供产品的性能验证报告。如鼻镜头端强度、手柄强度、弹簧性能、手柄防滑设计决定了其在使用过程中的耐用性和安全性。申请人应结合临床使用要求提供相应的验证资料。鼻镜性能指标可参照YY/T 0189《鼻镜》制定。若未采用YY/T 0189中给出的试验方法,应提供所使用的试验方法的来源依据或方法学验证资料。
注册申请人需根据产品设计输入要求进一步确认验证项目的充分性,如产品宣称有特定设计,注册申请人还需根据产品设计特点设定相应的研究项目。如产品经表面处理,需提供相关工艺及其对产品性能影响的研究资料。
5.3可用性研究
医疗器械可用性工程是医疗器械设计开发的重要组成部分,注册申请人需在质量管理体系设计开发过程的框架下,参考指导原则相应内容或可用性相关标准,建立充分、适宜、有效的可用性工程过程。
基于医疗器械使用风险级别区分监管要求:中、低使用风险医疗器械可基于风险管理过程开展可用性工程生命周期质控工作,提交使用错误评估报告。
使用错误评估报告用于细化风险管理报告关于可用性的内容,包括基本信息、使用风险级别、核心要素、同类医疗器械上市后使用问题分析、使用风险管理、结论等内容。
5.4生物学特性研究
生物相容性评价研究资料应当包括:生物相容性评价的依据和方法;产品所用材料的描述及与人体接触的性质;实施或豁免生物学试验的理由和论证;对于现有数据或试验结果的评价。
产品注册时应根据产品所用材料及与人体的接触性质、接触时间,参照GB/T 16886.1《医疗器械生物学评价 第1部分:风险管理过程中的评价与试验》进行生物学评价。对于首次需用于医疗器械的新材料,还需提供该材料适合用于人体安全性的相关研究资料。
若开展申报产品与市售产品的等同性比较的方式进行生物相容性评价,应按照《关于印发医疗器械生物学评价和审查指南的通知》要求进行评价,应提供资料证明申报产品与已上市产品具有等同性。
5.5灭菌工艺研究
5.5.1应明确灭菌工艺(方法和参数)及其选择依据和无菌保证水平(SAL),并提供灭菌确认报告。产品的无菌保证水平(SAL)应达到1×10-6。可根据适用情况,按照GB 18278.1《医疗保健产品灭菌 湿热 第1部分:医疗器械灭菌过程的开发、确认和常规控制要求》、GB 18279.1《医疗保健产品灭菌 环氧乙烷 第1部分:医疗器械灭菌过程的开发、确认和常规控制的要求》、GB/T 18279.2《医疗保健产品的灭菌 环氧乙烷 第2部分:GB 18279.1应用指南》、GB 18280.1《医疗保健产品灭菌 辐射 第1部分:医疗器械灭菌过程的开发、确认和常规控制要求》、GB 18280.2《医疗保健产品灭菌 辐射 第2部分:建立灭菌剂量》、GB/T 18280.3《医疗保健产品灭菌 辐射 第3部分:剂量测量指南》等标准的要求开展研究。
5.5.2残留毒性:若灭菌使用的方法容易出现残留,如环氧乙烷灭菌,应当明确残留物信息及采取的处理方法,并提供研究资料。
5.6产品货架有效期和包装研究
5.6.1货架有效期
货架有效期包括产品有效期和包装有效期。产品有效期验证可采用实时老化或加速老化的研究。实时老化的研究是唯一能够反映产品在规定储存条件下实际稳定性要求的方法,应遵循极限试验和过载试验原则。加速老化研究试验的具体要求可参考YY/T 0681《无菌医疗器械包装试验方法》系列标准或ASTM F1980《医疗器械无菌屏障系统加速老化的标准指南》。
5.6.2包装及包装完整性
在宣称的有效期内以及运输储存条件下,保持包装完整性的依据。企业应提交产品有效期内的包装验证和运输验证资料。
产品包装验证可依据有关国内、国际标准进行(如GB/T 19633《最终灭菌医疗器械的包装》系列标准、ISO 11607《最终灭菌医疗器械的包装》系列标准、ASTM D4169《包装检测》等),提交产品的包装验证报告。在进行加速老化试验研究时应注意:产品选择的环境条件的老化机制应与宣称的运输储存条件下真实发生的产品老化的机制相匹配一致。对于在加速老化研究中可能导致产品变性而不适于选择加速老化试验方法研究其包装的有效期验证,应以实时老化方法测定和验证。
5.7其他研究(如适用)
产品具有新技术特性时,应提交相关研究资料,以证明产品的安全性和有效性。
6.其他资料
提交申报产品相关信息与《免于进行临床评价医疗器械目录》(以下简称《目录》)所述内容的对比资料;提交申报产品与《目录》中已获准境内注册医疗器械的对比说明,对比说明应当包括《申报产品与目录中已获准境内注册医疗器械对比表》和相应支持性资料。若经对比,申报产品与对比产品存在差异,还应提交差异部分对安全有效性影响的分析研究资料。二者的差异不应引起不同的安全有效性问题,即申报产品未出现对比产品不存在的且可能引发重大风险和/或引起显著影响有效性的问题。提交的上述资料应能证明申报产品与《目录》所述的产品具有基本等同性。若无法证明申报产品与《目录》所述的产品具有基本等同性,则应开展临床评价。
(五)临床评价资料
对于不符合《目录》的产品,注册申请人应按照《医疗器械临床评价技术指导原则》提交临床评价资料。
(六)说明书和标签样稿
产品说明书、标签样稿内容除需符合《医疗器械说明书和标签管理规定》要求外,还需符合YY/T 0189以及其他适用标准中关于说明书和标签的相关要求。说明书中关于产品性能特征的描述不应超出研究资料及产品技术要求,不应含有未经验证的夸大宣传的相关描述。说明书中的产品适用范围应与研究资料等申报资料保持一致。型号/规格的表述需与产品技术要求保持一致。储存和运输条件不应超出产品货架有效期验证范围。
同时关注以下内容:
1.应明确该产品在经过培训的医务人员指导下使用。
2.应明确对操作人员的要求,如鼻镜不宜进入过深、注意观察各鼻甲的大小且有无充血、水肿、肥大等。
3.注明与人体直接接触的原材料,并对材料过敏者进行提示。
(七)质量管理体系文件
1.产品生产制造相关要求
应当明确产品生产加工工艺,生产工艺可采用流程图的形式,且应结合产品实际生产过程细化产品生产工艺介绍,应能体现出外协加工部分(如有)、半成品加工过程。工艺流程图中应明示关键工序、特殊过程(如有)、过程控制点、各工序对环境的要求、使用的相关设备以及对设备精度的要求等,说明其每道工序的操作说明及接收和放行标准,并阐明其过程控制点及控制参数。对生产工艺的可控性、稳定性应进行确认。明确生产过程中加工助剂、粘合剂等添加物质的使用情况及对杂质(如残留单体、小分子残留物等)的控制情况,若对外购原材料进行改性,应提供工艺的详细过程和参数,以及相应的研究依据。
2.生产场地
应详细说明产品研制场地、生产场地地址、生产工艺布局、生产环境要求及周边情况。有多个研制、生产场地,应当概述每个研制、生产场地的实际情况。
[1]中华人民共和国国务院.医疗器械监督管理条例:中华人民共和国国务院令第739号[Z].
[2]国家市场监督管理总局.医疗器械注册与备案管理办法:国家市场监督管理总局令第47号[Z].
[3]国家食品药品监督管理局.医疗器械说明书和标签管理规定:国家食品药品监督管理总局令第6号[Z].
[4]国家食品药品监督管理局.医疗器械分类规则:国家食品药品监督管理总局令第15号[Z].
[5]国家食品药品监督管理局.医疗器械通用名称命名规则:国家食品药品监督管理总局令第19号[Z].
[6]国家食品药品监督管理局.医疗器械分类目录:国家食品药品监督管理总局公告2017年第104号[Z].
[7]国家食品药品监督管理局.医疗器械注册单元划分指导原则:总局通告2017年第187号[Z].
[8]国家药品监督管理局.医疗器械临床评价技术指导原则:国家药监局关于发布医疗器械临床评价技术指导原则等5项技术指导原则的通告2021年第73号[Z].
[9]国家药品监督管理局. 医疗器械可用性工程注册审查指导原则: 国家药监局器审中心关于发布医疗器械可用性工程注册审查指导原则的通告(2024年第13号)[Z].
[10]GB/T 16886.1,医疗器械生物学评价第1部分:风险管理过程中的评价与试验[S].
[11]GB/T 42062,医疗器械风险管理对医疗器械的应用[S].
[12]GB 18278.1,医疗保健产品灭菌 湿热 第1部分:医疗器械灭菌过程的开发、确认和常规控制要求[S].
[13]GB 18279.1, 医疗保健产品灭菌 环氧乙烷 第1部分:医疗器械灭菌过程的开发、确认和常规控制的要求[S].
[14]GB/T 18279.2, 医疗保健产品的灭菌 环氧乙烷 第2部分:GB 18279.1应用指南[S].
[15]GB 18280.1, 医疗保健产品灭菌 辐射 第1部分:医疗器械灭菌过程的开发、确认和常规控制要求[S].
[16]GB 18280.2, 医疗保健产品灭菌 辐射 第2部分:建立灭菌剂量[S].
[17]GB 18280.3, 医疗保健产品灭菌 辐射 第3部分:剂量测量指南[S].
[18]GB/T 19633, 最终灭菌医疗器械的包装[S].
[19]YY/T 0681, 无菌医疗器械包装试验方法[S].
[20]YY/T 0466.1,医疗器械用于医疗器械标签、标记和提供信息的符号第1部分:通用要求[S].
[21]YY/T 0466.2,医疗器械用于医疗器械标签、标记和提供信息的符号第2部分:符号的制订、选择和确认[S].
[22]ASTM F1980,医疗器械无菌屏障系统加速老化的标准指南[S].
[23]ISO 11607,最终灭菌医疗器械的包装[S].
[24]ASTM D4169,包装检测[S].
[25]YY/T 0189 鼻镜[S]

站点声明
本网站所提供的信息仅供参考之用,并不代表本网赞同其观点,也不代表本网对其真实性负责。图片版权归原作者所有,如有侵权请联系我们,我们立刻删除。如有关于作品内容、版权或其它问题请于作品发表后的30日内与本站联系,本网将迅速给您回应并做相关处理。
郑州思途医疗科技有限公司专注于医疗器械产品政策与法规规事务服务,提供产品注册备案申报代理、临床试验、体系建立辅导、分类界定、申请创新办理服务。
《海南博鳌乐城国际医疗旅游先行区临床急需进口药品带离先行区使用管理暂行办法》已经3月24日海南博鳌乐城国际医疗旅游先行区领导小组会议审议通过,现印发给你们,请遵照执行
为深入贯彻落实中共中央办公厅、国务院办公厅印发的《关于深化审评审批制度改革鼓励药品医疗器械创新的意见》(厅字〔2017〕42号),按照国家药品监督管理局《关于扩大医疗器械
《海南博鳌乐城国际医疗旅游先行区医疗机构制剂调剂使用管理暂行办法》已经3月24日海南博鳌乐城国际医疗旅游先行区领导小组会议审议通过,现印发给你们,请遵照执行。
为规范医疗器械注册人跨区域委托生产的监督管理,推进长江三角洲区域医疗器械跨区域监管,根据《中共中央办公厅国务院办公厅关于深化审评审批制度改革鼓励药品医疗器械创新的意见》《
附件:血液透析用水处理设备注册审查指导原则(2024年修订版)(2024年第19号).doc血液透析用水处理设备注册审查指导原则(2024年修订版)本指导原则旨在指导注册申请人对血液透析用水处理设备注册申报资料的准备及撰写,同时也为技术审评部门提供参考。本指导原则是对血液透析用水处理设备的一般要求,注册申请人依据产品的具体特性确定其中内容是否适用。若不适用,要具体阐述理由及相应的科学依据,并依据产
国家药监局关于发布免于进行临床评价医疗器械目录的通告(2025年第19号)发布时间:2025-05-13为做好医疗器械注册管理工作,根据《医疗器械注册与备案管理
附件:一次性使用医用冲洗器产品注册审查指导原则(2022年第41号).doc一次性使用医用冲洗器产品注册审查指导原则本指导原则旨在指导注册申请人对一次性使用医用
附件:医疗器械监督管理条例(2025年修订版).doc医疗器械监督管理条例(2000年1月4日中华人民共和国国务院令第276号公布 2014年2月12日国务院第
本指导原则旨在帮助和指导注册申请人对一次性使用腹部穿刺器注册申报资料进行准备,以满足技术审评的基本要求。同时有助于审评机构对该类产品进行科学规范的审评,提高审评工
附件:医用透明质酸钠创面敷料注册审查指导原则(2024年第21号).doc医用透明质酸钠创面敷料注册审查指导原则本指导原则旨在指导注册申请人准备及撰写医用透明质酸钠创面敷料注册申报资料,同时也为技术审评部门审查注册申报资料提供参考。本指导原则是对医用透明质酸钠创面敷料产品的一般要求,注册申请人应依据产品的具体特性确定其中内容是否适用,若不适用,需具体阐述理由及相应的科学依据,并依据产品的具体特性对
十年
医疗器械服务经验
联系思途,免费获得专属《落地解决方案》及报价
咨询相关问题或咨询报价,可以直接与我们联系
思途CRO——医疗器械注册临床第三方平台
