长江三角洲区域医疗器械注册人制度试点工作实施方案(试行)(沪药监械管〔2019〕112号)
为深入贯彻落实中共中央办公厅、国务院办公厅印发的《关于深化审评审批制度改革鼓励药品医疗器械创新的意见》(厅字〔2017〕42号),按照国家药品监督管理局《关于扩大医疗器械
来源:医疗器械注册代办 发布日期:2025-09-10 阅读量:次
附件:胃肠道造影显像剂产品注册审查指导原则(2025年第20号).doc
本指导原则旨在指导注册申请人准备及撰写胃肠道造影显像剂注册申报资料,同时也为技术审评部门审查注册申报资料提供参考。
本指导原则是对胃肠道造影显像剂产品的一般要求,注册申请人应依据产品的具体特性确定其中内容是否适用,若不适用,需具体阐述理由及相应的科学依据,并依据产品的具体特性对注册申报资料的内容进行充实和细化。
本指导原则是供注册申请人和技术审评人员使用的指导性文件,但不包括注册审批所涉及的行政事项,亦不作为法规强制执行。如果有能够满足相关法规要求的其他方法,也可以采用,但需要提供详细的研究资料和验证资料。需在遵循相关法规和强制性标准的前提下使用本指导原则。
本指导原则是在现行法规、标准体系以及当前认知水平下制定的,随着法规和标准的不断完善,以及科学技术的不断发展,本指导原则相关内容也将适时进行调整。
本指导原则适用于按第二类医疗器械管理的胃肠道造影显像剂产品,分类编码为06医用成像器械-05X射线附属及辅助设备-14 胃肠X射线检查用品。成分通常为食用级液体石蜡、添加剂、纯化水等。用于CT胃肠道造影显像。所含成分不具有药理学作用。
本指导原则不适用于含有药品、活性成分或能释放活性物质/能量的物质、发挥药理学、免疫学或者代谢作用等的胃肠道造影显像剂,对产品分类和属性不明确的,需申请产品的分类和属性界定。
(一)监管信息
注册申请人应提供申请表、既往沟通记录(如不适用,应当明确声明申报产品没有既往申报和/或申报前沟通)、关联文件(如主文档授权信)及其他管理信息等。
1.申请表
1.1产品名称
产品名称应符合《医疗器械通用名称命名规则》等相关法规、规范性文件的要求,由一个核心词和一般不超过三个特征词组成。品名举例:如胃肠道造影显像剂。
1.2管理类别、分类编码
申报产品中所含成分不发挥药理学、免疫学或者代谢作用,按第二类医疗器械管理,参考《医疗器械分类目录》中分类编码为06-05-14。
1.3注册单元划分的原则和实例
申报产品的注册单元原则上以产品的技术原理、主要结构组成、性能指标和适用范围为划分依据,同时应满足《医疗器械注册单元划分指导原则》相关要求。
例如:
产品因组成成分不同,导致性能指标存在差异而影响产品安全有效性时,建议划分为不同的注册单元。
1.4型号规格
应明确申报产品的型号规格。
1.5结构及组成
结构及组成中组分名称应规范。各项文件中结构及组成应一致,组分顺序应一致。产品所含成分应不发挥药理学、免疫学或者代谢作用。
2.产品列表
应以表格形式列出拟申报产品的型号、规格、结构及组成、附件,以及每个规格型号的标识(如型号或部件的编号、器械唯一标识等)和描述说明(如具体组成配方、作用、包装方式等)。
3. 既往沟通记录(如适用)
在产品申报前,如果注册申请人与监管机构针对申报产品以会议形式进行了沟通,或者申报产品与既往注册申报相关,应提交相关沟通记录。
4. 主文档授权信(如适用)
申请人应当对主文档引用的情况进行说明。
5. 其它管理信息(如适用)
5.1按照《创新医疗器械特别审查程序》审批的境内医疗器械申请注册时,应当提交通过创新医疗器械审查的相关说明。
5.2按照《医疗器械应急审批程序》审批的医疗器械产品申请注册时,应当提交通过医疗器械应急审批的相关说明。
5.3委托其他企业生产的,应当提供受托企业资格文件(营业执照副本复印件)、委托合同和质量协议。
(二)综述资料
1.产品描述
1.1工作原理
应描述申报产品的工作原理。如充盈胃肠道(扩张胃、肠壁),形成与周围组织的密度差,与组织形成对比,完成造影显像。
1.2结构组成
成分通常为食用级液体石蜡、添加剂、纯化水等。
其中食用级液体石蜡应符合GB1886.215的要求,产品中除食用级液体石蜡外,其他常见的组成成分有:大豆色拉油、阿拉伯胶、阿斯巴甜、山梨酸钾等。
1.3型号规格
对于存在多种型号规格的申报产品,应当明确各型号规格的区别。应当采用对比表或带有说明性文字的图片、图表,描述各种型号规格的结构组成、功能、产品特征和技术参数等内容。应清晰、准确表述产品的全部型号规格,型号规格一般以装量形式表述,例如:500ml/瓶等,不得出现“依据客户需求提供定制”的描述。
1.4包装说明
说明申报产品组成的包装信息,以无菌形式提供的医疗器械,应当说明其无菌屏障系统的信息;以非无菌形式提供的医疗器械,应当说明保持其微生物指标的包装信息。说明如何确保最终使用者可清晰地辨识包装的完整性。
1.5研发历程
阐述申报产品的研发背景和目的。如有参考的同类产品或前代产品,应当提供同类产品或前代产品的信息,并说明选择其作为研发参考的原因。
1.6与同类和/或前代产品的参考和比较
列表比较说明申报产品与同类产品和/或前代产品(如有)在工作原理、结构组成、制造材料、性能指标、作用方式、适用范围等方面的异同。
2.适用范围和禁忌证
2.1适用范围
2.1.1应当描述申报产品的适用范围,明确预期用途。用于CT胃肠道造影显像。
2.1.2明确目标用户及其操作或使用申报产品应当具备的技能/知识/培训。明确申报产品为一次性使用或开封后多次使用。如适用,明确与申报产品联合使用实现预期用途的其他产品的详细信息。
对于已获得批准的部件或配合使用的附件,应当提供注册证编号和国家药监局官方网站公布的注册证信息。
2.2预期使用环境
应明确申报产品使用场所要求,如医疗机构等。
2.3适用人群
应详述申报产品的适用人群。
2.4禁忌证
应说明申报产品临床应用的禁忌证,应当明确说明申报产品不适宜应用的特定的人群或特定情况等信息,如:胃肠穿孔、肠梗阻及消化道大出血患者禁用。对造影剂成分过敏者禁用等。
3.申报产品上市历史
如适用,应当提交申报产品的上市情况、不良事件和召回、销售不良事件及召回率。
(三)非临床资料
1.产品风险管理资料
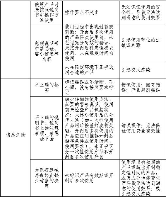
应依据GB/T 42062提供产品风险管理报告。注册申请人应重点说明:申报产品的研制阶段已对有关可能的危害及产生的风险进行了估计和评价,针对性地实施了降低风险的技术和管理方面的措施。产品性能测试对上述措施的有效性进行了部分验证,达到了通用和专用标准的要求。注册申请人对所有剩余风险进行了评价,全部达到可接受的水平。产品风险分析资料应为注册申请人关于产品安全性的承诺提供支持。应对申报产品的可能危害进行判定并列出清单(详见附表)。
参照《医疗器械可用性工程注册审查指导原则》提交产品使用错误评估报告。若前期已开展可用性工程工作,亦可提交可用性工程研究报告,用于替代使用错误评估报告。
2.医疗器械安全和性能基本原则清单
说明申报产品符合《医疗器械安全和性能基本原则清单》各项适用要求所采用的方法,以及证明其符合性的文件。对于《医疗器械安全和性能基本原则清单》中不适用的各项要求,应当说明理由。
3.产品技术要求及检验报告
3.1产品技术要求
产品技术要求的制定应符合《医疗器械产品技术要求编写指导原则》的相关法规要求。本条款给出需要考虑的产品主要技术指标,如有其他指标,注册申请人结合相应的标准、产品设计特点及临床应用进行制定。
3.1.1产品型号/规格及其划分说明
应说明申报产品的型号/规格,明确产品型号/规格的划分说明。
3.1.2性能指标
申报产品的性能指标建议包含以下几点(包括但不限于此):外观、装量、相对密度、均匀度、射线可探测性(如CT值)、酸碱度、重金属、无菌(或微生物指标)。
注册申请人对宣称的其他技术参数和功能,应在产品技术要求中予以规定等。
3.1.3 附录
产品技术要求建议设置附录,明确产品成分含量(或含量范围)等信息。
3.1.4检验方法
申报产品的检验方法应根据性能指标制定,优先采用已颁布的标准或公认的检验方法;其他检验方法需提供相应的方法学依据及理论基础,同时保证检验方法具有可操作性和可重现性,必要时可附相应图示进行说明,文本较大的可以附录形式提供。
3.2产品检验报告
可提交注册申请人出具的自检报告或委托有资质的医疗器械检验机构出具的检验报告。若提交自检报告,应按照《医疗器械自检管理规定》的要求提供相关资料。
3.3同一注册单元内注册检验典型性产品确定原则
同一注册单元中所检验产品应能够代表注册单元内其他产品安全性和有效性。代表产品的确定可以通过比较同一注册单元内所有产品的主要原材料、生产工艺、技术结构、性能指标和预期用途等资料,说明其能够代表注册单元内其他产品的安全性和有效性。必要时提交不同型号规格产品的差异性检测报告。
4.研究资料
4.1原材料控制
申报资料中应明确各种原材料的名称、配制工艺、质量控制指标及要求、供应商信息及执行标准等,说明原材料的功能特点或选择依据。食用级液体石蜡应符合GB1886.215的要求。应列明全部添加成分及含量,所含成分应不发挥药理学、免疫学或者代谢作用,必要时应提供相应的研究证明材料。
对于首次用于医疗器械方面的新材料,应提供该材料适合用于符合预期用途的相关研究资料。
4.2性能研究
应当提供产品化学/材料表征、物理和/或化学、性能指标及检验方法的确定依据、设计输入来源以及临床意义,所采用的标准或方法、采用的原因及理论基础。
4.3生物学特性研究
申报产品接触使用者的黏膜,属于表面接触器械,接触时间结合产品的使用方法确定。
注册申请人如进行生物学试验,应按GB/T 16886.1选择适用的试验项目,评价终点的选择应结合产品预期接触的部位以及接触时间。根据GB/T 16886.1,建议至少考虑:细胞毒性、致敏反应、黏膜刺激项目。
注册申请人如开展申报产品与市售产品的等同性比较的生物相容性评价,应按照《医疗器械生物学评价和审查指南》,提供资料证明申报产品与已上市产品具有等同性。
4.4灭菌(除菌)工艺研究
以无菌形式提供的产品,应提交产品包装及灭菌(除菌)方法选择的依据,经过确认并进行常规控制。注册申请人应开展以下方面的研究:
4.4.1产品与灭菌(除菌)过程的适应性:应考察灭菌(除菌)方法等工艺过程对于产品的影响。
4.4.2包装与灭菌(除菌)过程的适应性。
4.4.3如适用,应明确灭菌工艺(方法和参数)和无菌保证水平(SAL),无菌保证水平(SAL)应达到10-6,提供灭菌确认报告。可根据适用情况选择灭菌方式:
如采用湿热灭菌,参照GB 18278.1标准的要求开展研究;
如采用辐射灭菌,参照GB 18280.1、GB 18280.2、GB/T 18280.3等标准的要求开展研究。
4.4.4若申报产品不能耐受终端灭菌工艺,需提供依据及不能耐受的验证资料。
如适用,应明确采用的除菌工艺,如过滤除菌等。应明确除菌工艺(方法和参数)和保证水平,提供确认报告。
4.5稳定性研究
4.5.1货架有效期
应提供货架有效期研究资料,证明在货架有效期内,产品可保持性能功能满足使用要求,包括产品有效期和包装有效期的研究。
货架有效期验证可采用实时稳定性试验或加速稳定性试验。实时稳定性试验是唯一能够反映产品在规定运输贮存条件下实际稳定性要求的方法。建议以加速稳定性试验来对产品货架有效期进行先期研究和预测,并适时启动实时稳定性试验,对产品货架有效期做进一步的研究和确认,当加速稳定性试验与实时稳定性试验结果不一致时,应以实时稳定性试验结果为准。加速稳定性试验的具体要求可参考YY/T 0681系列标准、YY/T 0698系列标准、GB/T 19633系列标准。
无论实时稳定性试验还是加速稳定性试验,注册申请人均需在试验方案中设定检测项目、检测方法及判定标准。检测项目包括产品自身性能检测和包装系统性能检测两方面。其中,产品自身性能检测需选择与医疗器械货架有效期密切相关的性能检测项目。建议注册申请人在试验过程中设立多个检测时间点(一般不少于3个)对申报产品进行检测。可采用零点时间的性能数据作为检测项目的参照指标。
4.5.2包装研究
应提供包装研究资料,明确产品的包装形式及材质并证明在宣称的有效期及规定的运输储存条件(例如:震动、振动、温度、湿度、光线的波动)下,能够对产品起到防护作用并保持产品性能。
注册申请人应提交最终成品包装的初始完整性和维持完整性的验证资料。对于在加速稳定性试验中可能导致产品变性而不适于选择加速稳定性试验研究其包装的情况,应以实时稳定性试验进行验证。
包装研究资料可依据GB/T 19633系列标准对包装进行分析研究和评价。包装材料的选择应考虑以下因素:包装材料的物理化学性能;包装的密封性;包装材料与产品的适应性;包装材料与灭菌或洁净控制过程的适应性;包装材料与标签系统的适应性;包装材料与贮存运输过程的适应性;包装有效期。其包装验证的资料内容应与包装说明中给出的信息相符。
4.5.3使用稳定性
对于非无菌形式提供的产品,开封后可以多次使用时,应对其开封后稳定性进行研究。为确认产品开封后在实际使用环境下,经过一段时期仍然能够满足使用要求的最长存放时间,建议通过分析评价后选择合适的检测项目,并提供研究报告。
4.6证明产品安全性、有效性的其他研究资料
(四)临床评价资料
本产品未列入《免于临床评价医疗器械目录》,应按照《医疗器械注册与备案管理办法》《医疗器械临床评价技术指导原则》《医疗器械临床试验质量管理规范》等要求提交临床评价资料。
1.同品种临床评价路径
在满足注册法规要求的前提下,可按照《医疗器械临床评价等同性论证技术指导原则》进行境内已上市同品种产品的对比、分析、评价,并按照《医疗器械注册申报临床评价报告技术指导原则》要求的项目和格式出具评价报告。
2.临床试验路径
临床试验需按照《医疗器械临床试验质量管理规范》开展,提交完整的临床试验资料。临床试验的设计可参考《医疗器械临床试验设计指导原则》,根据注册申请人宣称的申报产品适用范围开展。
(五)产品说明书和标签样稿
产品说明书和标签的编写应符合《医疗器械说明书和标签管理规定》、YY/T 0466.1和相关法规、规章、规范性文件、强制性标准的要求。说明书中关于产品性能特征的描述不应超过注册申请人提交的研究资料及产品技术要求,不得含有未经验证的夸大宣传的相关描述。应注意以下内容:
1.产品的结构组成及性能指标应与产品技术要求内容一致。
2.无菌形式提供的产品应当注明灭菌方式或除菌工艺、“无菌”等字样或符号;非无菌形式提供的产品应当注明微生物指标、“非无菌”字样或符号,防止临床误操作。
3.注明产品的组成成分,对产品所含成分过敏的患者,应有相应的警示。
4.使用前检查包装是否完好,如有破损,禁止使用。
5.应标明产品的货架有效期,严禁使用超过货架有效期的产品。
6.产品应注明建议使用时间和使用方法。如产品开封后可多次使用,应当提示使用者该产品开封后应如何保存以及限定时间内使用完毕。
7. 产品的储存、运输要求。
9. 明确针对产品特点的特殊注意事项、警示信息、不适宜应用的特定人群或特定情况等信息。如:胃肠穿孔、肠梗阻及消化道大出血患者禁用。对造影剂成分过敏者禁用等。
(六)质量管理体系文件
根据《医疗器械注册申报资料要求及说明》六、质量管理体系文件要求提交资料。
[1]中华人民共和国国务院.医疗器械监督管理条例:中华人民共和国国务院令第739号[Z].
[2]国家市场监督管理总局.医疗器械注册与备案管理办法:国家市场监督管理总局令第47号[Z].
[3]国家药品监督管理局.医疗器械注册申报资料要求和批准证明文件格式:国家药监局公告2021年第121号[Z].
[4]国家食品药品监督管理局.医疗器械注册单元划分指导原则:总局通告2017年第187号[Z].
[5]国家食品药品监督管理局.医疗器械分类目录:国家食品药品监督管理总局公告2017年第104号[Z].
[6]国家药品监督管理局.医疗器械安全和性能基本原则清单:国家药监局公告2021年第121号[Z].
[7]国家药品监督管理局.医疗器械产品技术要求编写指导原则:国家药监局公告2022年第8号[Z].
[8]国家药品监督管理局.医疗器械注册自检管理规定:国家药监局公告2021年第126号[Z].
[9]国家食品药品监督管理局.医疗器械生物学评价和审查指南:国家食品药品监督管理局通知2007年345号[Z].
[10]国家药品监督管理局.医疗器械临床评价技术指导原则:国家药监局通告2021年第73号 [Z].
[11]国家药品监督管理局.医疗器械临床评价等同性论证技术指导原则:国家药监局通告2021年第73号 [Z].
[12]国家药品监督管理局.医疗器械注册申报临床评价报告技术指导原则:国家药监局通告2021年第73号 [Z].
[13]国家药品监督管理局 国家卫生健康委员会.医疗器械临床试验质量管理规范:国家药监局 国家卫生健康委公告2022年第28号 [Z].
[14]国家食品药品监督管理局.医疗器械临床试验设计指导原则:国家食品药品监督管理局通告2018年第6号[Z].
[15]国家食品药品监督管理局.医疗器械说明书和标签管理规定:国家食品药品监督管理总局令第6号[Z].
[16]GB 18278.1,医疗保健产品灭菌 湿热 第1部分 医疗器械灭菌过程的开发、确认和常规控制要求[S].
[17]GB 18280.1,医疗保健产品灭菌 辐射 第1部分:医疗器械灭菌过程的开发、确认和常规控制要求[S].
[18]GB 18280.2,医疗保健产品灭菌 辐射 第2部分:建立灭菌剂量[S].
[19]GB/T 16886,医疗器械生物学评价系列标准[S].
[20] GB/T 18280.3,医疗保健产品灭菌 辐射 第3部分:剂量测量指南[S].
[21]GB/T 19633.1,最终灭菌医疗器械包装 第1部分:材料、无菌屏障系统和包装系统的要求[S].
[22]GB/T 19633.2,最终灭菌医疗器械包装 第2部分:成形、密封和装配过程的确认的要求[S].
[23]GB/T 42062,医疗器械风险管理对医疗器械的应用[S].
[24]GB/T 42061,医疗器械质量管理体系用于法规的要求[S].
[25]YY/T 0466.1,医疗器械用于医疗器械标签、标记和提供信息的符号 第1部分: 通用要求[S].
[26]YY/T 0681.1,无菌医疗器械包装试验方法第1部分:加速老化试验指南[S].
[27]YY/T 0698.2,最终灭菌医疗器械包装材料 第2部分:灭菌包裹材料要求和试验方法[S].
[28]GB1886.215,食品安全国家标准 食品添加剂 白油(又名液体石蜡)[S].
[29]中华人民共和国药典(2020版)[S].
附表




站点声明
本网站所提供的信息仅供参考之用,并不代表本网赞同其观点,也不代表本网对其真实性负责。图片版权归原作者所有,如有侵权请联系我们,我们立刻删除。如有关于作品内容、版权或其它问题请于作品发表后的30日内与本站联系,本网将迅速给您回应并做相关处理。
郑州思途医疗科技有限公司专注于医疗器械产品政策与法规规事务服务,提供产品注册备案申报代理、临床试验、体系建立辅导、分类界定、申请创新办理服务。
为深入贯彻落实中共中央办公厅、国务院办公厅印发的《关于深化审评审批制度改革鼓励药品医疗器械创新的意见》(厅字〔2017〕42号),按照国家药品监督管理局《关于扩大医疗器械
为规范医疗器械注册人跨区域委托生产的监督管理,推进长江三角洲区域医疗器械跨区域监管,根据《中共中央办公厅国务院办公厅关于深化审评审批制度改革鼓励药品医疗器械创新的意见》《
附件:血液透析用水处理设备注册审查指导原则(2024年修订版)(2024年第19号).doc血液透析用水处理设备注册审查指导原则(2024年修订版)本指导原则旨在指导注册申请人对血液透析用水处理设备注册申报资料的准备及撰写,同时也为技术审评部门提供参考。本指导原则是对血液透析用水处理设备的一般要求,注册申请人依据产品的具体特性确定其中内容是否适用。若不适用,要具体阐述理由及相应的科学依据,并依据产
国家药监局关于发布免于进行临床评价医疗器械目录的通告(2025年第19号)发布时间:2025-05-13为做好医疗器械注册管理工作,根据《医疗器械注册与备案管理
附件:一次性使用医用冲洗器产品注册审查指导原则(2022年第41号).doc一次性使用医用冲洗器产品注册审查指导原则本指导原则旨在指导注册申请人对一次性使用医用
附件:医疗器械监督管理条例(2025年修订版).doc医疗器械监督管理条例(2000年1月4日中华人民共和国国务院令第276号公布 2014年2月12日国务院第
本指导原则旨在帮助和指导注册申请人对一次性使用腹部穿刺器注册申报资料进行准备,以满足技术审评的基本要求。同时有助于审评机构对该类产品进行科学规范的审评,提高审评工
附件:医用透明质酸钠创面敷料注册审查指导原则(2024年第21号).doc医用透明质酸钠创面敷料注册审查指导原则本指导原则旨在指导注册申请人准备及撰写医用透明质酸钠创面敷料注册申报资料,同时也为技术审评部门审查注册申报资料提供参考。本指导原则是对医用透明质酸钠创面敷料产品的一般要求,注册申请人应依据产品的具体特性确定其中内容是否适用,若不适用,需具体阐述理由及相应的科学依据,并依据产品的具体特性对
国家药监局器审中心关于发布影像型超声诊断设备(第三类)注册审查指导原则(2023年修订版)的通告(2024年第29号)发布时间:2024-10-14为进一步规范
国家市场监督管理总局令 第47号 《医疗器械注册与备案管理办法》已经2021年7月22日市场监管总局第11次局务会议通过,现予公布,自2021年10月1日起施行。 附件: 医疗器械注册与备案管
十年
医疗器械服务经验
联系思途,免费获得专属《落地解决方案》及报价
咨询相关问题或咨询报价,可以直接与我们联系
思途CRO——医疗器械注册临床第三方平台
