长江三角洲区域医疗器械注册人制度试点工作实施方案(试行)(沪药监械管〔2019〕112号)
为深入贯彻落实中共中央办公厅、国务院办公厅印发的《关于深化审评审批制度改革鼓励药品医疗器械创新的意见》(厅字〔2017〕42号),按照国家药品监督管理局《关于扩大医疗器械
来源:医疗器械注册代办 发布日期:2022-11-25 阅读量:次
附件:输尿管支架注册审查指导原则(2022年第41号).doc
本指导原则旨在指导注册申请人对输尿管支架注册申报资料的准备及撰写,同时也为技术审评部门提供参考。
本指导原则是对输尿管支架的一般要求,申请人应依据产品的具体特性确定其中内容是否适用。若不适用,需具体阐述理由及相应的科学依据,并依据产品的具体特性对注册申报资料的内容进行充实和细化。
本指导原则是供注册申请人和技术审评人员使用的指导性文件,但不包括审评审批所涉及的行政事项,亦不作为法规强制执行,应在遵循相关法规的前提下使用本指导原则。如果有能够满足相关法规要求的其他方法,也可以采用,但是需要提供详细的研究资料和验证资料。
本指导原则是在现行法规和标准体系以及当前认知水平下制订的,随着法规和标准的不断完善,以及科学技术的不断发展,本指导原则相关内容也将进行适时的调整。
本指导原则适用于《医疗器械分类目录》中分类编码为14-05-05,管理类别为Ⅱ类的输尿管支架。放置于肾盂与膀胱之间,用于对人体输尿管进行支撑和引流。体内滞留时间小于30天。
(一)监管信息
1.产品名称要求
产品名称可采用相关国家标准、行业标准上的通用名称,或以产品组成和产品特征为依据命名。产品名称中可带有表示特征的描述性词语,例如“亲水涂层输尿管支架”、“一次性使用无菌输尿管支架”等。
2.分类编码
根据《医疗器械分类目录》及有关的分类界定文件,产品管理类别为Ⅱ类,分类编码为14-05-05。
3.注册单元划分的原则和实例
医疗器械产品的注册单元原则上以技术结构、性能指标和预期用途为划分依据。不同原材料、不同技术结构产品应划分为不同注册单元。
例如:硅橡胶材料和聚氨酯材料制成的输尿管支架应划分为不同注册单元。
(二)综述材料
1.产品的结构及组成
输尿管支架通常由硅橡胶、聚氨酯或其他聚合物制造,单端或双端有环状弯曲,可包含推送器(管)、矫直器(管)、导丝等配件,也可含有缝线、涂层、显影材料等结构。输尿管支架可按形状(单端弯曲或双端弯曲)、长度、管径等不同分为若干型号与规格,以无菌形式提供。
2.器械及操作原理描述
2.1产品外形结构
常见产品外形结构图见图1、图2。

2.2产品工作原理/作用机理
输尿管支架留置于肾盂与膀胱之间,用于对人体输尿管进行支撑和引流。
3.产品的适用范围/预期用途/禁忌证
适用范围/预期用途:用于对人体输尿管进行支撑和引流。
禁忌证:已知对产品材料过敏者禁用。
4.产品的不良事件历史记录
输尿管支架在临床使用中潜在的问题主要有:疼痛、膀胱刺激征、输尿管支架移位、引流不畅、尿路感染等。
(三)非临床资料
1.产品的风险管理资料
1.1风险分析方法
1.1.1在对风险的判定及分析中,要考虑合理的可预见的情况,它们包括:正常使用条件下;非正常使用条件下;
1.1.2风险判定及分析应包括:对于患者的危害;对于操作者的危害;对于环境的危害;
1.1.3风险形成的初始原因应包括:人为因素包括不合理的操作;产品结构的危害;原材料危害;综合危害;环境条件;
1.1.4风险判定及分析考虑的问题包括:产品原材料生物学危害;产品质量是否会导致使用中出现不正常结果;操作信息,包括警示性语言、注意事项以及使用方法的准确性;使用可能存在的危害等。
1.2风险分析清单
输尿管支架产品的风险管理报告应符合YY/T 0316《医疗器械 风险管理对医疗器械的应用》的有关要求,审查要点包括:
1.2.1产品安全性特征判定是否准确;
1.2.2危害分析是否全面;
1.2.3风险可接收准则,降低风险的措施及采取措施后风险的可接收程度,是否有新的风险产生。
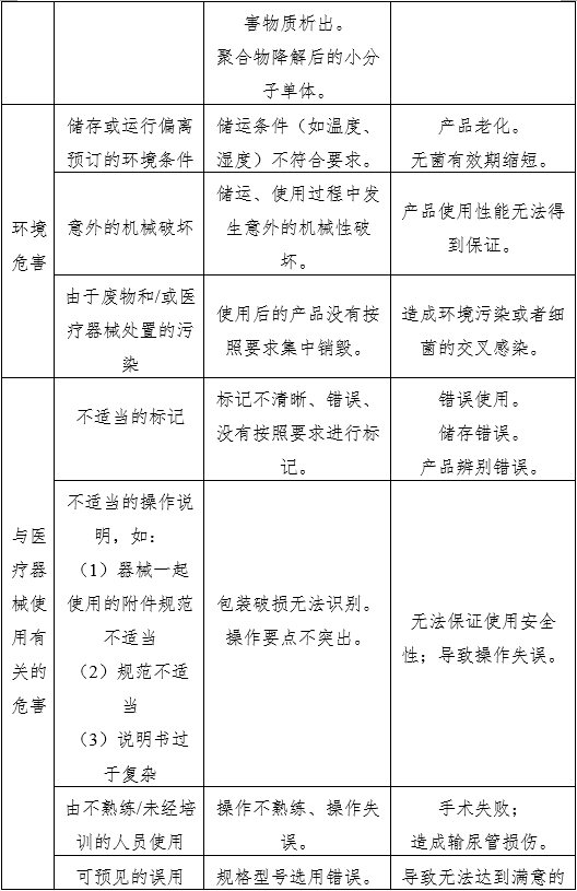
根据YY/T 0316《医疗器械 风险管理对医疗器械的应用》附录E对“输尿管支架”已知或可预见的风险进行判定,产品在进行风险分析时至少应包括以下的主要危害,企业还应根据自身产品特点确定其他危害。针对产品的各项风险,企业应采取应对措施,确保风险降到可接受的程度。




2.产品技术要求的主要性能指标
产品技术要求的制订应符合《医疗器械产品技术要求编写指导原则》的要求。企业应根据自身产品的技术特征和临床使用情况来确定产品安全有效的性能指标和检验方法。对宣称的产品的所有技术参数和功能,应在产品技术要求中予以规定。输尿管支架产品的部分检验方法,可参考相应行业标准YY/T 0872《输尿管支架试验方法》。若对标准中的试验方法有所修改,应说明修改的内容及原因,并提交验证资料。通常应考虑(但不限于)以下性能指标。
2.1物理性能:
2.1.1外观
2.1.2尺寸
2.1.3固定强度
2.1.4断裂强度
2.1.5伸长率
2.1.6动态摩擦力(适用于声称“低摩擦”的产品)
2.1.7与配件的配合性能
2.1.8耐弯曲
2.1.9缝线结合强度(适用于带缝线可取出的产品)
2.2化学性能:
2.2.1 pH
2.2.2重金属
2.2.3紫外吸光度
2.2.4还原物质
2.2.5蒸发残渣
2.2.6用环氧乙烷灭菌的产品应规定环氧乙烷残留量的要求。
2.2.7由硅橡胶制成的产品可参考YY 0334《硅橡胶外科植入物通用要求》制订产品的化学性能要求。
2.3无菌。
2.4细菌内毒素(如适用)。
2.5如产品包含相关配件,还应制订配件的性能指标。如金属导丝的耐腐蚀等。
3.同一注册单元内注册检验典型性产品确定原则
3.1同一注册单元中的典型产品是指能够代表本注册单元内其他产品安全性和有效性的产品。其功能最齐全、结构最复杂、风险最高。
3.2典型产品的确定可以通过比较同一注册单元内所有产品的技术结构、性能指标和预期用途等相应资料,说明其能够代表本注册单元内其他产品的安全性和有效性。
4.研究资料
4.1产品性能研究,应当提供产品性能研究资料以及产品技术要求的研究和编制说明,性能指标及其确定依据,所采用的标准或方法、采用的原因及理论基础、验证的样本量及依据,对制订的产品性能指标进行验证。
性能验证项目包括但不限于:尺寸、外观、耐弯曲、缝线结合强度(适用于带缝线可取出的产品)、力学性能(如抗压等)、涂层相关性能(如适用)等。申请人应根据具体产品特性,考虑需增加的性能研究项目,对于以上列举的项目中,如有不适用项,亦应说明具体理由。
4.2生物学特性研究
输尿管支架是与黏膜(尿路上皮)接触的产品,生物相容性评价应遵循GB/T 16886.1《医疗器械生物学评价 第1部分:风险管理过程中的评价与试验》及《医疗器械生物学评价和审查指南》相关要求。生物相容性评价资料应考虑(包括但不限于)以下方面:
(1)生物相容性评价的依据和方法。
(2)产品所用材料的描述及与人体接触的性质。
(3)实施或豁免生物学试验的理由和论证。
(4)对于现有数据或试验结果的评价。
若开展生物学评价试验,应参照GB/T 16886.1《医疗器械生物学评价 第1部分:风险管理过程中的评价与试验》确定,建议至少考虑:
(1)细胞毒性
(2)致敏性
(3)黏膜刺激或皮内反应
4.3灭菌研究
按GB 18279.1《医疗保健产品灭菌 环氧乙烷 第1部分:医疗器械灭菌过程的开发、确认和常规控制的要求》、GB/T 18279.2《医疗保健产品的灭菌 环氧乙烷 第2部分:GB 18279.1应用指南》、GB18280.1《医疗器械保健产品灭菌 辐射 第1部分:医疗器械灭菌过程的开发、确认和常规控制要求》、GB 18280.2《医疗保健产品灭菌 辐射 第2部分:建立灭菌剂量》、GB/T 18280.3《医疗保健产品灭菌 辐射 第3部分:剂量测量指南》、GB 18281.2《医疗保健产品灭菌 生物指示物 第2部分:环氧乙烷灭菌用生物指示物》等标准的要求提交灭菌研究资料。
提交的灭菌研究资料应明确灭菌工艺(方法和参数)和无菌保证水平(SAL),无菌保证水平应达到10-6。如灭菌使用的方法容易出现残留,需明确残留物信息及采取的处理方法,并提供研究资料。
4.4稳定性研究
货架有效期研究资料:可以提交实时老化结果,也可以提交加速老化结果,加速老化可按YY/T 0681.1《无菌医疗器械包装试验方法 第1部分:加速老化试验指南》和《无源植入性医疗器械货架有效期注册申报资料指导原则》要求提交产品及包装的效期验证方案及报告,其中“室温或环境温度(TRT)”应选择能代表实际产品储存和使用条件的温度,建议申请人采用保守值设计。
包装及包装完整性研究资料:可参照GB/T 19633.1《最终灭菌医疗器械包装 第1部分:材料、无菌屏障系统和包装系统的要求》及YY/T 0698系列标准《最终灭菌医疗器械包装材料》提交产品的包装研究资料。包装性能的测试方法可以参照YY/T 0681.2《无菌医疗器械包装试验方法 第2部分:软性屏障材料的密封强度》、YY/T 0681.3《无菌医疗器械包装试验方法 第3部分:无约束包装抗内压破坏》、YY/T 0681.4《无菌医疗器械包装试验方法 第4部分:染色液穿透法测定透气包装的密封泄漏》等标准进行。
4.5动物试验
如适用,应当包括动物试验研究的目的、结果及记录。
5.其他资料
对于列入《免于进行临床评价医疗器械目录》(以下简称《目录》)的输尿管支架产品,应按照《列入免于临床评价医疗器械目录产品对比说明技术指导原则》提交如下资料:
(1)提交申报产品相关信息与《目录》所述内容的对比资料;
(2)提交申报产品与《目录》中已获准境内注册医疗器械的对比说明和相应支持性资料。若经对比,申报产品与对比产品存在差异,还应提交差异部分对安全有效性影响的分析研究资料。二者的差异不应引起不同的安全有效性问题,即申报产品未出现对比产品不存在的且可能引发重大风险和/或引起显著影响有效性的问题。
提交的上述资料应能证明申报产品与《目录》所述的产品具有基本等同性。若无法证明申报产品与《目录》所述的产品具有基本等同性,则应开展临床评价。
(四)临床评价资料
该产品列入《免于临床评价医疗器械目录》,申请人无需提交临床评价资料。
(五)产品说明书和标签样稿
产品说明书、标签和包装标识的编写要求应符合YY/T 0466.1《医疗器械用于医疗器械标签、标记和提供信息的符号 第1部分:通用要求》的要求。同时应注意以下要求:
1.明确产品的适用人群(成人、小儿等),针对不同人群的型号规格选用提示;
2.应提示一次性使用,用后销毁,包装如有破损,严禁使用;
3.产品允许的留滞时间及置入和取出方法的说明;
4.应提示已知对产品材料过敏者禁用;
5.应提示取出产品后应检查产品的完整性;
6.应说明产品取出困难时的处置措施。
(六)质量管理体系文件
应至少提交产品描述信息、一般生产信息,包括但不局限于以下内容:
1.生产工艺及控制
提交产品的生产工艺管理控制文件,详细说明产品的生产工艺和步骤,列出工艺图表。提交产品生产工艺确定的依据、生产过程中需要进行控制和测试的环节及相关证明性资料。明确关键工序和特殊工序的控制参数,并阐明其对产品物理性能、化学性能、生物性能的影响。对生产工艺的可控性、稳定性应进行确认。
明确生产过程中各种加工助剂(例如:印墨、粘合剂、硫化剂、催化剂、增塑剂等)的使用剂量、对残留量的控制措施和接受标准。提供支持性证据,并进行安全性评估。
2.生产场地
若产品有多个研制、生产场地,应当概述每个研制、生产场地的实际情况。
[1]YY/T 0316,医疗器械 风险管理对医疗器械的作用[S].
[2]YY/T 0872,输尿管支架试验方法[S].
[3]YY 0334,硅橡胶外科植入物通用要求[S].
[4]GB/T 16886.1,医疗器械生物学评价 第1部分:风险管理过程中的评价与试验[S].
[5]GB 18279.1,医疗保健产品灭菌 环氧乙烷 第1部分:医疗器械灭菌过程的开发、确认和常规控制的要求[S].
[6]GB/T 18279.2,医疗保健产品灭菌 环氧乙烷 第2部分:GB 18279.1应用指南[S].
[7]GB 18280.1,医疗保健产品灭菌 辐射 第1部分:医疗器械灭菌过程的开发、确认和常规控制的要求[S].
[8]GB 18280.2,医疗保健产品灭菌 辐射 第2部分:建立灭菌剂量[S].
[9]GB/T 18280.3,医疗保健产品灭菌 辐射 第3部分:剂量测试指南[S].
[10]GB 18281.2,医疗保健产品灭菌 生物指示物 第2部分:环氧乙烷灭菌用生物指示物[S].
[11]YY/T 0681.1,无菌医疗器械包装试验方法 第1部分:加速老化试验指南[S].
[12]GB/T 19633.1,最终灭菌医疗器械包装 第1部分:材料、无菌屏障系统和包装系统的要求[S].
[13]YY/T 0698系列,最终灭菌医疗器械包装材料[S].
[14]YY/T 0681.2,无菌医疗器械包装试验方法 第2部分:软性屏障材料的密封强度[S].
[15]YY/T 0681.3,无菌医疗器械包装试验方法 第3部分:无约束包装抗内压破坏[S].
[16]YY/T 0681.4,无菌医疗器械包装试验方法 第4部分:染色液穿透法测定透气包装的密封泄漏[S].
[17]YY/T 0466.1,医疗器械 用于医疗器械标签、标记和提供信息的符号 第1部分:通用要求[S].
[18]GB/T 16886系列,医疗器械生物学评价[S].
[19]中华人民共和国国务院.医疗器械监督管理条例:中华人民共和国国务院令第739号[Z].
[20]国家市场监督管理总局.医疗器械注册与备案管理办法:国家市场监督管理总局令第47号[Z].
[21]国家药品监督管理局.医疗器械注册申报资料要求和批准证明文件格式:国家药监局关于公布医疗器械注册申报资料要求和批准证明文件格式的公告2021年第121号[Z].
[22]国家食品药品监督管理局.医疗器械通用名称命名规则:国家食品药品监督管理总局令第19号[Z].
[23]国家药品监督管理局.中医器械通用名称命名指导原则:国家药监局关于发布医用康复器械通用名称命名指导原则等6项指导原则的通告2021年第48号[Z].
[24]国家食品药品监督管理局.医疗器械分类目录:国家食品药品监督管理总局关于发布医疗器械分类目录的公告2017年第104号[Z].
[25]国家食品药品监督管理局.医疗器械注册单元划分指导原则:总局关于发布医疗器械注册单元划分指导原则的通告2017年第187号[Z].
[26]国家药品监督管理局.医疗器械产品技术要求编写指导原则:国家药监局关于发布医疗器械产品技术要求编写指导原则的通告2022年第8号[Z].
[27]国家药品监督管理局.免于临床评价医疗器械目录:国家药监局关于发布免于临床评价医疗器械目录的通告2021年第71号[Z].
[28]国家药品监督管理局.列入免于临床评价医疗器械目录产品对比说明技术指导原则:国家药监局关于发布医疗器械临床评价技术指导原则等5项技术指导原则的通告2021年第73号[Z].
[29]国家食品药品监督管理局.医疗器械说明书和标签管理规定:国家食品药品监督管理总局令第6号[Z].
附件:审查关注点
附件
一、产品类别是否准确,注册单元划分是否准确。
二、产品主要性能指标是否执行了国家/行业的强制性标准,性能指标的确定能否满足产品的安全有效。
三、产品的生物学评价内容是否完整,是否符合GB/T 16886系列标准《医疗器械生物学评价》的要求。可接受准则是否合理。
四、灭菌和包装验证资料是否根据适用情况,符合相应标准要求。
五、临床评价资料是否符合《医疗器械临床评价技术指导原则》的要求。
六、对特殊结构或功能的产品应制订相应的技术要求或提供相关的研究性资料保证产品具有声称的功能。

站点声明
本网站所提供的信息仅供参考之用,并不代表本网赞同其观点,也不代表本网对其真实性负责。图片版权归原作者所有,如有侵权请联系我们,我们立刻删除。如有关于作品内容、版权或其它问题请于作品发表后的30日内与本站联系,本网将迅速给您回应并做相关处理。
                          郑州思途医疗科技有限公司专注于医疗器械产品政策与法规规事务服务,提供产品注册备案申报代理、临床试验、体系建立辅导、分类界定、申请创新办理服务。
 
        为深入贯彻落实中共中央办公厅、国务院办公厅印发的《关于深化审评审批制度改革鼓励药品医疗器械创新的意见》(厅字〔2017〕42号),按照国家药品监督管理局《关于扩大医疗器械
 
        为规范医疗器械注册人跨区域委托生产的监督管理,推进长江三角洲区域医疗器械跨区域监管,根据《中共中央办公厅国务院办公厅关于深化审评审批制度改革鼓励药品医疗器械创新的意见》《
 
        附件:血液透析用水处理设备注册审查指导原则(2024年修订版)(2024年第19号).doc血液透析用水处理设备注册审查指导原则(2024年修订版)本指导原则旨在指导注册申请人对血液透析用水处理设备注册申报资料的准备及撰写,同时也为技术审评部门提供参考。本指导原则是对血液透析用水处理设备的一般要求,注册申请人依据产品的具体特性确定其中内容是否适用。若不适用,要具体阐述理由及相应的科学依据,并依据产
 
        关于发布医疗器械质量管理体系年度自查报告编写指南的通告(2022年第13号)发布时间:2022-03-24为加强医疗器械生产监管,保障医疗器械安全有效,根据《医
 
        本指导原则旨在帮助和指导注册申请人对一次性使用腹部穿刺器注册申报资料进行准备,以满足技术审评的基本要求。同时有助于审评机构对该类产品进行科学规范的审评,提高审评工
 
        附件:一次性使用医用冲洗器产品注册审查指导原则(2022年第41号).doc一次性使用医用冲洗器产品注册审查指导原则本指导原则旨在指导注册申请人对一次性使用医用
 
        国家市场监督管理总局令 第47号 《医疗器械注册与备案管理办法》已经2021年7月22日市场监管总局第11次局务会议通过,现予公布,自2021年10月1日起施行。 附件: 医疗器械注册与备案管
 
        附件:重组胶原蛋白创面敷料注册审查指导原则(2023年第16号).doc重组胶原蛋白创面敷料注册审查指导原则本指导原则旨在指导注册申请人准备及撰写重组胶原蛋白创
 
        国家药监局器审中心关于发布影像型超声诊断设备(第三类)注册审查指导原则(2023年修订版)的通告(2024年第29号)发布时间:2024-10-14为进一步规范
 
        国家药监局药审中心关于发布《抗肿瘤药物临床试验中SUSAR分析与处理技术指导原则》的通告(2024年第42号) 发布日期:20241010
行业资讯
知识分享
八年
医疗器械服务经验
联系思途,免费获得专属《落地解决方案》及报价
咨询相关问题或咨询报价,可以直接与我们联系
思途CRO——医疗器械注册临床第三方平台
