长江三角洲区域医疗器械注册人制度试点工作实施方案(试行)(沪药监械管〔2019〕112号)
为深入贯彻落实中共中央办公厅、国务院办公厅印发的《关于深化审评审批制度改革鼓励药品医疗器械创新的意见》(厅字〔2017〕42号),按照国家药品监督管理局《关于扩大医疗器械
来源:医疗器械注册代办 发布日期:2022-11-25 阅读量:次
附件:无托槽矫治器注册审查指导原则(2022年第41号).doc
本指导原则旨在指导注册申请人对无托槽矫治器注册申报资料的准备及撰写,同时也为技术审评部门审评提供参考。
本指导原则是对无托槽矫治器的一般要求,注册申请人应依据产品的具体特性确定其中内容是否适用,若不适用,需具体阐述理由并说明相应的科学依据,并依据产品的具体特性对注册申报资料的内容进行充实和细化。
本指导原则是供注册申请人和技术审评人员使用的指导文件,不涉及注册审批等行政事项,亦不作为法规强制执行,如有能够满足法规要求的其他方法,也可以采用,但应提供详细的研究资料和验证资料。
本指导原则是在现行法规、标准体系及当前认知水平下制定的,随着法规、标准体系的不断完善和科学技术的不断发展,本指导原则相关内容也将适时进行调整。
本指导原则适用于通过计算机三维重建技术建立牙三维数字化模型,后经软件数字化模拟矫治设计,使用正畸矫治器用膜片在光固化快速成型(DLP、SLA等)技术加工的牙模(母模)上热压成型的无托槽矫治器。根据《医疗器械分类目录》,管理类别为Ⅱ类,分类编码为17-07-07。
产品示意图见图1。

本指导原则不适用于固定矫治器;由固位装置、施力装置和连接体组成的活动矫治器;经传统复模工艺(基于石膏模型排牙后,通过热压成型技术加工)制成的无托槽矫治器;也不适用于止鼾器及肌功能矫治器等。申请人可根据产品的具体设计原理、结构及组成特征、生物力学特性及临床应用技术,参考本指导原则中的相关内容。
申请人在参考本指导原则的情况下,还应符合患者匹配医疗器械相关法规、标准的要求。
(一)监管信息
1.申请表
1.1产品名称
产品名称应与产品特征一致,由一个核心词和一般不超过三个特征词组成。命名举例有:无托槽矫治器、无托槽透明矫治器、无托槽压膜矫治器、无托槽正畸矫治器。产品名称不建议含有“隐形”等虚无、假设的概念性名称或者其他具有误导性、欺骗性的内容。
1.2注册单元划分的原则和实例
注册单元原则上以产品的技术原理、结构组成、性能指标和适用范围为划分依据。
例如:无托槽矫治器用原材料不同的产品,建议划分为不同的注册单元。
2.产品列表
以表格形式列出拟申报产品的型号规格、结构及组成、附件,以及每个规格型号的标识(如条形码、目录、型号或部件号码,器械唯一标识等)和名称/描述的说明(如尺寸、材质等)。
3.既往沟通记录(如适用)
在产品申报前,如果注册申请人与监管机构针对申报产品以会议形式进行了沟通,或者申报产品与既往注册申报相关,应当提供申报前与监管机构的联系情况和沟通记录;如不适用,应当明确声明申报产品没有既往申报和/或申报前沟通。
4.主文档授权信(如适用)
注册申请人应当对主文档引用的情况进行说明。
5.其它管理信息
5.1按照特殊、应急等特殊注册程序进行申报的,注册申请人应提交通过创新医疗器械审查或医疗器械应急审批的相关说明。
5.2委托其他企业生产的,应当提供受托企业资格文件(营业执照副本复印件)、委托合同和质量协议。
(二)综述资料
1.产品的结构和组成及其他相关(功能)描述
产品由适用于矫治的热塑性高分子材料制成。
1.1原材料情况
对于使用已注册的牙科正畸矫治器用膜片材料生产的无托槽正畸矫治器,需提供注册证信息,厚度及型号等。对于使用未注册的牙科正畸矫治器用膜片材料生产的产品,需参照YY/T 1819《牙科学 正畸矫治器用膜片》完善相应性能研究,并在技术要求附录部分补充相应性能指标。
1.2临床设计情况
申请人应描述参与的临床设计情况,可以流程图的形式提供。至少应包含以下内容:
临床机构需要提供的资料、数据 :如患者口内、面部照片、全颌曲面体层片、头颅侧位定位片、口腔软硬组织表面的三维形貌及纹理(口内扫描)数据、临床矫治方案等电子资料,硅橡胶印模、咬合记录等实物资料。如三维数字牙颌模型由申请人对硅橡胶印模扫描获得,应予以明确。
设计软件信息:提供设计界面截图(如牙颌模型的三维数字化重建、牙颌模型的三维数字化诊断分析、牙齿的切分、虚拟牙龈的生成、附件的设计与粘结、邻面去釉、牙齿的移动、治疗效果的三维动态演示与修改等等)。还应明确软件发布版本、外购或自行研发情况。
1.3医工交互情况
申请人应至少描述数据库及数据库的维护管理情况、数据交互平台和数据传输格式及在该过程中保证数据的安全性、可重复性(所有数据应当在该平台随时查验)、正确性和完整性等的控制情况,应确保数据的可追溯性,如涉及国家保密要求的需获得相关部门保密认证。通过约定的交互平台向临床医生展示设计方案并有临床医生确认情况及对临床医生确认后的资料做内部审查验证及向临床医生回复确认情况,设计开发人员、生产管理人员能力描述(如专业背景、岗位相关专业技能培训)。
2.产品工作原理/作用机理
无托槽矫治器在使用状态下包覆患者牙齿的牙冠部分,借助于矫治器与牙颌上相应牙齿位置的差别形成的回弹力,采取持续的外力并在支抗的作用下调整牙齿位置使其恢复正确咬合关系。
3.型号规格
对于存在多种型号规格的产品,应当明确各型号规格的区别。应当采用对比表及带有说明性文字的图片、图表,描述各种型号规格的结构组成、功能、产品特征和性能指标等内容。
4.包装描述
以图片和文字相结合的方式明示申报产品的包装信息,以列表形式说明所有包装内容物。提供包装材料的性质,评价包装材料对产品储存过程的影响。标明最小销售单元的包装数量。
5.研发历程
应阐述申请注册产品的研发背景和目的。如有参考的同类产品或前代产品,应当提供同类产品或前代产品(如有)的信息,并说明选择其作为研发参考的原因。应列表比较说明申报产品与同类产品和/或前代产品在工作原理、结构组成、制造材料、性能指标,以及适用范围等方面的异同。
6.适用范围和禁忌证
6.1适用范围:无托槽矫治器适用于正畸治疗。通常单个矫治器使用时间为2周左右,整套矫治器使用时间为1~2年。
适用范围的表述应客观、清晰,使用有明确定义或行业公认的术语或名词。
6.2禁忌证:应包括该产品不适用的疾病、情况及特定的人群。如:进行性牙周炎患者禁用等。
7.不良事件情况(如适用)
应当提交申报产品的上市、销售、不良事件和召回等相关情况分析资料。
(三)非临床资料
1.产品风险管理资料
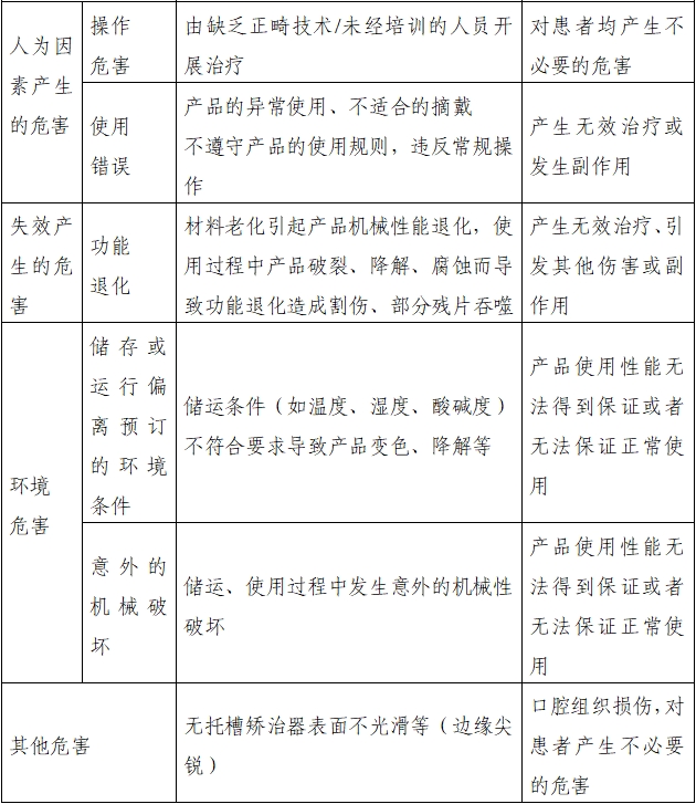
企业在进行风险分析时,参照YY/T 0316《医疗器械 风险管理对医疗器械的应用》,至少应考虑下表中的主要危害,企业还应根据自身产品特点确定其他危害。针对产品的各项风险,企业应采取应对措施,确保风险降到可接受的程度,并明确告之剩余风险。


2.产品技术要求及检验报告
2.1产品技术要求
产品技术要求中的性能指标是指可进行客观判定的成品的功能性、安全性指标。
无托槽矫治器产品技术要求应包括但不限于以下内容:
对于已取得医疗器械注册证的牙胶片/牙科膜片,已按照标准要求检验的项目可不重复检验。
2.1.1原材料(如适用):原材料为具有医疗器械注册证的牙胶片/牙科膜片制成。
2.1.2设计:应按医疗机构提供的工作模型(尺寸)及设计文件制造。
2.1.3产品基本要求(外观、颜色、气味、覆盖)
2.1.4物理性能:密度、边缘厚度、吸水值、溶解值、持续夹持力、拉伸性能、拉力衰减、直角撕裂强度、耐磨耗性能、贴合度、热稳定性、色稳定性
2.1.5化学性能:
酸碱度、重金属含量、还原物质(易氧化物)、蒸发残渣
申请人自行研发生产提供的需补充以下化学性能检测:残余单体含量(根据不同聚合物的类别来确定聚合物单体的成分)、可提取的增塑剂含量
2.1.6微生物指标(如适用)
2.1.7其他性能要求:对于使用新材料、新技术、新设计或具有新作用机理、新功能的产品所具有的其他性能及厂家声称的其他性能要求,应在技术要求中明确,如抗冲击性、抗污性。
2.2检验报告
2.2.1检验报告可以是注册申请人出具的自检报告,也可以是委托有资质的医疗器械检验机构出具的检验报告。
2.2.2同一注册单元中典型产品是指能够代表本注册单元内其他产品安全性和有效性的产品,其材料最多(如多种材质制成的复合膜片)、或结构最复杂、或功能最齐全、或风险最高。必要时,应考虑同一注册单元中各产品之间的差异性,进行相关差异性检测。
3.研究资料
根据所申报的产品,提供相应的研究资料。
3.1原材料研究
原材料的质量直接影响了正畸治疗者的佩戴体验和矫治效果,其力学性能直接决定着矫治过程中施加的矫治力大小及力的持续时间和衰减情况。理想的正畸材料特性包括较好的弹性恢复能力,较高的储能性,较低的硬度,良好的成形性、透明性、生物相容性以及环境稳定性。
若外购牙胶片或牙科膜片,申请人需提供符合强制性标准或经注册或备案的产品技术要求的相关证据,明确所用原材料的验收标准,提供生产厂家/供应商的资质证明及外购协议,应具有稳定的供货渠道以保证成品质量。
原材料由申请人自行研发生产的,需明确产品的起始物质,列明产品生产过程中由起始物质至终产品加工过程中所需全部材料(基质成分及其原材料、阻聚剂、引发剂、交联剂、光敏剂、增塑剂、着色剂及纤维成分等全部辅料)的化学名称、CAS号、化学结构式/分子式、分子量、来源和纯度(如适用)、使用量或组成比例、符合的标准和申请人的验收标准及相关的安全性评价报告,建议以列表的形式提供。并说明原材料的选择依据及来源。
如有改性成分,应列明其化学成分的调整及其百分含量、分子量、粒径(长径比)及分布等。
对于首次用于此类产品的新材料,应提供该材料适合用于预期适用范围的安全性、有效性相关研究资料(包括但不限于该成分的化学品材料安全数据表以及致癌性、致突变性、刺激或致敏等符合要求的证据)。
3.2成型方法研究
3.2.1牙模(母模)成型方法研究:
采用光固化成形液态树脂材料等3D打印工艺制作的,应明确加工原理(SLA、DLP等),表征所用原材料组分、成型后材料组分,提供相关技术科学性研究资料。应针对所采用的软硬件系统、加工过程、加工精度、物理性能中的关键性能指标以及质量控制方案等提供研究资料。
3.2.2无托槽矫治器成型方法研究:
应明确成型方法、原理及压膜参数(热加工温度、压力、时间等),提供相关技术科学性研究资料。应针对所采用的软硬件系统、加工过程、加工精度、物理性能中的关键性能指标以及质量控制方案等提供研究资料。
3.3设计软件的验证及确认
设计软件的验证及确认应包含但不限于以下内容:
3.3.1软件作业流程的可追溯机制(软件版本、操作时间、操作工序、操作人员、文字备注、医工交互记录等)。
3.3.2软件版本控制(变更控制)程序,软件变更需进行评审、验证和确认,并在实施前得到批准。
3.3.3数字化模型处理精度验证(即评估经过完整数字化流程处理后模型的精度损失,需使用经精度测量标定的标准件)。
3.3.4软件流程及功能的验证与确认。
3.3.5明确软件的预期用途,以及对软件的安全性、有效性进行验证和确认。
3.4附件研究
附件一般由光固化树脂制成,粘结在牙齿表面辅助牙齿移动和矫治器固位。附件是无托槽矫治器有效固位进而对牙齿施加准确正畸力的基础。如牙冠短、Spee曲线深的病例,仅靠矫治器本身很难实现贴合就位,从而造成矫治施力无法表达。部分牙移动仅靠矫治器包裹施力,也难以有效表达。另外,附件设计不合理或使用数量过多,也会造成临床脱戴过程中引起牙周损伤、矫治器材料变形。
申请人应进行附件的相关研究,应包含但不限于以下内容:
附件应用病例的研究;具有理论及技术依据并经验证的附件设计规则;附件在牙面上的添加高度研究;附件与牙面接触面积研究。
3.5网络安全
建议参考《医疗器械网络安全注册审查指导原则》相关规定提交网络安全描述文档。
3.6口腔数据管理研究
生产过程中的医工交互等过程涉及患者的健康数据,申请人应提供口腔数据管理的相关研究资料。申请人应遵照《中华人民共和国数据安全法》的要求,运营数字化获取数据。
3.7产品性能研究
应当提供产品性能研究资料以及产品技术要求的研究说明,包括功能性、安全性指标以及与质量控制相关的其他指标的确定依据,所采用的标准或方法、采用的原因及理论基础。建议包括下列性能研究:
3.7.1力学性能研究
无托槽矫治器的力学研究对矫治效率、矫治目标达成和舒适度等方面有着重要影响。现阶段,力学研究主要分为两个方向:对原材料的力学性能研究和对矫治器力学表现的研究。
申请人应参考YY/T 1819《牙科学 正畸矫治器用膜片》提交原材料相关研究资料。矫治器力学研究资料应包含但不限于单步最大允许设计移动量(分为平移量、倾斜角度、扭转角度)、单颗牙齿矫治最大允许移动量。
3.7.2 PDL 生物力学试验研究
口腔正畸治疗中,牙齿的移动依赖于矫治力产生的牙周膜( Periodontal Ligament,PDL) 反应,PDL 的生物力学性质是正确理解正畸牙移动、牙周组织响应和制定正畸治疗计划的关键和基础。申请人应开展牙周膜生物力学性质的试验研究(如拉伸试验、压缩试验、剪切试验、整牙位移试验)。
3.7.3残余单体含量研究
根据不同聚合物的类别来确定聚合物单体的成分,并控制残余单体含量。
3.7.4产品其他性能研究
模拟摘戴试验研究、可提取的增塑剂含量、玻璃化转变温度Tg、成分分析、透光率、硬度。
3.7.5如产品声称其他性能如抗冲击性、抗污性等,应提交相应的研究资料并提供方法科学性依据。
3.8生物学特性研究
生物相容性评价研究资料应当包括:生物相容性评价的依据和方法,产品所用材料的描述及与人体接触的性质,实施或豁免生物学试验的理由和论证,对于现有数据或试验结果的评价。
产品接触时间应考虑潜在的累积作用,按接触的总时间评价无托槽矫治器成品,建议至少考虑如下项目:细胞毒性、迟发型超敏反应、刺激或皮内反应、急性全身毒性、亚慢性全身毒性、遗传毒性。
对于使用已取得正畸矫治器用膜片医疗器械注册证原材料制作的无托槽矫治器,重点对热压成型加工过程引入的生物学风险进行评估,在不引入新的生物学风险的情况下,可豁免生物学试验,并将注册证作为生物相容性评价研究资料的一部分。
3.9产品有效期和包装研究
3.9.1产品有效期研究:可依据有关适用的国内、国际标准和验证方案进行,提交产品的有效期验证报告。
3.9.2包装研究:在宣称的有效期内以及运输储存条件下,保持包装完整性的依据。
3.10灭菌/消毒工艺研究
无托槽矫治器一般为非无菌产品,由申请人制定终端用户消毒工艺(方法和参数)。应提供方法合理性论证和工艺确认的过程控制报告并提供所推荐消毒方法确定的依据。
应当明确口腔印模、口腔模型、成品的消毒方法及依据。口腔印模、口腔模型适宜的消毒方法一般用紫外线和臭氧消毒,口腔印模的硅橡胶印模用1%的84消毒液消毒后水洗即可。
3.11其他研究
证明产品安全性、有效性的其他研究资料。
(四)临床评价资料
该产品尚未列入免于进行临床评价医疗器械目录,注册申请人需按照《医疗器械临床评价技术指导原则》的要求,根据产品的适用范围、技术特征、已有临床数据等情形,选择恰当的临床评价路径。
(五)产品说明书和标签样稿
产品说明书和标签应内容清晰、完整。说明书中所描述的适用范围、禁忌证等应与产品的临床评价资料保持一致。此外,还应包含以下内容的适用项:
1.无托槽矫治器的原材料相关信息。
2.建议每天佩戴时间(一般不少于22小时)。
3.产品禁忌证、毒副作用和与其他物质的交互作用及其他应该说明的问题等。
4.产品设计软件相关信息及功能,并明确软件发布版本。
5.尺寸准确性即产品与工作模型的平均尺寸偏差。
6.矫治方案经医疗机构确认的声明。
应明确以下注意事项:
1.治疗过程中需在具有口腔正畸专业资质医师的指导下进行佩戴。
2.无托槽矫治器戴用前应经过消毒并根据产品的材料特性明确推荐的消毒方法。
3.不宜用酸性、碱性清洗剂或消毒剂清洗或热水浸泡。
4.对治疗依从性要求的提示性语言。
5.进食、刷牙及定期复诊的要求。
6.过敏反应、附件脱落、无托槽矫治器贴合度不高时的处理方法。
7.在贮存、运输过程中的要求。
妊娠、哺乳期妇女及咬合功能异常如夜磨牙、紧咬牙的应给予警示以及提示。
禁忌证至少应有以下内容:
1.进行性牙周炎、重度牙周炎及患牙槽区黏膜病变者、严重的颞下颌关节病、严重牙龈炎、癫痫病、精神科疾病、昏迷、意识不清、生活不能自理者或对正畸治疗拥有不切实际的要求者。
2.严重的(心脑血管疾病、肝、肾脏疾病、血液疾病、内分泌疾病、肺脏疾病)、神经科疾病如肿瘤、糖尿病、免疫性疾病、慢性肝炎或艾滋病及其他影响正畸治疗的全身性系统疾病等。
3.有相关过敏史、过敏体质或对牙胶片/牙科膜片材料过敏者及对异物感明显又无法克服者。
4.使用全身激素或其他免疫调节剂者。
5.大量牙齿缺失或大量牙体组织损耗。
6.有吞服无托槽矫治器危险的患者。
7.基牙形态不适合戴用无托槽矫治器者。
标签样稿上载明以下内容:
1.正畸治疗者姓名、医疗机构名称,以及开具设计制作订单的口腔正畸专业资质的主诊医师姓名。
2.治疗过程中需在具有口腔正畸专业资质医师的指导下进行佩戴。
(六)质量管理体系文件
注册申请人应当形成相关质量管理体系文件和记录。应当提交下列资料,在质量管理体系核查时进行检查。
1.注册申请人基本情况表。
2.注册申请人组织机构图。
3.生产企业总平面布置图、生产区域分布图。
4.生产过程有净化要求的,应当提供有资质的检测机构出具的环境检测报告(附平面布局图)复印件。
5.产品生产工艺流程图,应当标明主要控制点与项目及主要原材料、采购件的来源及质量控制方法。
6.主要生产设备和检验设备(包括进货检验、过程检验、出厂最终检验所需的相关设备;在净化条件下生产的,还应当提供环境监测设备)目录。
7.质量管理体系自查报告。
8.如适用,应当提供拟核查产品与既往已通过核查产品在生产条件、生产工艺等方面的对比说明。
[1]中华人民共和国国务院.医疗器械监督管理条例:中华人民共和国国务院令第739号[Z].
[2]国家市场监督管理总局.医疗器械注册与备案管理办法:国家市场监督管理总局令第47号[Z].
[3]国家药品监督管理局.医疗器械注册申报资料要求和批准证明文件格式:国家药监局关于公布医疗器械注册申报资料要求和批准证明文件格式的公告2021年第121号[Z].
[4]国家食品药品监督管理局.医疗器械通用名称命名规则:国家食品药品监督管理总局令第19号[Z].
[5]国家药品监督管理局.中医器械通用名称命名指导原则:国家药监局关于发布医用康复器械通用名称命名指导原则等6项指导原则的通告2021年第48号[Z].
[6]国家食品药品监督管理局.医疗器械分类目录:国家食品药品监督管理总局关于发布医疗器械分类目录的公告2017年第104号[Z].
[7]国家食品药品监督管理局.医疗器械注册单元划分指导原则:总局关于发布医疗器械注册单元划分指导原则的通告2017年第187号[Z].
[8]国家药品监督管理局.医疗器械产品技术要求编写指导原则:国家药监局关于发布医疗器械产品技术要求编写指导原则的通告2022年第8号[Z].
[9]国家药品监督管理局.免于临床评价医疗器械目录:国家药监局关于发布免于临床评价医疗器械目录的通告2021年第71号[Z].
[10]国家药品监督管理局.列入免于临床评价医疗器械目录产品对比说明技术指导原则:国家药监局关于发布医疗器械临床评价技术指导原则等5项技术指导原则的通告2021年第73号[Z].
[11]国家食品药品监督管理局.医疗器械说明书和标签管理规定:国家食品药品监督管理总局令第6号[Z].
[12]傅民魁,林久祥.口腔正畸学:第2版[M].北京:北京大学医学出版社,2014.
[13]GB/T 16886,医疗器械生物学评价 系列标准[S].
[14]YY/T 0127,口腔医疗器械生物学评价 系列标准[S].
[15]YY/T 0316,医疗器械风险管理对医疗器械的应用[S].
[16] YY/T 0466.1,医疗器械用于医疗器械标签、标记和提供信息的符号第1部分:通用要求[S].
[17]YY/T 0268,牙科学 口腔医疗器械生物学评价 第1单元:评价与试验[S].
[18]YY/T 1819,牙科学 正畸矫治器用膜片[S].

站点声明
本网站所提供的信息仅供参考之用,并不代表本网赞同其观点,也不代表本网对其真实性负责。图片版权归原作者所有,如有侵权请联系我们,我们立刻删除。如有关于作品内容、版权或其它问题请于作品发表后的30日内与本站联系,本网将迅速给您回应并做相关处理。
郑州思途医疗科技有限公司专注于医疗器械产品政策与法规规事务服务,提供产品注册备案申报代理、临床试验、体系建立辅导、分类界定、申请创新办理服务。
为深入贯彻落实中共中央办公厅、国务院办公厅印发的《关于深化审评审批制度改革鼓励药品医疗器械创新的意见》(厅字〔2017〕42号),按照国家药品监督管理局《关于扩大医疗器械
为规范医疗器械注册人跨区域委托生产的监督管理,推进长江三角洲区域医疗器械跨区域监管,根据《中共中央办公厅国务院办公厅关于深化审评审批制度改革鼓励药品医疗器械创新的意见》《
附件:血液透析用水处理设备注册审查指导原则(2024年修订版)(2024年第19号).doc血液透析用水处理设备注册审查指导原则(2024年修订版)本指导原则旨在指导注册申请人对血液透析用水处理设备注册申报资料的准备及撰写,同时也为技术审评部门提供参考。本指导原则是对血液透析用水处理设备的一般要求,注册申请人依据产品的具体特性确定其中内容是否适用。若不适用,要具体阐述理由及相应的科学依据,并依据产
关于发布医疗器械质量管理体系年度自查报告编写指南的通告(2022年第13号)发布时间:2022-03-24为加强医疗器械生产监管,保障医疗器械安全有效,根据《医
附件:一次性使用医用冲洗器产品注册审查指导原则(2022年第41号).doc一次性使用医用冲洗器产品注册审查指导原则本指导原则旨在指导注册申请人对一次性使用医用
本指导原则旨在帮助和指导注册申请人对一次性使用腹部穿刺器注册申报资料进行准备,以满足技术审评的基本要求。同时有助于审评机构对该类产品进行科学规范的审评,提高审评工
附件:医用透明质酸钠创面敷料注册审查指导原则(2024年第21号).doc医用透明质酸钠创面敷料注册审查指导原则本指导原则旨在指导注册申请人准备及撰写医用透明质酸钠创面敷料注册申报资料,同时也为技术审评部门审查注册申报资料提供参考。本指导原则是对医用透明质酸钠创面敷料产品的一般要求,注册申请人应依据产品的具体特性确定其中内容是否适用,若不适用,需具体阐述理由及相应的科学依据,并依据产品的具体特性对
国家药监局器审中心关于发布影像型超声诊断设备(第三类)注册审查指导原则(2023年修订版)的通告(2024年第29号)发布时间:2024-10-14为进一步规范
国家市场监督管理总局令 第47号 《医疗器械注册与备案管理办法》已经2021年7月22日市场监管总局第11次局务会议通过,现予公布,自2021年10月1日起施行。 附件: 医疗器械注册与备案管
附件:康复类数字疗法软件产品分类界定指导原则(2025年第27号).doc康复类数字疗法软件产品分类界定指导原则一、目的为指导康复类数字疗法软件产品管理属性和管
十年
医疗器械服务经验
联系思途,免费获得专属《落地解决方案》及报价
咨询相关问题或咨询报价,可以直接与我们联系
思途CRO——医疗器械注册临床第三方平台
